Go to The Journal of Clinical Investigation
  • About
  • Editors
  • Consulting Editors
  • For authors
  • Publication ethics
  • Publication alerts by email
  • Transfers
  • Advertising
  • Job board
  • Contact
  • Physician-Scientist Development
  • Current issue
  • Past issues
  • By specialty
    • COVID-19
    • Cardiology
    • Immunology
    • Metabolism
    • Nephrology
    • Oncology
    • Pulmonology
    • All ...
  • Videos
  • Collections
    • In-Press Preview
    • Resource and Technical Advances
    • Clinical Research and Public Health
    • Research Letters
    • Editorials
    • Perspectives
    • Physician-Scientist Development
    • Reviews
    • Top read articles

  • Current issue
  • Past issues
  • Specialties
  • In-Press Preview
  • Resource and Technical Advances
  • Clinical Research and Public Health
  • Research Letters
  • Editorials
  • Perspectives
  • Physician-Scientist Development
  • Reviews
  • Top read articles
  • About
  • Editors
  • Consulting Editors
  • For authors
  • Publication ethics
  • Publication alerts by email
  • Transfers
  • Advertising
  • Job board
  • Contact
Targeting hyaluronan synthesis enhances the therapeutic effectiveness of biologics in inflammatory bowel disease
Peng Xiao, … , Yunkun Lu, Qian Cao
Peng Xiao, … , Yunkun Lu, Qian Cao
Published January 9, 2025
Citation Information: JCI Insight. 2025;10(1):e180425. https://doi.org/10.1172/jci.insight.180425.
View: Text | PDF
Research Article Gastroenterology Immunology

Targeting hyaluronan synthesis enhances the therapeutic effectiveness of biologics in inflammatory bowel disease

  • Text
  • PDF
Abstract

Although biologics have been revolutionizing the treatment of inflammatory bowel diseases (IBD) over the past decade, a significant number of patients still fail to benefit from these drugs. Overcoming the nonresponse to biologics is one of the top challenges in IBD treatment. In this study, we revealed that hyaluronan (HA), an extracellular matrix (ECM) component in the gut, is associated with nonresponsiveness to infliximab and vedolizumab therapy in patients with IBD. In murine colitis models, inhibition of HA synthase 2–mediated (HAS2-mediated) HA synthesis sensitized the therapeutic response to infliximab. Mechanistically, HA induced the expression of MMP3 in colonic fibroblasts by activating STAT3 signaling, thereby mediating the proteolytic cleavage of multiple IgG1 biologics. Finally, we found that macrophage-derived factors upregulated HAS2 expression in fibroblasts, thereby contributing to infliximab nonresponse. In summary, we identified a pathogenic connection between abnormal ECM remodeling and biologics nonresponse and provided insights for the precise therapy for IBD.

Authors

Peng Xiao, Zhehang Chen, Xuechun Cai, Wenhao Xia, Xia Liu, Zhangfa Song, Huijuan Wang, Yuening Zhao, Youling Huang, Yu Zhang, Ke Guo, Haotian Chen, Rongbei Liu, Changcheng Meng, Yanfei Fang, Yunkun Lu, Qian Cao

×

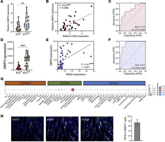
Figure 3

The correlation between mucosal HAS2 and MMP3 expression in patients with IBD.

Options: View larger image (or click on image) Download as PowerPoint
The correlation between mucosal HAS2 and MMP3 expression in patients wit...
(A–C) Intestinal mucosa from patients with IBD was harvested before IFX treatment (IFXR, n = 20; IFXNR, n = 15). The expression of MMP3 was evaluated by QPCR (A), the correlation between mucosal HAS2 and MMP3 expression was analyzed (B), and ROC curve analysis showed the role of MMP3 expression in predicting IFX responsiveness (C). (D–F) Mucosal MMP3 expression (D), its correlation with HAS2 expression (E), and ROC curve of MMP3 (F) were validated using the GSE16879 dataset (IFXR, n = 20; IFXNR, n = 23). (G) Cell-specific expression of MMP3 was analyzed in human colons using Single Cell Portal tool (accession SCP259; https://singlecell.broadinstitute.org/single_cell/study/SCP259/intra-and-inter-cellular-rewiring-of-the-human-colon-during-ulcerative-colitis). (H) The colocalization of MMP3 and αSMA+ fibroblasts was evaluated and quantified in IBD mucosa by immunofluorescence staining. Original magnification, ×20. **P < 0.01; ***P < 0.001. Unpaired, 2-tailed Student’s t test was used for A and D, and Spearman’s rank correlation test was used for B and E.

Copyright © 2025 American Society for Clinical Investigation
ISSN 2379-3708

Sign up for email alerts