Go to The Journal of Clinical Investigation
  • About
  • Editors
  • Consulting Editors
  • For authors
  • Publication ethics
  • Publication alerts by email
  • Transfers
  • Advertising
  • Job board
  • Contact
  • Physician-Scientist Development
  • Current issue
  • Past issues
  • By specialty
    • COVID-19
    • Cardiology
    • Immunology
    • Metabolism
    • Nephrology
    • Oncology
    • Pulmonology
    • All ...
  • Videos
  • Collections
    • In-Press Preview
    • Resource and Technical Advances
    • Clinical Research and Public Health
    • Research Letters
    • Editorials
    • Perspectives
    • Physician-Scientist Development
    • Reviews
    • Top read articles

  • Current issue
  • Past issues
  • Specialties
  • In-Press Preview
  • Resource and Technical Advances
  • Clinical Research and Public Health
  • Research Letters
  • Editorials
  • Perspectives
  • Physician-Scientist Development
  • Reviews
  • Top read articles
  • About
  • Editors
  • Consulting Editors
  • For authors
  • Publication ethics
  • Publication alerts by email
  • Transfers
  • Advertising
  • Job board
  • Contact
Mast cell activation by NGF drives the formation of trauma-induced heterotopic ossification
Tao Jiang, … , Zhongmin Zhang, Liang Wang
Tao Jiang, … , Zhongmin Zhang, Liang Wang
Published November 26, 2024
Citation Information: JCI Insight. 2025;10(1):e179759. https://doi.org/10.1172/jci.insight.179759.
View: Text | PDF
Research Article Bone biology Immunology

Mast cell activation by NGF drives the formation of trauma-induced heterotopic ossification

  • Text
  • PDF
Abstract

Soft tissue trauma can cause immune system disturbance and neuropathological invasion, resulting in heterotopic ossification (HO) due to aberrant chondrogenic differentiation of mesenchymal stem cells (MSCs). However, the molecular mechanisms behind the interaction between the immune and nervous systems in promoting HO pathogenesis are unclear. In this study, we found that mast cell–specific deletion attenuated localized tissue inflammation, with marked inhibition of HO endochondral osteogenesis. Likewise, blockage of nerve growth factor (NGF) receptor, known as tropomyosin receptor kinase A (TrkA), led to similar attenuations in tissue inflammation and HO. Moreover, while NGF/TrkA signaling did not directly affect MSCs chondrogenic differentiation, it modulated mast cell activation in traumatic soft tissue. Mechanistically, lipid A in LPS binding to TrkA enhanced NGF-induced TrkA phosphorylation, synergistically stimulating mast cells to release neurotrophin-3 (NT3), thereby promoting MSC chondrogenic differentiation in situ. Finally, analysis of single-cell datasets and human pathological specimens confirmed the important role of mast cell–mediated neuroinflammation in HO pathogenesis. In conclusion, NGF regulates mast cells in soft tissue trauma and drives HO progression via paracrine NT3. Targeted early inhibition of mast cells holds substantial promise for treating traumatic HO.

Authors

Tao Jiang, Xiang Ao, Xin Xiang, Jie Zhang, Jieyi Cai, Jiaming Fu, Wensheng Zhang, Zhenyu Zheng, Jun Chu, Minjun Huang, Zhongmin Zhang, Liang Wang

×

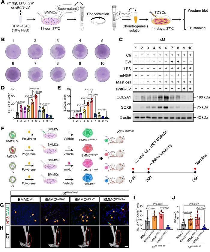
Figure 8

NGF-activated mast cells release NT3 to promote traumatic HO.

Options: View larger image (or click on image) Download as PowerPoint
NGF-activated mast cells release NT3 to promote traumatic HO.
(A) Schema...
(A) Schematic representation of the acquisition of concentrated conditioned medium (cM). (B–E) Representative TB staining (B), Western blotting (C), and densitometric quantification of COL2A1 and SOX9 (D and E) were performed on TDSCs after 14 days of induction culture, following the experimental procedure described in A. In Western blotting, β-actin was used as the loading control. n = at least 3 biological replicates. (F) Schematic representation of experimental protocol of i.v. and i.d. transfer of BMMCLV, BMMCLV: NGF, BMMCNtf3-LV, and BMMCsiNtf3-LV into KitW-sh/W-sh mice for the generation of HO mouse model. (G and I) Representative IF double-staining images and quantification (I) of NT3+ (red)/CAM1+ (green) cells of injured tendon sections in indicated group 8 weeks after tenotomy, with DAPI counterstaining (blue). The number of positive cells was counted. Yellow arrows indicate mast cells. Scale bar: 5 μm. n = 5 biological replicates. (H and J) Representative μCT 3D modeling images of Achilles tendons (sagittal view) in indicated group after tenotomy and quantification (J) of ectopic BV. Red dashed ovals represent the reconstruction image of the ectopic bone. Scale bar: 2 mm. n = at least 10 biological replicates. Data are representative of 2 independent experiments (B–E and G–J). Data were shown as mean ± SD and compared with 1-way ANOVA with Tukey’s multiple-comparison test.

Copyright © 2025 American Society for Clinical Investigation
ISSN 2379-3708

Sign up for email alerts