Go to The Journal of Clinical Investigation
  • About
  • Editors
  • Consulting Editors
  • For authors
  • Publication ethics
  • Publication alerts by email
  • Transfers
  • Advertising
  • Job board
  • Contact
  • Physician-Scientist Development
  • Current issue
  • Past issues
  • By specialty
    • COVID-19
    • Cardiology
    • Immunology
    • Metabolism
    • Nephrology
    • Oncology
    • Pulmonology
    • All ...
  • Videos
  • Collections
    • In-Press Preview
    • Resource and Technical Advances
    • Clinical Research and Public Health
    • Research Letters
    • Editorials
    • Perspectives
    • Physician-Scientist Development
    • Reviews
    • Top read articles

  • Current issue
  • Past issues
  • Specialties
  • In-Press Preview
  • Resource and Technical Advances
  • Clinical Research and Public Health
  • Research Letters
  • Editorials
  • Perspectives
  • Physician-Scientist Development
  • Reviews
  • Top read articles
  • About
  • Editors
  • Consulting Editors
  • For authors
  • Publication ethics
  • Publication alerts by email
  • Transfers
  • Advertising
  • Job board
  • Contact
Dysregulation of septin cytoskeletal organization in the trabecular meshwork contributes to ocular hypertension
Rupalatha Maddala, Pallavi Gorijavolu, Levi K. Lankford, Nikolai P. Skiba, Pratap Challa, Rakesh K. Singh, K. Saidas Nair, Hélène Choquet, Ponugoti V. Rao
Rupalatha Maddala, Pallavi Gorijavolu, Levi K. Lankford, Nikolai P. Skiba, Pratap Challa, Rakesh K. Singh, K. Saidas Nair, Hélène Choquet, Ponugoti V. Rao
View: Text | PDF
Research Article Cell biology Ophthalmology

Dysregulation of septin cytoskeletal organization in the trabecular meshwork contributes to ocular hypertension

  • Text
  • PDF
Abstract

Ocular hypertension, believed to result partly from increased contractile activity, cell adhesive interactions, and stiffness within the trabecular meshwork (TM), is a major risk factor for glaucoma, a leading cause of blindness. However, the identity of molecular mechanisms governing organization of actomyosin and cell adhesive interactions in the TM remains limited. Based on our previous findings, in which proteomics analyses revealed elevated levels of septins, including septin-9 in human TM cells treated with the ocular hypertensive agent dexamethasone, here, we evaluated the effects of septin-9 overexpression, deficiency, and pharmacological targeting in TM cells. These studies demonstrated a profound impact on actomyosin organization, cell adhesion, contraction, and phagocytosis. Overexpression raised intraocular pressure (IOP) in mice, while inhibition increased cell permeability. In addition, we replicated a significant association between a common variant (rs9038) in SEPT9 with IOP in the Genetic Epidemiology Research on Adult Healthy and Aging (GERA) cohort. Collectively, these data reveal a link between dysregulated septin cytoskeletal organization in the TM and increased IOP, likely due to enhanced cell contraction, adhesive interactions, and fibrotic activity. This suggests that targeting the septin cytoskeleton could offer a novel approach for lowering IOP in patients with glaucoma.

Authors

Rupalatha Maddala, Pallavi Gorijavolu, Levi K. Lankford, Nikolai P. Skiba, Pratap Challa, Rakesh K. Singh, K. Saidas Nair, Hélène Choquet, Ponugoti V. Rao

×

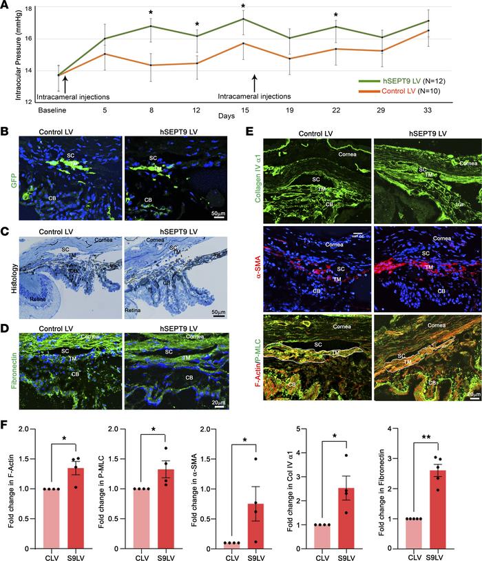
Figure 7

Elevation of IOP in mice expressing increased levels of human SEPT9 in the AH outflow pathway.

Options: View larger image (or click on image) Download as PowerPoint
Elevation of IOP in mice expressing increased levels of human SEPT9 in t...
(A) Adult wild-type mice were bilaterally injected with either hSEPT9/eGFP-LV or control/eGFP-LV. Mice injected with hSEPT9/eGFP-LV exhibited consistent and significant IOP elevation compared with those injected with control/eGFP-LV. Viral vector injections were repeated after 2 weeks. n = 10–12 eyes. *P < 0.05 based on the nonparametric Wilcoxon’s rank-sum test. Data are presented as mean ± SEM; mouse experiments were repeated twice. (B) Expression of recombinant protein in the AH outflow pathway was confirmed in mice injected with the viral vectors through eGFP fluorescence detection. (C) Light microscopy–based histological examination of the AH outflow pathway tissues revealed no notable differences (except the SC lumen area) between the hSEPT9/eGFP-expressing and control (eGFP-expressing) mice. (D–F) Immunofluorescent staining of the AH outflow pathway tissues (especially the TM) showed increased levels of fibronectin, collagen IV, α-SMA, p-MLC, and F-actin in mice expressing hSEPT9/eGFP compared with control specimens. Representative images are shown (n = 4). (F) Quantification of immunofluorescence in the trabecular pathway (TM and inner wall of SC) revealed a significant increase in F-actin, p-MLC, α-SMA, collagen IV α1, and fibronectin in hSEPT9/eGFP-expressing mice compared with control mice. Tissue sections were stained with Hoechst (nuclei staining in blue). Representative ROI tracing used for the TM and inner wall of SC fluorescence quantification is shown in E (see the F-actin panel for reference). n = 4. *P < 0.05, **P < 0.01 based on Student’s t test. Scale bars: 50 μm (B and C) and 20 μm (D and E). TM, trabecular meshwork; SC, Schlemm’s canal; CB, ciliary body; LV, lentiviral vector; CLV, control lentiviral vector; S9LV, SEPT9-expressing lentiviral vector.

Copyright © 2026 American Society for Clinical Investigation
ISSN 2379-3708

Sign up for email alerts