Go to The Journal of Clinical Investigation
  • About
  • Editors
  • Consulting Editors
  • For authors
  • Publication ethics
  • Publication alerts by email
  • Transfers
  • Advertising
  • Job board
  • Contact
  • Physician-Scientist Development
  • Current issue
  • Past issues
  • By specialty
    • COVID-19
    • Cardiology
    • Immunology
    • Metabolism
    • Nephrology
    • Oncology
    • Pulmonology
    • All ...
  • Videos
  • Collections
    • In-Press Preview
    • Resource and Technical Advances
    • Clinical Research and Public Health
    • Research Letters
    • Editorials
    • Perspectives
    • Physician-Scientist Development
    • Reviews
    • Top read articles

  • Current issue
  • Past issues
  • Specialties
  • In-Press Preview
  • Resource and Technical Advances
  • Clinical Research and Public Health
  • Research Letters
  • Editorials
  • Perspectives
  • Physician-Scientist Development
  • Reviews
  • Top read articles
  • About
  • Editors
  • Consulting Editors
  • For authors
  • Publication ethics
  • Publication alerts by email
  • Transfers
  • Advertising
  • Job board
  • Contact
Involvement of impaired carnitine-induced fatty acid oxidation in experimental and human diabetic kidney disease
Sakuya Ito, Kensei Taguchi, Goh Kodama, Saori Kubo, Tomofumi Moriyama, Yuya Yamashita, Yunosuke Yokota, Yosuke Nakayama, Yusuke Kaida, Masami Shinohara, Kyoko Tashiro, Keisuke Ohta, Sho-ichi Yamagishi, Kei Fukami
Sakuya Ito, Kensei Taguchi, Goh Kodama, Saori Kubo, Tomofumi Moriyama, Yuya Yamashita, Yunosuke Yokota, Yosuke Nakayama, Yusuke Kaida, Masami Shinohara, Kyoko Tashiro, Keisuke Ohta, Sho-ichi Yamagishi, Kei Fukami
View: Text | PDF
Research Article Cell biology Nephrology

Involvement of impaired carnitine-induced fatty acid oxidation in experimental and human diabetic kidney disease

  • Text
  • PDF
Abstract

Diabetic kidney disease (DKD) is the leading cause of end-stage kidney disease. Kidney tubular cells have a high energy demand, dependent on fatty acid oxidation (FAO). Although carnitine is indispensable for FAO, the pathological role of carnitine deficiency in DKD is not fully understood. We showed here that ectopic lipid accumulation owing to impaired FAO increased in patients with DKD and inversely correlated with kidney function. Organic cation/carnitine transporter 2–deficient (OCTN2-deficient) mice exhibited systemic carnitine deficiency with increased renal lipid accumulation. Cell death and inflammation were induced in OCTN2-deficient, but not wild-type, tubular cells exposed to high salt and high glucose. Compared with Spontaneously Diabetic Torii (SDT) fatty rats, uninephrectomized SDT fatty rats fed with 0.3% NaCl showed higher lipid accumulation and increased urinary albumin excretion with kidney dysfunction and tubulointerstitial injury, all of which were ameliorated by l-carnitine supplementation via stimulating FAO and mitochondrial biogenesis. In our single-center randomized control trial with patients undergoing peritoneal dialysis, l-carnitine supplementation preserved residual renal function and increased urine volume, the latter of which was correlated with improvement of tubular injury. The present study demonstrates the pathological role of impairment of carnitine-induced FAO in DKD, suggesting that l-carnitine supplementation is a potent therapeutic strategy for this devastating disorder.

Authors

Sakuya Ito, Kensei Taguchi, Goh Kodama, Saori Kubo, Tomofumi Moriyama, Yuya Yamashita, Yunosuke Yokota, Yosuke Nakayama, Yusuke Kaida, Masami Shinohara, Kyoko Tashiro, Keisuke Ohta, Sho-ichi Yamagishi, Kei Fukami

×

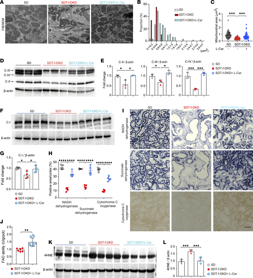
Figure 9

Carnitine supplementation restores mitochondria via PGC-1α and reduces oxidative stress in SDT-f-DKD rats.

Options: View larger image (or click on image) Download as PowerPoint
Carnitine supplementation restores mitochondria via PGC-1α and reduces o...
(A) Representative FIB/SEM images in the tubules of SD, SDT-f-DKD, and SDT-f-DKD + L-car. Scale bar: 500 nm. (B) Histogram of the mitochondrial area and (C) average area of mitochondria in SD (n = 52), SDT-f-DKD (n = 56), and SDT-f-DKD+L-car (n = 61) in Figure 7A. (D) Western blot images of C-II, C-III, and C-IV and (E) the corresponding quantitation for C-II, C-III, and C-IV/β-actin. SD, n = 3; SDT-f-DKD, n = 3; SDT-f-DKD+L-car, n = 3. (F) Western blot image of mitochondrial respiratory complex I and (G) the corresponding quantitation of the mitochondrial respiratory complex I/β-actin. SD, n = 4; SDT-f-DKD, n = 4; SDT-f-DKD+L-car, n = 4. (H) Corresponding quantitation for positive area/cortex (%) in I. (I) Representative images for NADH dehydrogenase, succinate dehydrogenase, and cytochrome c oxygenase in the kidneys of SD, SDT-f-DKD, and SDT-f-DKD+L-car rats. Scale bar: 50 μm. (J) FAO rate with kidney samples of SDT-f-DKD rats with or without L-car. (K) Western blot images of 4HNE in the kidneys of SD (n = 4), SDT-f-DKD (n = 4), and SDT-f-DKD+L-car (n = 4) and (L) the corresponding quantitation of 4HNE/β-actin. Data are presented as means ± SD. Unpaired, 2-tailed Student’s t test (J) and 1-way ANOVA with Tukey’s post hoc test (C, E, G, H, and L) were performed to determine P value. *P < 0.05, **P < 0.01, ***P < 0.001, and ****P < 0.0001. FIB/SEM, focused ion beam/scanning electron microscopes; 4HNE, 4-hydroxy-2-nonenal; C, mitochondrial respiratory complex.

Copyright © 2026 American Society for Clinical Investigation
ISSN 2379-3708

Sign up for email alerts