Go to The Journal of Clinical Investigation
  • About
  • Editors
  • Consulting Editors
  • For authors
  • Publication ethics
  • Publication alerts by email
  • Transfers
  • Advertising
  • Job board
  • Contact
  • Physician-Scientist Development
  • Current issue
  • Past issues
  • By specialty
    • COVID-19
    • Cardiology
    • Immunology
    • Metabolism
    • Nephrology
    • Oncology
    • Pulmonology
    • All ...
  • Videos
  • Collections
    • In-Press Preview
    • Resource and Technical Advances
    • Clinical Research and Public Health
    • Research Letters
    • Editorials
    • Perspectives
    • Physician-Scientist Development
    • Reviews
    • Top read articles

  • Current issue
  • Past issues
  • Specialties
  • In-Press Preview
  • Resource and Technical Advances
  • Clinical Research and Public Health
  • Research Letters
  • Editorials
  • Perspectives
  • Physician-Scientist Development
  • Reviews
  • Top read articles
  • About
  • Editors
  • Consulting Editors
  • For authors
  • Publication ethics
  • Publication alerts by email
  • Transfers
  • Advertising
  • Job board
  • Contact
Involvement of impaired carnitine-induced fatty acid oxidation in experimental and human diabetic kidney disease
Sakuya Ito, Kensei Taguchi, Goh Kodama, Saori Kubo, Tomofumi Moriyama, Yuya Yamashita, Yunosuke Yokota, Yosuke Nakayama, Yusuke Kaida, Masami Shinohara, Kyoko Tashiro, Keisuke Ohta, Sho-ichi Yamagishi, Kei Fukami
Sakuya Ito, Kensei Taguchi, Goh Kodama, Saori Kubo, Tomofumi Moriyama, Yuya Yamashita, Yunosuke Yokota, Yosuke Nakayama, Yusuke Kaida, Masami Shinohara, Kyoko Tashiro, Keisuke Ohta, Sho-ichi Yamagishi, Kei Fukami
View: Text | PDF
Research Article Cell biology Nephrology

Involvement of impaired carnitine-induced fatty acid oxidation in experimental and human diabetic kidney disease

  • Text
  • PDF
Abstract

Diabetic kidney disease (DKD) is the leading cause of end-stage kidney disease. Kidney tubular cells have a high energy demand, dependent on fatty acid oxidation (FAO). Although carnitine is indispensable for FAO, the pathological role of carnitine deficiency in DKD is not fully understood. We showed here that ectopic lipid accumulation owing to impaired FAO increased in patients with DKD and inversely correlated with kidney function. Organic cation/carnitine transporter 2–deficient (OCTN2-deficient) mice exhibited systemic carnitine deficiency with increased renal lipid accumulation. Cell death and inflammation were induced in OCTN2-deficient, but not wild-type, tubular cells exposed to high salt and high glucose. Compared with Spontaneously Diabetic Torii (SDT) fatty rats, uninephrectomized SDT fatty rats fed with 0.3% NaCl showed higher lipid accumulation and increased urinary albumin excretion with kidney dysfunction and tubulointerstitial injury, all of which were ameliorated by l-carnitine supplementation via stimulating FAO and mitochondrial biogenesis. In our single-center randomized control trial with patients undergoing peritoneal dialysis, l-carnitine supplementation preserved residual renal function and increased urine volume, the latter of which was correlated with improvement of tubular injury. The present study demonstrates the pathological role of impairment of carnitine-induced FAO in DKD, suggesting that l-carnitine supplementation is a potent therapeutic strategy for this devastating disorder.

Authors

Sakuya Ito, Kensei Taguchi, Goh Kodama, Saori Kubo, Tomofumi Moriyama, Yuya Yamashita, Yunosuke Yokota, Yosuke Nakayama, Yusuke Kaida, Masami Shinohara, Kyoko Tashiro, Keisuke Ohta, Sho-ichi Yamagishi, Kei Fukami

×

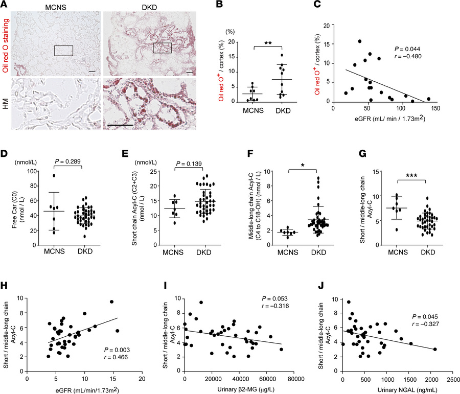
Figure 1

Middle- and long-chain Acyl-C and kidney ectopic fat accumulation are increased in patients with DKD.

Options: View larger image (or click on image) Download as PowerPoint
Middle- and long-chain Acyl-C and kidney ectopic fat accumulation are in...
(A) Representative images of Oil Red O staining in kidneys of MCNS and DKD. Scale bar: 50 μm. (B) Corresponding quantification of Oil Red O+ area/cortex (%). MCNS, n = 8; DKD, n = 10. (C) Correlation of Oil Red O+ area/cortex (%) and eGFR (mL/min/1.73 m2). n = 19. (D) Plasma free Car (nmol/L), (E) plasma short-chain Acyl-C (nmol/L), (F) middle-to-long-chain Acyl-C (nmol/L), and (G) ratio of plasma short-chain Acyl-C to middle-to-long-chain Acyl-C in patients with MCNS (n = 7) and patients with DKD (n = 36). (H) Correlation between ratio of plasma short-chain Acyl-C to middle-to-long-chain Acyl-C and eGFR (mL/min/1.73 m2). (I) Correlation between ratio of plasma short-chain Acyl-C to middle-to-long-chain Acyl-C and urinary β2-MG (μg/L). (J) Correlation between ratio of plasma short-chain Acyl-C to middle-to-long-chain Acyl-C and urinary NGAL (ng/mL). Data are presented as means ± SD. Unpaired, 2-tailed Student’s t test (B and D–G) and Pearson’s correlation coefficient (C and H–J) were performed to determine P value. *P < 0.05, **P < 0.01, and ***P < 0.001. MCNS, minor change nephrotic syndrome; DKD, diabetic kidney disease; Car, carnitine; Acyl-C, acylcarnitine; eGFR, estimated glomerular filtration rate; β2-MG, β2-microglobulin; NGAL, neutrophil gelatinase-associated lipocalin.

Copyright © 2026 American Society for Clinical Investigation
ISSN 2379-3708

Sign up for email alerts