Go to The Journal of Clinical Investigation
  • About
  • Editors
  • Consulting Editors
  • For authors
  • Publication ethics
  • Publication alerts by email
  • Transfers
  • Advertising
  • Job board
  • Contact
  • Physician-Scientist Development
  • Current issue
  • Past issues
  • By specialty
    • COVID-19
    • Cardiology
    • Immunology
    • Metabolism
    • Nephrology
    • Oncology
    • Pulmonology
    • All ...
  • Videos
  • Collections
    • In-Press Preview
    • Resource and Technical Advances
    • Clinical Research and Public Health
    • Research Letters
    • Editorials
    • Perspectives
    • Physician-Scientist Development
    • Reviews
    • Top read articles

  • Current issue
  • Past issues
  • Specialties
  • In-Press Preview
  • Resource and Technical Advances
  • Clinical Research and Public Health
  • Research Letters
  • Editorials
  • Perspectives
  • Physician-Scientist Development
  • Reviews
  • Top read articles
  • About
  • Editors
  • Consulting Editors
  • For authors
  • Publication ethics
  • Publication alerts by email
  • Transfers
  • Advertising
  • Job board
  • Contact
Prenatal SARS-CoV-2 infection results in neurodevelopmental and behavioral outcomes in mice
Courtney L. McMahon, Erin M. Hurley, Aranis Muniz Perez, Manuel Estrada, Daniel J. Lodge, Jenny Hsieh
Courtney L. McMahon, Erin M. Hurley, Aranis Muniz Perez, Manuel Estrada, Daniel J. Lodge, Jenny Hsieh
View: Text | PDF
Research Article COVID-19 Neuroscience

Prenatal SARS-CoV-2 infection results in neurodevelopmental and behavioral outcomes in mice

  • Text
  • PDF
Abstract

Prenatal exposure to viral pathogens has been known to cause the development of neuropsychiatric disorders in adulthood. Furthermore, COVID-19 has been associated with a variety of neurological manifestations, raising the question of whether in utero SARS-CoV-2 exposure can affect neurodevelopment, resulting in long-lasting behavioral and cognitive deficits. Using a human ACE2–knock-in mouse model, we have previously shown that prenatal exposure to SARS-CoV-2 at later stages of development leads to fetal brain infection and gliosis in the hippocampus and cortex. In this study, we aimed to determine whether infection of the fetal brain results in long-term neuroanatomical alterations of the cortex and hippocampus or in any cognitive deficits in adulthood. Here, we show that infected mice developed slower and weighed less in adulthood. We also found altered hippocampal and amygdala volume and aberrant newborn neuron morphology in the hippocampus of adult mice infected in utero. Furthermore, we observed sex-dependent alterations in anxiety-like behavior and locomotion, as well as hippocampal-dependent spatial memory. Taken together, our study reveals long-lasting neurological and cognitive changes as a result of prenatal SARS-CoV-2 infection, identifying a window for early intervention and highlighting the importance of immunization and antiviral intervention in pregnant women.

Authors

Courtney L. McMahon, Erin M. Hurley, Aranis Muniz Perez, Manuel Estrada, Daniel J. Lodge, Jenny Hsieh

×

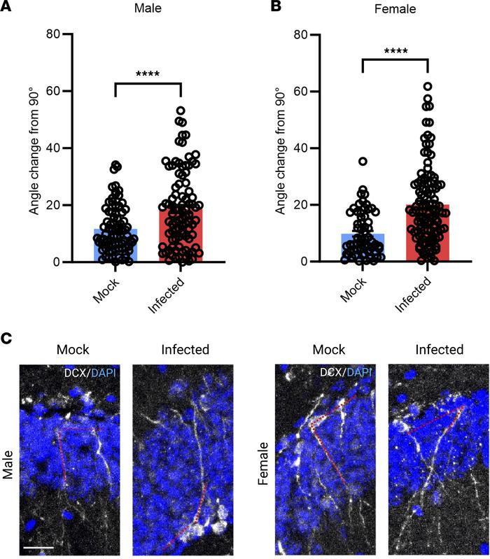
Figure 6

Newborn neuron growth is altered in infected mice.

Options: View larger image (or click on image) Download as PowerPoint
Newborn neuron growth is altered in infected mice.
(A and B) DCX angle i...
(A and B) DCX angle in DG is altered in infected mice compared with control. (C) Representative images. Scale bar: 200 μm (inset: 20 μm). n = 26–30 neurons/mouse from 3 mice. Student t tests were used to evaluate statistical significance. ****P < 0.0001.

Copyright © 2026 American Society for Clinical Investigation
ISSN 2379-3708

Sign up for email alerts