Go to The Journal of Clinical Investigation
  • About
  • Editors
  • Consulting Editors
  • For authors
  • Publication ethics
  • Publication alerts by email
  • Transfers
  • Advertising
  • Job board
  • Contact
  • Physician-Scientist Development
  • Current issue
  • Past issues
  • By specialty
    • COVID-19
    • Cardiology
    • Immunology
    • Metabolism
    • Nephrology
    • Oncology
    • Pulmonology
    • All ...
  • Videos
  • Collections
    • In-Press Preview
    • Resource and Technical Advances
    • Clinical Research and Public Health
    • Research Letters
    • Editorials
    • Perspectives
    • Physician-Scientist Development
    • Reviews
    • Top read articles

  • Current issue
  • Past issues
  • Specialties
  • In-Press Preview
  • Resource and Technical Advances
  • Clinical Research and Public Health
  • Research Letters
  • Editorials
  • Perspectives
  • Physician-Scientist Development
  • Reviews
  • Top read articles
  • About
  • Editors
  • Consulting Editors
  • For authors
  • Publication ethics
  • Publication alerts by email
  • Transfers
  • Advertising
  • Job board
  • Contact
Cellular signatures in human blood track bone mineral density in postmenopausal women
Kaichi Kaneko, Jefferson Tsai, Deniece Meñez, Brian Oh, Andrew Junwoo Suh, Seyeon Bae, Masataka Mizuno, Akio Umemoto, Eugenia Giannopoulou, Takayuki Fujii, Yaxia Zhang, Emily M. Stein, Richard S. Bockman, Kyung-Hyun Park-Min
Kaichi Kaneko, Jefferson Tsai, Deniece Meñez, Brian Oh, Andrew Junwoo Suh, Seyeon Bae, Masataka Mizuno, Akio Umemoto, Eugenia Giannopoulou, Takayuki Fujii, Yaxia Zhang, Emily M. Stein, Richard S. Bockman, Kyung-Hyun Park-Min
View: Text | PDF
Research Article Bone biology

Cellular signatures in human blood track bone mineral density in postmenopausal women

  • Text
  • PDF
Abstract

Osteoclasts are the sole bone-resorbing cells and are formed by the fusion of osteoclast precursor cells (OCPs) derived from myeloid lineage cells. Animal studies reveal that circulating OCPs (cOCPs) in blood travel to bone and fuse with bone-resident osteoclasts. However, the characteristics of human cOCPs and their association with bone diseases remain elusive. We have identified and characterized human cOCPs and found a positive association between cOCPs and osteoclast activity. Sorted cOCPs have a higher osteoclastogenic potential than other myeloid cells and effectively differentiate into osteoclasts. cOCPs exhibit distinct morphology and transcriptomic signatures. The frequency of cOCPs in the blood varies among treatment-naive postmenopausal women and has an inverse correlation with lumbar spine bone density and a positive correlation with serum CTX, a bone resorption marker. The increased cOCPs in treatment-naive patients with osteoporosis were significantly diminished by denosumab, a widely used antiresorptive therapy. Our study reveals the distinctive identity of human cOCPs and the potential link between the dynamic regulation of cOCPs and osteoporosis and its treatment. Taken together, our study enhances our understanding of human cOCPs and highlights a potential opportunity to measure cOCPs through a simple blood test, which could potentially identify high-risk individuals.

Authors

Kaichi Kaneko, Jefferson Tsai, Deniece Meñez, Brian Oh, Andrew Junwoo Suh, Seyeon Bae, Masataka Mizuno, Akio Umemoto, Eugenia Giannopoulou, Takayuki Fujii, Yaxia Zhang, Emily M. Stein, Richard S. Bockman, Kyung-Hyun Park-Min

×

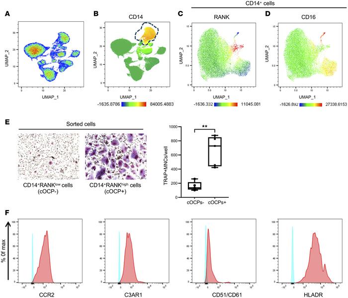
Figure 2

Analysis of circulating osteoclast precursor cells.

Options: View larger image (or click on image) Download as PowerPoint
Analysis of circulating osteoclast precursor cells.
(A–D) UMAP analysis ...
(A–D) UMAP analysis of human PBMCs. Human PBMCs from healthy donors were stained and analyzed with flow cytometry (n = 9). (A) UMAP plot showing the different cell populations of PBMCs. (B) UMAP plot, with color coding (red to blue) for the expression of CD14, a marker gene of human monocytes. (C and D) UMAP plot of CD14+ cells for the expression of RANK (C) and CD16 (D). (E) Osteoclastogenesis assay (n = 5). Osteoclast differentiation in CD14+ cells with or without OCPs. TRAP+ multinucleated cells (MNCs, ≥ 3 nuclei) were counted as osteoclasts in triplicate. The left panel shows representative images. The right panel shows the number of TRAP+ MNCs. All data are shown as median and interquartile range. **P < 0.01 by 2-tailed, unpaired t test. (F) Representative histograms of CCR2, C3AR1, CD51/CD61, and HLA-DR expression in cOCPs using cumulative data pooled from 3 independent donors.

Copyright © 2026 American Society for Clinical Investigation
ISSN 2379-3708

Sign up for email alerts