Go to The Journal of Clinical Investigation
  • About
  • Editors
  • Consulting Editors
  • For authors
  • Publication ethics
  • Publication alerts by email
  • Transfers
  • Advertising
  • Job board
  • Contact
  • Physician-Scientist Development
  • Current issue
  • Past issues
  • By specialty
    • COVID-19
    • Cardiology
    • Immunology
    • Metabolism
    • Nephrology
    • Oncology
    • Pulmonology
    • All ...
  • Videos
  • Collections
    • In-Press Preview
    • Resource and Technical Advances
    • Clinical Research and Public Health
    • Research Letters
    • Editorials
    • Perspectives
    • Physician-Scientist Development
    • Reviews
    • Top read articles

  • Current issue
  • Past issues
  • Specialties
  • In-Press Preview
  • Resource and Technical Advances
  • Clinical Research and Public Health
  • Research Letters
  • Editorials
  • Perspectives
  • Physician-Scientist Development
  • Reviews
  • Top read articles
  • About
  • Editors
  • Consulting Editors
  • For authors
  • Publication ethics
  • Publication alerts by email
  • Transfers
  • Advertising
  • Job board
  • Contact
The XCL1/XCR1 axis is upregulated in type 1 diabetes and aggravates its pathogenesis
Camilla Tondello, Christine Bender, Gregory J. Golden, Deborah Puppe, Elisa Blickberndt, Monika Bayer, Giulia K. Buchmann, Josef Pfeilschifter, Malte Bachmann, Edith Hintermann, Ralf P. Brandes, Michael R. Betts, Richard A. Kroczek, Urs Christen
Camilla Tondello, Christine Bender, Gregory J. Golden, Deborah Puppe, Elisa Blickberndt, Monika Bayer, Giulia K. Buchmann, Josef Pfeilschifter, Malte Bachmann, Edith Hintermann, Ralf P. Brandes, Michael R. Betts, Richard A. Kroczek, Urs Christen
View: Text | PDF
Research Article Immunology

The XCL1/XCR1 axis is upregulated in type 1 diabetes and aggravates its pathogenesis

  • Text
  • PDF
Abstract

Type 1 diabetes (T1D) is precipitated by the autoimmune destruction of the insulin-producing β cells in the pancreatic islets of Langerhans. Chemokines have been identified as major conductors of islet infiltration by autoaggressive leukocytes, including antigen-presenting cells and islet autoantigen–specific T cells. We have previously generated a road map of gene expression in the islet microenvironment during T1D in a mouse model and found that most of the chemokine axes are chronically upregulated during T1D. The XCL1/XCR1 chemokine axis is of particular interest, since XCR1 is exclusively expressed on conventional DCs type 1 (cDC1) that excel by their high capacity for T cell activation. Here, we demonstrate that cDC1-expressing XCR1 are present in and around the islets of patients with T1D and of individuals with islet autoantibody positivity. Furthermore, we show that XCL1 plays an important role in the attraction of highly potent DCs expressing XCR1 to the islets in an inducible mouse model for T1D. XCL1-deficient mice display a diminished infiltration of XCR1+ cDC1 and, subsequently, a reduced magnitude and activity of islet autoantigen–specific T cells, resulting in a profound decrease in T1D incidence. Interference with the XCL1/XCR1 chemokine axis might constitute a novel therapy for T1D.

Authors

Camilla Tondello, Christine Bender, Gregory J. Golden, Deborah Puppe, Elisa Blickberndt, Monika Bayer, Giulia K. Buchmann, Josef Pfeilschifter, Malte Bachmann, Edith Hintermann, Ralf P. Brandes, Michael R. Betts, Richard A. Kroczek, Urs Christen

×

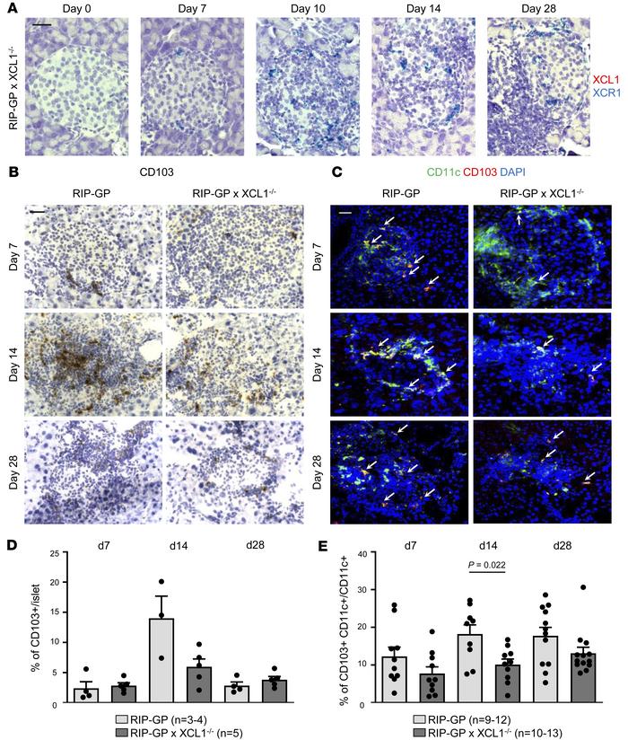
Figure 3

Fewer CD103+ cells are present in islets of XCL1-deficient mice.

Options: View larger image (or click on image) Download as PowerPoint
Fewer CD103+ cells are present in islets of XCL1-deficient mice.
(A) Dup...
(A) Duplex RNAScope in situ hybridization for XCL1 (red) and XCR1 (blue) of pancreas tissue sections obtained from RIP-GP × XCL1–/– mice at different times after infection, demonstrating that XCL1-deficient mice do not express XCL1. Original magnification, 63× (oil). Scale bars: 20 μm. (B) IHC staining for CD103 of quick-frozen pancreas sections at different times after LCMV infection, comparing RIP-GP with RIP-GP × XCL1–/– mice. Representative pictures are shown. Original magnification, 40×. Scale bars: 25 μm. (C) Immunofluorescence double-staining for CD11c (green) and CD103 (red) of quick-frozen pancreas sections obtained at different times after LCMV infection, comparing RIP-GP with RIP-GP × XCL1–/– mice. Nuclei are stained with DAPI (blue). White arrows indicate the double-positive cells (cDC1). Representative pictures are shown. Original magnification, 40×. Scale bars: 20 μm. (D) Quantification of the CD103 staining in RIP-GP (light gray) and RIP-GP × XCL1–/– (dark gray) mice shown in B, expressed as a percentage of positive CD103 cell area per islet area. Numbers of mice per group are indicated. Data are shown as mean ± SEM. (E) Quantification of the CD103/CD11c double-staining in RIP-GP (light gray) and RIP-GP × XCL1–/– (dark gray) mice shown in C, expressed as a percentage of CD103/CD11c–double-positive cell area per CD11c+ cell area. Numbers of mice per group are indicated. Data are shown as mean ± SEM, and significant P values (Mann-Whitney t test) are indicated.

Copyright © 2026 American Society for Clinical Investigation
ISSN 2379-3708

Sign up for email alerts