Go to The Journal of Clinical Investigation
  • About
  • Editors
  • Consulting Editors
  • For authors
  • Publication ethics
  • Publication alerts by email
  • Transfers
  • Advertising
  • Job board
  • Contact
  • Physician-Scientist Development
  • Current issue
  • Past issues
  • By specialty
    • COVID-19
    • Cardiology
    • Immunology
    • Metabolism
    • Nephrology
    • Oncology
    • Pulmonology
    • All ...
  • Videos
  • Collections
    • In-Press Preview
    • Resource and Technical Advances
    • Clinical Research and Public Health
    • Research Letters
    • Editorials
    • Perspectives
    • Physician-Scientist Development
    • Reviews
    • Top read articles

  • Current issue
  • Past issues
  • Specialties
  • In-Press Preview
  • Resource and Technical Advances
  • Clinical Research and Public Health
  • Research Letters
  • Editorials
  • Perspectives
  • Physician-Scientist Development
  • Reviews
  • Top read articles
  • About
  • Editors
  • Consulting Editors
  • For authors
  • Publication ethics
  • Publication alerts by email
  • Transfers
  • Advertising
  • Job board
  • Contact
Intravital imaging of peritubular microcirculation impairment in cisplatin-induced acute kidney injury
Inwon Park, Seonghye Kim, Young Woo Um, Hee Eun Kim, Jae Hyuk Lee, Sejoong Kim, Pilhan Kim, You Hwan Jo
Inwon Park, Seonghye Kim, Young Woo Um, Hee Eun Kim, Jae Hyuk Lee, Sejoong Kim, Pilhan Kim, You Hwan Jo
View: Text | PDF
Research Article Nephrology Vascular biology

Intravital imaging of peritubular microcirculation impairment in cisplatin-induced acute kidney injury

  • Text
  • PDF
Abstract

Despite the accumulation of cisplatin in proximal tubules, direct visualization of the surrounding peritubular microcirculation, including its change in cisplatin-induced acute kidney injury (AKI), is lacking. Here, using fluorescence and cellular angiography through video-rate high-resolution intravital microscopy, progressive disturbance of peritubular microcirculation in cisplatin-induced AKI in mice was demonstrated. Fluorescence angiography revealed increasing perfusion defects, with a stepwise rise in time to peak (TTP), originating from capillaries surrounding S1 segments. Cellular angiography demonstrated a progressive decrease in the velocity and track length of individual erythrocytes during AKI progression, accompanied by a sequential decrease in the functional capillary ratio (FCR). Changes in the perfusion area, TTP, and FCR preceded significant changes in blood urea nitrogen and cystatin C, suggesting the potential for early diagnosis. Although neutrophil infiltration near proximal tubules increased throughout the progression, it did not cause obstruction of the peritubular microcirculation. Depletion of neutrophils increased mortality due to systemic side effects, whereas functional inactivation of neutrophils using an anti-CD11b antibody improved peritubular microcirculation in cisplatin-induced AKI. This approach enables direct visualization and quantification of peritubular microcirculation and immune cell dynamics, providing insights into renal pathophysiology and potential therapeutic strategies.

Authors

Inwon Park, Seonghye Kim, Young Woo Um, Hee Eun Kim, Jae Hyuk Lee, Sejoong Kim, Pilhan Kim, You Hwan Jo

×

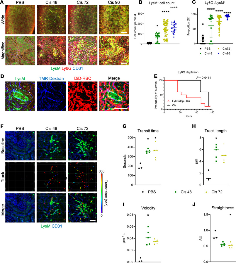
Figure 4

Role of neutrophils in the cisplatin-induced AKI model.

Options: View larger image (or click on image) Download as PowerPoint
Role of neutrophils in the cisplatin-induced AKI model.
(A) Representati...
(A) Representative imaging of LysMGFP/+ mice in the PBS, 48-hour, 72-hour, and 96-hour post-cisplatin groups. Scale bars: 1 mm (wide) and 100 μm (magnified). (B and C) Comparisons of LysM+ cell count and proportion of Ly6G+ cells within the LysM+ population. The middle line represents the median value, and statistical significance was assessed using the Kruskal-Wallis test, followed by Dunn’s multiple-comparison test against the PBS group. *P < 0.05, ****P < 0.0001. (D) Representative angiography images in LysMgfp/+ mice, showing that neutrophil infiltration in tubules does not block nearby microcirculation. Scale bar: 100 μm. See also Supplemental Video 6. (E) Survival curve of the Ly6G+ cell depletion model in cisplatin-induced AKI (n = 10 for each group). P value indicates the result of the log-rank test. (F) Representative images of neutrophil dynamics in the PBS, 48-hour, and 72-hour post-cisplatin groups. Scale bar: 100 μm. See also Supplemental Video 7. (G–J) Comparisons of neutrophil dynamic parameters, including transit time, track length, velocity, and straightness across groups. The middle line represents the median value, and statistical significance was assessed using the Kruskal-Wallis test, followed by Dunn’s multiple-comparison test against the PBS group. *P < 0.05.

Copyright © 2026 American Society for Clinical Investigation
ISSN 2379-3708

Sign up for email alerts