Go to The Journal of Clinical Investigation
  • About
  • Editors
  • Consulting Editors
  • For authors
  • Publication ethics
  • Publication alerts by email
  • Transfers
  • Advertising
  • Job board
  • Contact
  • Physician-Scientist Development
  • Current issue
  • Past issues
  • By specialty
    • COVID-19
    • Cardiology
    • Immunology
    • Metabolism
    • Nephrology
    • Oncology
    • Pulmonology
    • All ...
  • Videos
  • Collections
    • In-Press Preview
    • Resource and Technical Advances
    • Clinical Research and Public Health
    • Research Letters
    • Editorials
    • Perspectives
    • Physician-Scientist Development
    • Reviews
    • Top read articles

  • Current issue
  • Past issues
  • Specialties
  • In-Press Preview
  • Resource and Technical Advances
  • Clinical Research and Public Health
  • Research Letters
  • Editorials
  • Perspectives
  • Physician-Scientist Development
  • Reviews
  • Top read articles
  • About
  • Editors
  • Consulting Editors
  • For authors
  • Publication ethics
  • Publication alerts by email
  • Transfers
  • Advertising
  • Job board
  • Contact
Intravital imaging of peritubular microcirculation impairment in cisplatin-induced acute kidney injury
Inwon Park, Seonghye Kim, Young Woo Um, Hee Eun Kim, Jae Hyuk Lee, Sejoong Kim, Pilhan Kim, You Hwan Jo
Inwon Park, Seonghye Kim, Young Woo Um, Hee Eun Kim, Jae Hyuk Lee, Sejoong Kim, Pilhan Kim, You Hwan Jo
View: Text | PDF
Research Article Nephrology Vascular biology

Intravital imaging of peritubular microcirculation impairment in cisplatin-induced acute kidney injury

  • Text
  • PDF
Abstract

Despite the accumulation of cisplatin in proximal tubules, direct visualization of the surrounding peritubular microcirculation, including its change in cisplatin-induced acute kidney injury (AKI), is lacking. Here, using fluorescence and cellular angiography through video-rate high-resolution intravital microscopy, progressive disturbance of peritubular microcirculation in cisplatin-induced AKI in mice was demonstrated. Fluorescence angiography revealed increasing perfusion defects, with a stepwise rise in time to peak (TTP), originating from capillaries surrounding S1 segments. Cellular angiography demonstrated a progressive decrease in the velocity and track length of individual erythrocytes during AKI progression, accompanied by a sequential decrease in the functional capillary ratio (FCR). Changes in the perfusion area, TTP, and FCR preceded significant changes in blood urea nitrogen and cystatin C, suggesting the potential for early diagnosis. Although neutrophil infiltration near proximal tubules increased throughout the progression, it did not cause obstruction of the peritubular microcirculation. Depletion of neutrophils increased mortality due to systemic side effects, whereas functional inactivation of neutrophils using an anti-CD11b antibody improved peritubular microcirculation in cisplatin-induced AKI. This approach enables direct visualization and quantification of peritubular microcirculation and immune cell dynamics, providing insights into renal pathophysiology and potential therapeutic strategies.

Authors

Inwon Park, Seonghye Kim, Young Woo Um, Hee Eun Kim, Jae Hyuk Lee, Sejoong Kim, Pilhan Kim, You Hwan Jo

×

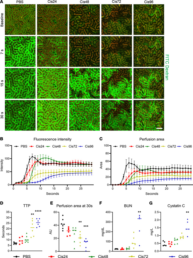
Figure 1

Fluorescence angiography using intravital microscopy in the cisplatin-induced AKI model.

Options: View larger image (or click on image) Download as PowerPoint
Fluorescence angiography using intravital microscopy in the cisplatin-in...
(A) Representative fluorescence angiography sequential imaging in the PBS, 24-hour, 48-hour, 72-hour, and 96-hour post-cisplatin groups. See also Supplemental Video 1. Scale bar: 100 μm. (B and C) Time-intensity curve of fluorescence intensity and perfusion area in each group (n = 6–7). Data are expressed as the mean ± SD. (D and E) Comparisons of time-to-peak (TTP) and perfusion area at 30 seconds between groups. (F and G) Comparisons of biomarkers (BUN and cystatin C) in the cisplatin-induced AKI model. The middle line represents the median value, and statistical significance was assessed using the Kruskal-Wallis test, followed by Dunn’s multiple-comparison test against the PBS group (D–G). **P < 0.01, ***P < 0.001, ****P < 0.0001.

Copyright © 2026 American Society for Clinical Investigation
ISSN 2379-3708

Sign up for email alerts