Go to The Journal of Clinical Investigation
  • About
  • Editors
  • Consulting Editors
  • For authors
  • Publication ethics
  • Publication alerts by email
  • Transfers
  • Advertising
  • Job board
  • Contact
  • Physician-Scientist Development
  • Current issue
  • Past issues
  • By specialty
    • COVID-19
    • Cardiology
    • Immunology
    • Metabolism
    • Nephrology
    • Oncology
    • Pulmonology
    • All ...
  • Videos
  • Collections
    • In-Press Preview
    • Resource and Technical Advances
    • Clinical Research and Public Health
    • Research Letters
    • Editorials
    • Perspectives
    • Physician-Scientist Development
    • Reviews
    • Top read articles

  • Current issue
  • Past issues
  • Specialties
  • In-Press Preview
  • Resource and Technical Advances
  • Clinical Research and Public Health
  • Research Letters
  • Editorials
  • Perspectives
  • Physician-Scientist Development
  • Reviews
  • Top read articles
  • About
  • Editors
  • Consulting Editors
  • For authors
  • Publication ethics
  • Publication alerts by email
  • Transfers
  • Advertising
  • Job board
  • Contact
Human colonic EVs induce murine enteric neuroplasticity via the lncRNA GAS5/miR-23/NMDA NR2B axis
QiQi Zhou, Liuqing Yang, Zachary T. Verne, Benjamin B. Zhang, Jeremy Z. Fields, Amber T. Thacker, G. Nicholas Verne
QiQi Zhou, Liuqing Yang, Zachary T. Verne, Benjamin B. Zhang, Jeremy Z. Fields, Amber T. Thacker, G. Nicholas Verne
View: Text | PDF
Research Article Gastroenterology

Human colonic EVs induce murine enteric neuroplasticity via the lncRNA GAS5/miR-23/NMDA NR2B axis

  • Text
  • PDF
Abstract

Postinfectious, diarrhea-predominant, irritable bowel syndrome (PI-IBS-D) is difficult to treat owing to its unknown pathophysiology. Extracellular vesicles (EVs) derived from human colon tissue and long noncoding RNAs (lncRNAs), such as growth arrest–specific 5 (GAS5), may play key roles in the pathophysiology of PI-IBS-D. To determine whether altered colonic EV lncRNA signaling leads to gastrointestinal dysfunction and heightened visceral nociception in patients with PI-IBS-D via the GAS5/miR-23ab/NMDA NR2B axis, we conducted translational studies, including those on (a) the role of colonic EV lncRNAs in patients with PI-IBS-D, human colonoids, and PI-IBS-D tissues; (b) i.p. injection of colonic EVs from patients with PI-IBS-D into Rab27a/b–/– mice (P-EV mice) to investigate whether colonic EVs drive visceral hypersensitivity in vivo via the GAS5/miR-23ab/NMDA NR2B axis; and (c) treatment of mice with oligo-miR-23 precursors and anti-GAS5 Vivo-Morpholinos for GAS5/miR-23ab/NMDA NR2B axis mechanisms. Colonic EVs from patients with PI-IBS-D, but not from control participants, demonstrated reduced miR-23a/b expression caused by enhanced GAS5 expression, which drives increased NR2B expression. Intraperitoneal injection of anti–GAS5-Vivo-Morpholino into P-EV mice increased miR-23 levels and decreased NR2B expression and VMR to CD. EVs are internal messengers that alter gastrointestinal function and increase visceral nociception in patients with PI-IBS-D. Strategies to deliver EVs to modulate GAS5/miR-23ab/NMDA NR2B axis signaling may lead to new and innovative treatments for patients with PI-IBS-D.

Authors

QiQi Zhou, Liuqing Yang, Zachary T. Verne, Benjamin B. Zhang, Jeremy Z. Fields, Amber T. Thacker, G. Nicholas Verne

×

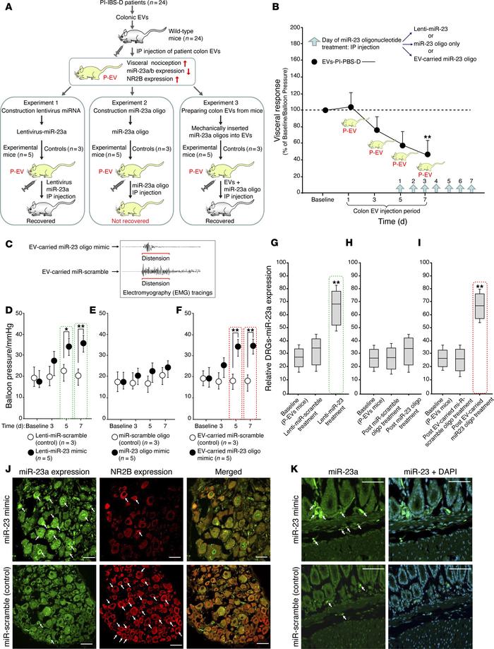
Figure 6

Therapeutic approach for miR-23 oligonucleotide–mediated reversal of visceral nociception via EV delivery.

Options: View larger image (or click on image) Download as PowerPoint
Therapeutic approach for miR-23 oligonucleotide–mediated reversal of vis...
(A) Schematic diagram of overall experimental design. (B) Experimental design of miR-23 treatment in P-EV mice. Light blue arrows indicate oligo treatment days. (C–F) miR-23 oligo treatment in P-EV mice. (C) Increased EMG activity in P-EV mice after EV-carried miR-scramble (control) versus miR-23 oligo mimic treatment. (D) Significant decrease in the VMR to CD 5 days after lenti-miR-23a mimic treatment versus lenti-miR-scramble (control). (E) No significant change in VMR to CD after transfection with the miR-23a oligo mimic only. (F) P-EV mice that received miR-23 oligonucleotide mimic (without lentivirus as vehicle) with an EV carrier showed a large reduction in visceral hypersensitivity at days 5 and 7 versus EV-carrier-scrambled miR (control). (G) Significant enhancement of DRG miR-23a in P-EV mice after treatment with lenti-miR-23 but not with (H) miR-23a oligo. (I) Treatment of P-EV mice with EV-carried miR-23 oligo leads to a significant increase in miR-23a. (J) Double labeling of the mouse DRGs using FISH and IHC. Top: Increased miR-23a expression and decreased NMDA NR2B expression following EV-carried oligo-miR-23a mimic. Merged image shows colocalization of miR-23a and NMDA NR2B expression in the mouse DRG. Bottom: EV-carried miR-scramble (control) decreased miR-23a expression and increased NMDA NR2B expression. Merged image shows colocalization of miR-23a and NMDA NR2B expression in the mouse DRG. Scale bars: 50 μm. (K) miR-23a (FISH) expression in mouse colon tissues after EV-carrying oligo-miR-23a mimic (top) treatment versus miR-scramble (control) (bottom). Scale bars: 40 μm. *P = 0.05, **P = 0.01, by unpaired t test.

Copyright © 2026 American Society for Clinical Investigation
ISSN 2379-3708

Sign up for email alerts