Go to The Journal of Clinical Investigation
  • About
  • Editors
  • Consulting Editors
  • For authors
  • Publication ethics
  • Publication alerts by email
  • Transfers
  • Advertising
  • Job board
  • Contact
  • Physician-Scientist Development
  • Current issue
  • Past issues
  • By specialty
    • COVID-19
    • Cardiology
    • Immunology
    • Metabolism
    • Nephrology
    • Oncology
    • Pulmonology
    • All ...
  • Videos
  • Collections
    • In-Press Preview
    • Resource and Technical Advances
    • Clinical Research and Public Health
    • Research Letters
    • Editorials
    • Perspectives
    • Physician-Scientist Development
    • Reviews
    • Top read articles

  • Current issue
  • Past issues
  • Specialties
  • In-Press Preview
  • Resource and Technical Advances
  • Clinical Research and Public Health
  • Research Letters
  • Editorials
  • Perspectives
  • Physician-Scientist Development
  • Reviews
  • Top read articles
  • About
  • Editors
  • Consulting Editors
  • For authors
  • Publication ethics
  • Publication alerts by email
  • Transfers
  • Advertising
  • Job board
  • Contact
Endothelial TDP-43 controls sprouting angiogenesis and vascular barrier integrity, and its deletion triggers neuroinflammation
Víctor Arribas, Yara Onetti, Marina Ramiro-Pareta, Pilar Villacampa, Heike Beck, Mariona Alberola, Anna Esteve-Codina, Angelika Merkel, Markus Sperandio, Ofelia M. Martínez-Estrada, Bettina Schmid, Eloi Montanez
Víctor Arribas, Yara Onetti, Marina Ramiro-Pareta, Pilar Villacampa, Heike Beck, Mariona Alberola, Anna Esteve-Codina, Angelika Merkel, Markus Sperandio, Ofelia M. Martínez-Estrada, Bettina Schmid, Eloi Montanez
View: Text | PDF
Research Article Angiogenesis Vascular biology

Endothelial TDP-43 controls sprouting angiogenesis and vascular barrier integrity, and its deletion triggers neuroinflammation

  • Text
  • PDF
Abstract

TAR DNA-binding protein 43 (TDP-43) is a DNA/RNA-binding protein that regulates gene expression, and its malfunction in neurons has been causally associated with multiple neurodegenerative disorders. Although progress has been made in understanding the functions of TDP-43 in neurons, little is known about its roles in endothelial cells (ECs), angiogenesis, and vascular function. Using inducible EC-specific TDP-43–KO mice, we showed that TDP-43 is required for sprouting angiogenesis, vascular barrier integrity, and blood vessel stability. Postnatal EC-specific deletion of TDP-43 led to retinal hypovascularization due to defects in vessel sprouting associated with reduced EC proliferation and migration. In mature blood vessels, loss of TDP-43 disrupted the blood-brain barrier and triggered vascular degeneration. These vascular defects were associated with an inflammatory response in the CNS with activation of microglia and astrocytes. Mechanistically, deletion of TDP-43 disrupted the fibronectin matrix around sprouting vessels and reduced β-catenin signaling in ECs. Together, our results indicate that TDP-43 is essential for the formation of a stable and mature vasculature.

Authors

Víctor Arribas, Yara Onetti, Marina Ramiro-Pareta, Pilar Villacampa, Heike Beck, Mariona Alberola, Anna Esteve-Codina, Angelika Merkel, Markus Sperandio, Ofelia M. Martínez-Estrada, Bettina Schmid, Eloi Montanez

×

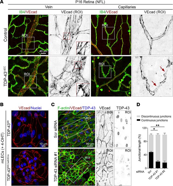
Figure 4

Loss of TDP-43 disrupts endothelial adherens junctions.

Options: View larger image (or click on image) Download as PowerPoint
Loss of TDP-43 disrupts endothelial adherens junctions.
(A) Confocal hig...
(A) Confocal high-magnification images of P16 control and TDP-43iΔEC retinas stained for IB4 (green) and VE-cadherin (VEcad; red). White squares indicate the magnified ROIs. Arrows highlight vessel segments with diffuse punctuated VEcad stain. Scale bar: 40 μm. (B) Confocal high-magnification images of TDP-43fl/fl and TDP-43fl/fl;Cadh5Cre mLECS stained for VEcad (red) and Hoechst (nuclei, blue). Scale bar: 10 μm. (C) Confocal high-magnification images of HUVECs transfected with Scr or TDP-43 siRNAs stained for F-actin (green), VEcad (red), and TDP-43 (blue). White rectangles indicate the magnified ROIs. Scale bar: 40 μm. (D) Quantification of percentages of continuous (stable) and discontinuous (remodeling) adherens junctions in control and TDP-43–depleted HUVECs. Data are shown as mean ± SEM. *P < 0.05, **P < 0.01. One-way ANOVA.

Copyright © 2026 American Society for Clinical Investigation
ISSN 2379-3708

Sign up for email alerts