Go to The Journal of Clinical Investigation
  • About
  • Editors
  • Consulting Editors
  • For authors
  • Publication ethics
  • Publication alerts by email
  • Transfers
  • Advertising
  • Job board
  • Contact
  • Physician-Scientist Development
  • Current issue
  • Past issues
  • By specialty
    • COVID-19
    • Cardiology
    • Immunology
    • Metabolism
    • Nephrology
    • Oncology
    • Pulmonology
    • All ...
  • Videos
  • Collections
    • In-Press Preview
    • Resource and Technical Advances
    • Clinical Research and Public Health
    • Research Letters
    • Editorials
    • Perspectives
    • Physician-Scientist Development
    • Reviews
    • Top read articles

  • Current issue
  • Past issues
  • Specialties
  • In-Press Preview
  • Resource and Technical Advances
  • Clinical Research and Public Health
  • Research Letters
  • Editorials
  • Perspectives
  • Physician-Scientist Development
  • Reviews
  • Top read articles
  • About
  • Editors
  • Consulting Editors
  • For authors
  • Publication ethics
  • Publication alerts by email
  • Transfers
  • Advertising
  • Job board
  • Contact
Protein disulfide isomerase is essential for spermatogenesis in mice
Yaqiong Zhang, Aizhen Yang, Zhenzhen Zhao, Fengwu Chen, Xiaofeng Yan, Yue Han, Depei Wu, Yi Wu
Yaqiong Zhang, Aizhen Yang, Zhenzhen Zhao, Fengwu Chen, Xiaofeng Yan, Yue Han, Depei Wu, Yi Wu
View: Text | PDF
Research Article Cell biology Reproductive biology

Protein disulfide isomerase is essential for spermatogenesis in mice

  • Text
  • PDF
Abstract

Spermatogenesis requires precise posttranslational control in the endoplasmic reticulum (ER), but the mechanism remains largely unknown. The protein disulfide isomerase (PDI) family is a group of thiol oxidoreductases responsible for catalyzing the disulfide bond formation of nascent proteins. In this study, we generated 14 strains of KO mice lacking the PDI family enzymes and found that only PDI deficiency caused spermatogenesis defects. Both inducible whole-body PDI-KO (UBC-Cre/Pdifl/fl) mice and premeiotic PDI-KO (Stra8-Cre/Pdifl/fl) mice experienced a significant decrease in germ cells, testicular atrophy, oligospermia, and complete male infertility. Stra8-Cre/Pdifl/fl spermatocytes had significantly upregulated ER stress–related proteins (GRP78 and XBP1) and apoptosis-related proteins (Cleaved caspase-3 and BAX), together with cell apoptosis. PDI deletion led to delayed DNA double-strand break repair and improper crossover at the pachytene spermatocytes. Quantitative mass spectrometry indicated that PDI deficiency downregulated vital proteins in spermatogenesis such as HSPA4L, SHCBP1L, and DDX4, consistent with the proteins’ physical association with PDI in normal testes tissue. Furthermore, PDI served as a thiol oxidase for disulfide bond formation of SHCBP1L. Thus, PDI plays an essential role in protein quality control for spermatogenesis in mice.

Authors

Yaqiong Zhang, Aizhen Yang, Zhenzhen Zhao, Fengwu Chen, Xiaofeng Yan, Yue Han, Depei Wu, Yi Wu

×

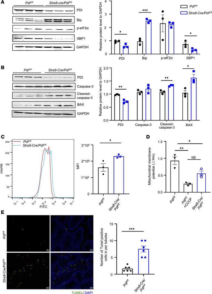
Figure 5

PDI deficiency induces ER stress and apoptosis of spermatocytes.

Options: View larger image (or click on image) Download as PowerPoint
PDI deficiency induces ER stress and apoptosis of spermatocytes.
(A and ...
(A and B) Western blotting of ER stress–related and apoptosis-related molecules in testes from adult control and Stra8-Cre/Pdifl/fl mice. GAPDH as an internal control (mean ± SEM, n = 3, *P < 0.05, **P < 0.01, ***P < 0.001, Student’s t test). (C) Flow cytometric analysis of the ROS levels in spermatocytes enriched from adult control and Stra8-Cre/Pdifl/fl mice (mean ± SEM, n = 3, *P < 0.05, Student’s t test). (D) JC-1 staining assay of spermatocytes enriched from adult control and Stra8-Cre/Pdifl/fl mice (mean ± SEM, n = 3, *P < 0.05, **P < 0.01, 1-way ANOVA). (E) TUNEL assay of testes seminiferous tubules from control and Stra8-Cre/Pdifl/fl at 8 weeks old (mean ± SEM, n = 3, ***P < 0.001, Student’s t test). Scale bar: 50 μm.

Copyright © 2026 American Society for Clinical Investigation
ISSN 2379-3708

Sign up for email alerts