Go to The Journal of Clinical Investigation
  • About
  • Editors
  • Consulting Editors
  • For authors
  • Publication ethics
  • Publication alerts by email
  • Transfers
  • Advertising
  • Job board
  • Contact
  • Physician-Scientist Development
  • Current issue
  • Past issues
  • By specialty
    • COVID-19
    • Cardiology
    • Immunology
    • Metabolism
    • Nephrology
    • Oncology
    • Pulmonology
    • All ...
  • Videos
  • Collections
    • In-Press Preview
    • Resource and Technical Advances
    • Clinical Research and Public Health
    • Research Letters
    • Editorials
    • Perspectives
    • Physician-Scientist Development
    • Reviews
    • Top read articles

  • Current issue
  • Past issues
  • Specialties
  • In-Press Preview
  • Resource and Technical Advances
  • Clinical Research and Public Health
  • Research Letters
  • Editorials
  • Perspectives
  • Physician-Scientist Development
  • Reviews
  • Top read articles
  • About
  • Editors
  • Consulting Editors
  • For authors
  • Publication ethics
  • Publication alerts by email
  • Transfers
  • Advertising
  • Job board
  • Contact
Activation of connexin hemichannels enhances mechanosensitivity and anabolism in disused and aged bone
Dezhi Zhao, … , Sumin Gu, Jean X. Jiang
Dezhi Zhao, … , Sumin Gu, Jean X. Jiang
Published December 6, 2024
Citation Information: JCI Insight. 2024;9(23):e177557. https://doi.org/10.1172/jci.insight.177557.
View: Text | PDF
Research Article Bone biology

Activation of connexin hemichannels enhances mechanosensitivity and anabolism in disused and aged bone

  • Text
  • PDF
Abstract

Mechanical loading, essential for bone health, promotes bone formation and remodeling. However, the positive response diminishes in cases of disuse and aging, leading to bone loss and an increased fracture risk. This study demonstrates that activating hemichannels (HCs) using a connexin 43 (Cx43) antibody, Cx43(M2), in bone osteocytes revitalizes aging and disused bones. Using a hindlimb suspension (HLS) disuse model and a tibial mechanical loading model, we found that Cx43(M2) inhibited bone loss and osteocyte apoptosis induced by unloading in 16-week-old adult mice. Additionally, it enhanced bone mass in response to tibial loading in 22-month-old aged mice. The HC opening released bone anabolic factor prostaglandin E2 (PGE2) and suppressed catabolic factor sclerostin (SOST). This suppressed the increase of cortical bone formation and reduction of bone resorption during unloading and promoted trabecular and cortical bone formation during loading. Cx43(M2)-induced HC opening, coupled with PGE2 release, effectively rescued unloading-induced bone loss and restored the diminished anabolic response of aged bones to mechanical loading. Activating HCs with the Cx43 antibody holds promise as a de novo therapeutic approach, as it can overcome the limitations of existing treatment regimens for treating bone loss and osteoporosis associated with aging and disuse.

Authors

Dezhi Zhao, Chao Tu, Lidan Zhang, Teja Guda, Sumin Gu, Jean X. Jiang

×

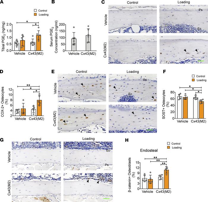
Figure 7

Enhanced activity of Cx43 HCs improves load-induced PGE2 secretion and decreases SOST expression in osteocytes of 22-month-old mice.

Options: View larger image (or click on image) Download as PowerPoint
Enhanced activity of Cx43 HCs improves load-induced PGE2 secretion and d...
(A and B) ELISA analysis of PGE2 level in bone marrow–flushed tibial diaphysis (A) and serum after 5 days of mechanical loading (B). n = 6 per group. IHC was performed on diaphyseal 37% cortical bone after 5 days/week loading for 2 weeks. (C and D) Representative COX-2 immunohistostaining and quantification of COX-2+ osteocytes in diaphyseal 37% cortical bone. Scale bar: 40 μm. n = 5 per group. (E and F) Representative SOST immunohistostaining and quantification of SOST+ osteocytes in diaphyseal 37% cortical bone. Scale bar: 40 μm. n = 5 per group. (G and H) Representative β-catenin immunohistostaining and quantification of β-catenin+ osteoblasts on the endosteal surface of diaphyseal 37% cortical bone. Scale bar: 50 μm. n = 5 per group. Black arrowheads indicate positive osteocytes. Data are expressed as mean ± SD. *P < 0.05; **P < 0.01. Statistical analysis was performed using the paired Student’s t test for loaded and contralateral tibias (A, D, F, and H), unpaired Student’s t test for the serum PGE2 level (B), and 2-way ANOVA with Tukey test for differences among groups (A, D, F, and H). Ps, periosteal surface; Ec, endosteal surface.

Copyright © 2025 American Society for Clinical Investigation
ISSN 2379-3708

Sign up for email alerts