Go to The Journal of Clinical Investigation
  • About
  • Editors
  • Consulting Editors
  • For authors
  • Publication ethics
  • Publication alerts by email
  • Transfers
  • Advertising
  • Job board
  • Contact
  • Physician-Scientist Development
  • Current issue
  • Past issues
  • By specialty
    • COVID-19
    • Cardiology
    • Immunology
    • Metabolism
    • Nephrology
    • Oncology
    • Pulmonology
    • All ...
  • Videos
  • Collections
    • In-Press Preview
    • Resource and Technical Advances
    • Clinical Research and Public Health
    • Research Letters
    • Editorials
    • Perspectives
    • Physician-Scientist Development
    • Reviews
    • Top read articles

  • Current issue
  • Past issues
  • Specialties
  • In-Press Preview
  • Resource and Technical Advances
  • Clinical Research and Public Health
  • Research Letters
  • Editorials
  • Perspectives
  • Physician-Scientist Development
  • Reviews
  • Top read articles
  • About
  • Editors
  • Consulting Editors
  • For authors
  • Publication ethics
  • Publication alerts by email
  • Transfers
  • Advertising
  • Job board
  • Contact
NAD+ precursors prolong survival and improve cardiac phenotypes in a mouse model of Friedreich’s Ataxia
Caroline E. Perry, Sarah M. Halawani, Sarmistha Mukherjee, Lucie V. Ngaba, Melissa Lieu, Won Dong Lee, James G. Davis, Gabriel K. Adzika, Alyssa N. Bebenek, Daniel D. Bazianos, Beishan Chen, Elizabeth Mercado-Ayon, Liam P. Flatley, Arjun P. Suryawanshi, Isabelle Ho, Joshua D. Rabinowitz, Suraj D. Serai, David M. Biko, Jaclyn Tamaroff, Anna DeDio, Kristin Wade, Kimberly Y. Lin, David J. Livingston, Shana E. McCormack, David R. Lynch, Joseph A. Baur
Caroline E. Perry, Sarah M. Halawani, Sarmistha Mukherjee, Lucie V. Ngaba, Melissa Lieu, Won Dong Lee, James G. Davis, Gabriel K. Adzika, Alyssa N. Bebenek, Daniel D. Bazianos, Beishan Chen, Elizabeth Mercado-Ayon, Liam P. Flatley, Arjun P. Suryawanshi, Isabelle Ho, Joshua D. Rabinowitz, Suraj D. Serai, David M. Biko, Jaclyn Tamaroff, Anna DeDio, Kristin Wade, Kimberly Y. Lin, David J. Livingston, Shana E. McCormack, David R. Lynch, Joseph A. Baur
View: Text | PDF
Research Article Cardiology Metabolism

NAD+ precursors prolong survival and improve cardiac phenotypes in a mouse model of Friedreich’s Ataxia

  • Text
  • PDF
Abstract

Friedreich’s ataxia (FRDA) is a progressive disorder caused by insufficient expression of frataxin, which plays a critical role in assembly of iron-sulfur centers in mitochondria. Individuals are cognitively normal but display a loss of motor coordination and cardiac abnormalities. Many ultimately develop heart failure. Administration of nicotinamide adenine dinucleotide–positive (NAD+) precursors has shown promise in human mitochondrial myopathy and rodent models of heart failure, including mice lacking frataxin in cardiomyocytes. We studied mice with systemic knockdown of frataxin (shFxn), which display motor deficits and early mortality with cardiac hypertrophy. Hearts in these mice do not “fail” per se but become hyperdynamic with small chamber sizes. Data from an ongoing natural history study indicate that hyperdynamic hearts are observed in young individuals with FRDA, suggesting that the mouse model could reflect early pathology. Administering nicotinamide mononucleotide or riboside to shFxn mice increases survival, modestly improves cardiac hypertrophy, and limits increases in ejection fraction. Mechanistically, most of the transcriptional and metabolic changes induced by frataxin knockdown are insensitive to NAD+ precursor administration, but glutathione levels are increased, suggesting improved antioxidant capacity. Overall, our findings indicate that NAD+ precursors are modestly cardioprotective in this model of FRDA and warrant further investigation.

Authors

Caroline E. Perry, Sarah M. Halawani, Sarmistha Mukherjee, Lucie V. Ngaba, Melissa Lieu, Won Dong Lee, James G. Davis, Gabriel K. Adzika, Alyssa N. Bebenek, Daniel D. Bazianos, Beishan Chen, Elizabeth Mercado-Ayon, Liam P. Flatley, Arjun P. Suryawanshi, Isabelle Ho, Joshua D. Rabinowitz, Suraj D. Serai, David M. Biko, Jaclyn Tamaroff, Anna DeDio, Kristin Wade, Kimberly Y. Lin, David J. Livingston, Shana E. McCormack, David R. Lynch, Joseph A. Baur

×

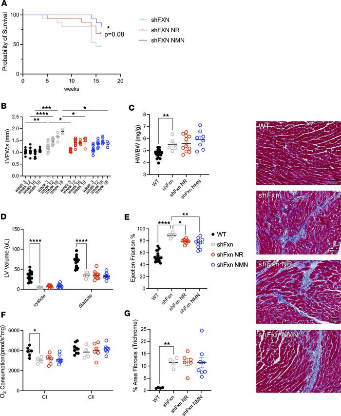
Figure 3

NR and NMN improve survival and heart function in male shFxn mice.

Options: View larger image (or click on image) Download as PowerPoint
NR and NMN improve survival and heart function in male shFxn mice.
(A) M...
(A) Male shFxn mice treated with NAD+ precursors have significantly longer survival compared with nontreated mice. (B) NAD+ precursors significantly reduce LV posterior wall thickness at 16–18 weeks after doxycycline. (C) shFxn mice have increased heart weight relative to body weight at 16–18 weeks. (D and E) LV systolic and diastolic volumes and EF after 16–18 weeks measured by echocardiography. (F) Mitochondrial complex I respiration is modestly decreased in 16-week shFxn hearts. (G) Masson’s trichrome blue staining of LV section. Staining and quantification shows shFxn mice have fibrosis in hearts that is not reduced by treatment. Scale bar: 50 μM. A, pairwise Mantel-Cox test for survival vs. untreated, n = 10–11; B, D, and F, n = 4–12, 2-way ANOVA; C, E, and G, n = 4–12, 1-way ANOVA (*P ≤ 0.05, **P ≤ 0.01, ***P ≤ 0.001, ****P ≤ 0.0001).

Copyright © 2026 American Society for Clinical Investigation
ISSN 2379-3708

Sign up for email alerts