Go to The Journal of Clinical Investigation
  • About
  • Editors
  • Consulting Editors
  • For authors
  • Publication ethics
  • Publication alerts by email
  • Transfers
  • Advertising
  • Job board
  • Contact
  • Physician-Scientist Development
  • Current issue
  • Past issues
  • By specialty
    • COVID-19
    • Cardiology
    • Immunology
    • Metabolism
    • Nephrology
    • Oncology
    • Pulmonology
    • All ...
  • Videos
  • Collections
    • In-Press Preview
    • Resource and Technical Advances
    • Clinical Research and Public Health
    • Research Letters
    • Editorials
    • Perspectives
    • Physician-Scientist Development
    • Reviews
    • Top read articles

  • Current issue
  • Past issues
  • Specialties
  • In-Press Preview
  • Resource and Technical Advances
  • Clinical Research and Public Health
  • Research Letters
  • Editorials
  • Perspectives
  • Physician-Scientist Development
  • Reviews
  • Top read articles
  • About
  • Editors
  • Consulting Editors
  • For authors
  • Publication ethics
  • Publication alerts by email
  • Transfers
  • Advertising
  • Job board
  • Contact
Neuronal DAMPs exacerbate neurodegeneration via astrocytic RIPK3 signaling
Nydia P. Chang, Evan M. DaPrano, Marissa Lindman, Irving Estevez, Tsui-Wen Chou, Wesley R. Evans, Marialaina Nissenbaum, Micheal McCourt, Diego Alzate, Colm Atkins, Alexander W. Kusnecov, Rafiq Huda, Brian P. Daniels
Nydia P. Chang, Evan M. DaPrano, Marissa Lindman, Irving Estevez, Tsui-Wen Chou, Wesley R. Evans, Marialaina Nissenbaum, Micheal McCourt, Diego Alzate, Colm Atkins, Alexander W. Kusnecov, Rafiq Huda, Brian P. Daniels
View: Text | PDF
Research Article Immunology Neuroscience

Neuronal DAMPs exacerbate neurodegeneration via astrocytic RIPK3 signaling

  • Text
  • PDF
Abstract

Astrocyte activation is a common feature of neurodegenerative diseases. However, the ways in which dying neurons influence the activity of astrocytes is poorly understood. Receptor interacting protein kinase-3 (RIPK3) signaling has recently been described as a key regulator of neuroinflammation, but whether this kinase mediates astrocytic responsiveness to neuronal death has not yet been studied. Here, we used the 1-methyl-4-phenyl-1, 2, 3, 6-tetrahydropyridine model of Parkinson’s disease to show that activation of astrocytic RIPK3 drives dopaminergic cell death and axon damage. Transcriptomic profiling revealed that astrocytic RIPK3 promoted gene expression associated with neuroinflammation and movement disorders, and this coincided with significant engagement of damage-associated molecular pattern signaling. In mechanistic experiments, we showed that factors released from dying neurons signaled through receptor for advanced glycation endproducts to induce astrocytic RIPK3 signaling, which conferred inflammatory and neurotoxic functional activity. These findings highlight a mechanism of neuron-glia crosstalk in which neuronal death perpetuates further neurodegeneration by engaging inflammatory astrocyte activation via RIPK3.

Authors

Nydia P. Chang, Evan M. DaPrano, Marissa Lindman, Irving Estevez, Tsui-Wen Chou, Wesley R. Evans, Marialaina Nissenbaum, Micheal McCourt, Diego Alzate, Colm Atkins, Alexander W. Kusnecov, Rafiq Huda, Brian P. Daniels

×

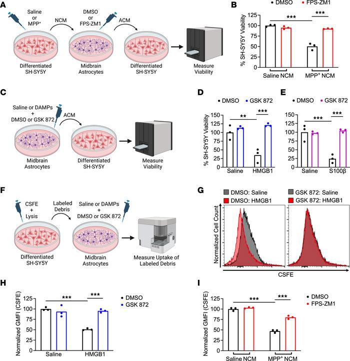
Figure 8

Activation of RIPK3 by DAMP signaling drives pathogenic functional changes in midbrain astrocytes.

Options: View larger image (or click on image) Download as PowerPoint
Activation of RIPK3 by DAMP signaling drives pathogenic functional chang...
(A) Schematic of experimental design for neurotoxicity experiments. Astrocytes were treated with NCM in the presence of FPS-ZM1 or control for 24 hours. ACM was then transferred to fresh SH-SY5Y cells for cell viability measurement. (B) CellTiter-Glo analysis of SH-SY5Y viability 24 hours following treatment with ACM derived from indicated conditions. (C) Schematic showing treatment of primary human midbrain astrocytes with recombinant DAMPs for 24 hours prior to transfer of ACM to SH-SY5Y cultures. (D and E) CellTiter-Glo analysis of SH-SY5Y viability 24 hours following treatment with ACM derived from indicated conditions. (F) Schematic showing generation and transfer of CSFE-labeled neuronal debris to midbrain astrocytes treated with recombinant DAMPs with or without GSK872. Astrocytes were cultured in the presence of labeled debris for 24 hours. (G and H) Representative histograms (G) and quantification of GMFI (H) of CSFE signal in astrocytes treated as in F. (I) GMFI of CSFE internalization in astrocytes treated as in F but with NCM rather than recombinant DAMPs and FPS-ZM1 rather than GSK872. n = 3 cultures/group in all panels. Data are represented as mean values with scatterplots depicting individual biological replicate values. All comparisons via 2-way ANOVA with Holm-Šídák multiple-comparison test. **P < 0.01, ***P < 0.001. A, C, and F were created with Biorender.com.

Copyright © 2026 American Society for Clinical Investigation
ISSN 2379-3708

Sign up for email alerts