Go to The Journal of Clinical Investigation
  • About
  • Editors
  • Consulting Editors
  • For authors
  • Publication ethics
  • Publication alerts by email
  • Transfers
  • Advertising
  • Job board
  • Contact
  • Physician-Scientist Development
  • Current issue
  • Past issues
  • By specialty
    • COVID-19
    • Cardiology
    • Immunology
    • Metabolism
    • Nephrology
    • Oncology
    • Pulmonology
    • All ...
  • Videos
  • Collections
    • In-Press Preview
    • Resource and Technical Advances
    • Clinical Research and Public Health
    • Research Letters
    • Editorials
    • Perspectives
    • Physician-Scientist Development
    • Reviews
    • Top read articles

  • Current issue
  • Past issues
  • Specialties
  • In-Press Preview
  • Resource and Technical Advances
  • Clinical Research and Public Health
  • Research Letters
  • Editorials
  • Perspectives
  • Physician-Scientist Development
  • Reviews
  • Top read articles
  • About
  • Editors
  • Consulting Editors
  • For authors
  • Publication ethics
  • Publication alerts by email
  • Transfers
  • Advertising
  • Job board
  • Contact
Neuronal DAMPs exacerbate neurodegeneration via astrocytic RIPK3 signaling
Nydia P. Chang, Evan M. DaPrano, Marissa Lindman, Irving Estevez, Tsui-Wen Chou, Wesley R. Evans, Marialaina Nissenbaum, Micheal McCourt, Diego Alzate, Colm Atkins, Alexander W. Kusnecov, Rafiq Huda, Brian P. Daniels
Nydia P. Chang, Evan M. DaPrano, Marissa Lindman, Irving Estevez, Tsui-Wen Chou, Wesley R. Evans, Marialaina Nissenbaum, Micheal McCourt, Diego Alzate, Colm Atkins, Alexander W. Kusnecov, Rafiq Huda, Brian P. Daniels
View: Text | PDF
Research Article Immunology Neuroscience

Neuronal DAMPs exacerbate neurodegeneration via astrocytic RIPK3 signaling

  • Text
  • PDF
Abstract

Astrocyte activation is a common feature of neurodegenerative diseases. However, the ways in which dying neurons influence the activity of astrocytes is poorly understood. Receptor interacting protein kinase-3 (RIPK3) signaling has recently been described as a key regulator of neuroinflammation, but whether this kinase mediates astrocytic responsiveness to neuronal death has not yet been studied. Here, we used the 1-methyl-4-phenyl-1, 2, 3, 6-tetrahydropyridine model of Parkinson’s disease to show that activation of astrocytic RIPK3 drives dopaminergic cell death and axon damage. Transcriptomic profiling revealed that astrocytic RIPK3 promoted gene expression associated with neuroinflammation and movement disorders, and this coincided with significant engagement of damage-associated molecular pattern signaling. In mechanistic experiments, we showed that factors released from dying neurons signaled through receptor for advanced glycation endproducts to induce astrocytic RIPK3 signaling, which conferred inflammatory and neurotoxic functional activity. These findings highlight a mechanism of neuron-glia crosstalk in which neuronal death perpetuates further neurodegeneration by engaging inflammatory astrocyte activation via RIPK3.

Authors

Nydia P. Chang, Evan M. DaPrano, Marissa Lindman, Irving Estevez, Tsui-Wen Chou, Wesley R. Evans, Marialaina Nissenbaum, Micheal McCourt, Diego Alzate, Colm Atkins, Alexander W. Kusnecov, Rafiq Huda, Brian P. Daniels

×

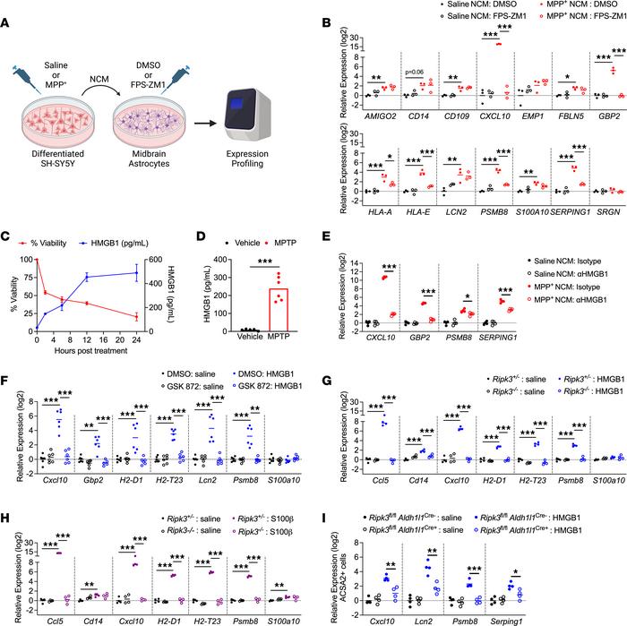
Figure 7

DAMP signaling via RAGE drives inflammatory activation in midbrain astrocytes.

Options: View larger image (or click on image) Download as PowerPoint
DAMP signaling via RAGE drives inflammatory activation in midbrain astro...
(A) Schematic of experimental design for DAMP transfer experiments. Astrocytes were treated with NCM in the presence of FPS-ZM1 or control for 24 hours prior to qRT-PCR profiling. (B) qRT-PCR profiling of indicated genes in astrocytes treated for 24 hours with NCM derived from indicated conditions. (C and D) ELISA analysis of HMGB1 protein levels in supernatants of SH-SY5Y cells treated with MPP+ (C) or midbrain homogenates from WT mice 3 days post-MPTP treatment (D). n = 4–8 replicates per time point in C. (E) qRT-PCR profiling of indicated genes in human midbrain astrocytes treated for 24 hours with NCM derived from indicated conditions in the presence of neutralizing antibodies against HMGB1 (1 μg/mL) or an isotype control antibody. (F–H) qRT-PCR analysis of indicated genes in WT murine midbrain astrocytes (F) or midbrain astrocytes derived from indicated genotypes (G and H) 24 hours following treatment with recombinant HMGB1 (F and G) or S100β (H). (I) qRT-PCR analysis of indicated genes in ACSA2+ astrocytes sorted via MACS from brains of mice 24 hours following ICV administration of HMGB1 (200 ng). n = 3 cultures/group (B), 8 cultures/group for viability data and 2–4 cultures per group for HMGB1 expression (C), 5–6 mice/group (D), 6 cultures/group (E), 4 cultures/group (F and G), and 4 mice/group (H). Data are represented as mean values with scatterplots depicting individual biological replicate values, except in C, where data are represented as mean values ± SEM. Comparisons via 2-tailed t test (D) or 2-way ANOVA with Holm-Šídák multiple-comparison test (B and E–I). *P < 0.05, **P < 0.01, ***P < 0.001. A was created with Biorender.com.

Copyright © 2026 American Society for Clinical Investigation
ISSN 2379-3708

Sign up for email alerts