Go to The Journal of Clinical Investigation
  • About
  • Editors
  • Consulting Editors
  • For authors
  • Publication ethics
  • Publication alerts by email
  • Transfers
  • Advertising
  • Job board
  • Contact
  • Physician-Scientist Development
  • Current issue
  • Past issues
  • By specialty
    • COVID-19
    • Cardiology
    • Immunology
    • Metabolism
    • Nephrology
    • Oncology
    • Pulmonology
    • All ...
  • Videos
  • Collections
    • In-Press Preview
    • Resource and Technical Advances
    • Clinical Research and Public Health
    • Research Letters
    • Editorials
    • Perspectives
    • Physician-Scientist Development
    • Reviews
    • Top read articles

  • Current issue
  • Past issues
  • Specialties
  • In-Press Preview
  • Resource and Technical Advances
  • Clinical Research and Public Health
  • Research Letters
  • Editorials
  • Perspectives
  • Physician-Scientist Development
  • Reviews
  • Top read articles
  • About
  • Editors
  • Consulting Editors
  • For authors
  • Publication ethics
  • Publication alerts by email
  • Transfers
  • Advertising
  • Job board
  • Contact
Neuronal DAMPs exacerbate neurodegeneration via astrocytic RIPK3 signaling
Nydia P. Chang, Evan M. DaPrano, Marissa Lindman, Irving Estevez, Tsui-Wen Chou, Wesley R. Evans, Marialaina Nissenbaum, Micheal McCourt, Diego Alzate, Colm Atkins, Alexander W. Kusnecov, Rafiq Huda, Brian P. Daniels
Nydia P. Chang, Evan M. DaPrano, Marissa Lindman, Irving Estevez, Tsui-Wen Chou, Wesley R. Evans, Marialaina Nissenbaum, Micheal McCourt, Diego Alzate, Colm Atkins, Alexander W. Kusnecov, Rafiq Huda, Brian P. Daniels
View: Text | PDF
Research Article Immunology Neuroscience

Neuronal DAMPs exacerbate neurodegeneration via astrocytic RIPK3 signaling

  • Text
  • PDF
Abstract

Astrocyte activation is a common feature of neurodegenerative diseases. However, the ways in which dying neurons influence the activity of astrocytes is poorly understood. Receptor interacting protein kinase-3 (RIPK3) signaling has recently been described as a key regulator of neuroinflammation, but whether this kinase mediates astrocytic responsiveness to neuronal death has not yet been studied. Here, we used the 1-methyl-4-phenyl-1, 2, 3, 6-tetrahydropyridine model of Parkinson’s disease to show that activation of astrocytic RIPK3 drives dopaminergic cell death and axon damage. Transcriptomic profiling revealed that astrocytic RIPK3 promoted gene expression associated with neuroinflammation and movement disorders, and this coincided with significant engagement of damage-associated molecular pattern signaling. In mechanistic experiments, we showed that factors released from dying neurons signaled through receptor for advanced glycation endproducts to induce astrocytic RIPK3 signaling, which conferred inflammatory and neurotoxic functional activity. These findings highlight a mechanism of neuron-glia crosstalk in which neuronal death perpetuates further neurodegeneration by engaging inflammatory astrocyte activation via RIPK3.

Authors

Nydia P. Chang, Evan M. DaPrano, Marissa Lindman, Irving Estevez, Tsui-Wen Chou, Wesley R. Evans, Marialaina Nissenbaum, Micheal McCourt, Diego Alzate, Colm Atkins, Alexander W. Kusnecov, Rafiq Huda, Brian P. Daniels

×

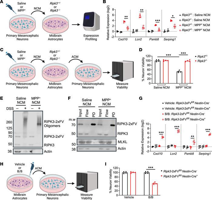
Figure 6

RIPK3 activation is sufficient to induce astrocyte-mediated killing of primary neurons.

Options: View larger image (or click on image) Download as PowerPoint
RIPK3 activation is sufficient to induce astrocyte-mediated killing of p...
(A) Schematic of experimental design for DAMP transfer experiments. (B) qRT-PCR profiling of indicated genes in astrocytes treated for 24 hours with clarified NCM supernatants. (C) Schematic of experimental design for neurotoxicity assay. (D) CellTiter-Glo analysis of neuron viability 24 hours following treatment with ACM derived from indicated conditions. (E and F) Western blot analysis of indicated proteins in astrocytes expressing FLAG-tagged RIPK3 following 24 hours of treatment with NCM and DSS cross-linking (E) or bead-mediated FLAG pulldown (F). (G) qRT-PCR profiling of indicated genes in astrocytes of indicated genotypes treated for 24 hours with B/B homodimerizer. (H) Schematic of experimental design for neurotoxicity assay in which astrocytes expressing (or not) RIPK3-2xFV were treated with B/B homodimerizer or vehicle solution for 24 hours. Astrocytes were then washed and media replaced for another 24 hours. ACM was then transferred to WT primary neurons for cell viability measurement. (I) CellTiter-Glo analysis of viability in WT neurons 24 hours following treatment with ACM derived from indicated conditions. n = 4 cultures/per group in all panels. Data are represented as mean values with scatterplots depicting individual biological replicate values. All comparisons via 2-way ANOVA with Holm-Šídák multiple-comparison test. *P < 0.05, **P < 0.01, ***P < 0.001. A, C, and H were created with Biorender.com.

Copyright © 2026 American Society for Clinical Investigation
ISSN 2379-3708

Sign up for email alerts