Go to The Journal of Clinical Investigation
  • About
  • Editors
  • Consulting Editors
  • For authors
  • Publication ethics
  • Publication alerts by email
  • Transfers
  • Advertising
  • Job board
  • Contact
  • Physician-Scientist Development
  • Current issue
  • Past issues
  • By specialty
    • COVID-19
    • Cardiology
    • Immunology
    • Metabolism
    • Nephrology
    • Oncology
    • Pulmonology
    • All ...
  • Videos
  • Collections
    • In-Press Preview
    • Resource and Technical Advances
    • Clinical Research and Public Health
    • Research Letters
    • Editorials
    • Perspectives
    • Physician-Scientist Development
    • Reviews
    • Top read articles

  • Current issue
  • Past issues
  • Specialties
  • In-Press Preview
  • Resource and Technical Advances
  • Clinical Research and Public Health
  • Research Letters
  • Editorials
  • Perspectives
  • Physician-Scientist Development
  • Reviews
  • Top read articles
  • About
  • Editors
  • Consulting Editors
  • For authors
  • Publication ethics
  • Publication alerts by email
  • Transfers
  • Advertising
  • Job board
  • Contact
Highly multiplexed imaging reveals prognostic immune and stromal spatial biomarkers in breast cancer
Jennifer R. Eng, Elmar Bucher, Zhi Hu, Cameron R. Walker, Tyler Risom, Michael Angelo, Paula Gonzalez-Ericsson, Melinda E. Sanders, A. Bapsi Chakravarthy, Jennifer A. Pietenpol, Summer L. Gibbs, Rosalie C. Sears, Koei Chin
Jennifer R. Eng, Elmar Bucher, Zhi Hu, Cameron R. Walker, Tyler Risom, Michael Angelo, Paula Gonzalez-Ericsson, Melinda E. Sanders, A. Bapsi Chakravarthy, Jennifer A. Pietenpol, Summer L. Gibbs, Rosalie C. Sears, Koei Chin
View: Text | PDF
Research Article Immunology Oncology

Highly multiplexed imaging reveals prognostic immune and stromal spatial biomarkers in breast cancer

  • Text
  • PDF
Abstract

Spatial profiling of tissues promises to elucidate tumor-microenvironment interactions and generate prognostic and predictive biomarkers. We analyzed single-cell spatial data from 3 multiplex imaging technologies: cyclic immunofluorescence (CycIF) data we generated from 102 patients with breast cancer with clinical follow-up as well as publicly available mass cytometry and multiplex ion-beam imaging datasets. Similar single-cell phenotyping results across imaging platforms enabled combined analysis of epithelial phenotypes to delineate prognostic subtypes among patients who are estrogen-receptor+ (ER+). We utilized discovery and validation cohorts to identify biomarkers with prognostic value. Increased lymphocyte infiltration was independently associated with longer survival in triple-negative (TN) and high-proliferation ER+ breast tumors. An assessment of 10 spatial analysis methods revealed robust spatial biomarkers. In ER+ disease, quiescent stromal cells close to tumor were abundant in tumors with good prognoses, while tumor cell neighborhoods containing mixed fibroblast phenotypes were enriched in poor-prognosis tumors. In TN disease, macrophage/tumor and B/T lymphocyte neighbors were enriched, and lymphocytes were dispersed in good-prognosis tumors, while tumor cell neighborhoods containing vimentin+ fibroblasts were enriched in poor-prognosis tumors. In conclusion, we generated comparable single-cell spatial proteomic data from several clinical cohorts to enable prognostic spatial biomarker identification and validation.

Authors

Jennifer R. Eng, Elmar Bucher, Zhi Hu, Cameron R. Walker, Tyler Risom, Michael Angelo, Paula Gonzalez-Ericsson, Melinda E. Sanders, A. Bapsi Chakravarthy, Jennifer A. Pietenpol, Summer L. Gibbs, Rosalie C. Sears, Koei Chin

×

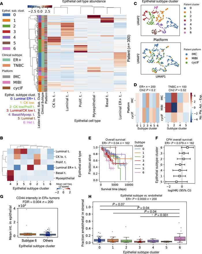
Figure 2

Prognostic ER+ breast cancer subtypes in multiplatform multiplex imaging data.

Options: View larger image (or click on image) Download as PowerPoint
Prognostic ER+ breast cancer subtypes in multiplatform multiplex imaging...
(A) Hierarchical clustering of all ER+ and patients with TNBC (n = 350) based on the Z-scored fraction in each patient’s tissue of the 6 most common epithelial cell types. Heatmap annotation row colors show the Leiden clustering resulting in 7 epithelial (Epithel.) subtype clusters (left), clinical subtype (center), and platform (right). (B) Mean cell frequency of epithelial cell types per subtype cluster. (C) UMAP embedding of patients by fraction of epithelial cell types in all tumor cells, colored by Leiden epithelial subtype cluster (top) and platform (bottom). n = 350 patients. (D) Two-sided χ2 analysis of epithelial subtypes versus platform; P values are shown in panel title. (E) Kaplan-Meier curves (P value from log-rank test) comparing overall survival (OS) in the 7 epithelial subtypes present in ER+ tumors. (F) Cox proportional hazard (CPH) model estimating HRs for epithelial subtypes of ER+ tumors. The HR estimates marked by boxes and data are shown with 95% CI. (G) CD44 intensity in epithelial cells from poor prognosis epithelial subtype 6 compared with other patients who are ER+. FDR corrected for multiple cell markers given in panel title; P values were calculated from Mann-Whitney U test. (H) Fraction of endothelial cells in tissue stromal cells of patient tissues from each epithelial subtype cluster. Kruskal-Wallis P value is given in panel title. Post hoc Tukey’s HSD P values for pairwise comparisons were used between groups. (G and H) Box plots show the median and interquartile range (IQR), and whiskers show 1.5× the IQR.

Copyright © 2025 American Society for Clinical Investigation
ISSN 2379-3708

Sign up for email alerts