Go to The Journal of Clinical Investigation
  • About
  • Editors
  • Consulting Editors
  • For authors
  • Publication ethics
  • Publication alerts by email
  • Transfers
  • Advertising
  • Job board
  • Contact
  • Physician-Scientist Development
  • Current issue
  • Past issues
  • By specialty
    • COVID-19
    • Cardiology
    • Immunology
    • Metabolism
    • Nephrology
    • Oncology
    • Pulmonology
    • All ...
  • Videos
  • Collections
    • In-Press Preview
    • Resource and Technical Advances
    • Clinical Research and Public Health
    • Research Letters
    • Editorials
    • Perspectives
    • Physician-Scientist Development
    • Reviews
    • Top read articles

  • Current issue
  • Past issues
  • Specialties
  • In-Press Preview
  • Resource and Technical Advances
  • Clinical Research and Public Health
  • Research Letters
  • Editorials
  • Perspectives
  • Physician-Scientist Development
  • Reviews
  • Top read articles
  • About
  • Editors
  • Consulting Editors
  • For authors
  • Publication ethics
  • Publication alerts by email
  • Transfers
  • Advertising
  • Job board
  • Contact
Shared roles of immune and stromal cells in the pathogenesis of human bronchiolitis obliterans syndrome
Patrick W. Mellors, Ana N. Lange, Bruno Casino Remondo, Maksim Shestov, Joseph D. Planer, Andrew R. Peterson, Yun Ying, Su Zhou, Jason D. Christie, Joshua M. Diamond, Edward Cantu, Maria C. Basil, Saar Gill
Patrick W. Mellors, Ana N. Lange, Bruno Casino Remondo, Maksim Shestov, Joseph D. Planer, Andrew R. Peterson, Yun Ying, Su Zhou, Jason D. Christie, Joshua M. Diamond, Edward Cantu, Maria C. Basil, Saar Gill
View: Text | PDF
Research Article Hematology Immunology Pulmonology

Shared roles of immune and stromal cells in the pathogenesis of human bronchiolitis obliterans syndrome

  • Text
  • PDF
Abstract

Bronchiolitis obliterans syndrome (BOS) is a progressive, fatal obstructive lung disease that occurs following lung transplant, where it is termed chronic lung allograft dysfunction BOS (CLAD-BOS), or as the primary manifestation of pulmonary chronic graft versus host disease (cGVHD-BOS) following allogeneic hematopoietic stem cell transplant. Disease pathogenesis is poorly understood; however, chronic alloreactivity is common to both conditions, suggesting a shared pathophysiology. We performed single-cell RNA-Seq (scRNA-Seq) on explanted human lungs from 4 patients with CLAD-BOS, 3 patients with cGVHD-BOS, and 3 deceased controls to identify cell types, genes, and pathways enriched in BOS to better understand disease mechanisms. In both forms of BOS, we found an expanded population of CD8+ tissue resident memory T cells (TRM), which was distinct to BOS compared with other chronic lung diseases. In addition, BOS samples expressed genes and pathways associated with macrophage chemotaxis and proliferation, including in nonimmune cell populations. We also identified dysfunctional stromal cells in BOS, characterized by pro- and antifibrotic gene programs. These data suggest substantial cellular and molecular overlap between CLAD- and cGVHD-BOS and, therefore, common pathways for possible therapeutic intervention.

Authors

Patrick W. Mellors, Ana N. Lange, Bruno Casino Remondo, Maksim Shestov, Joseph D. Planer, Andrew R. Peterson, Yun Ying, Su Zhou, Jason D. Christie, Joshua M. Diamond, Edward Cantu, Maria C. Basil, Saar Gill

×

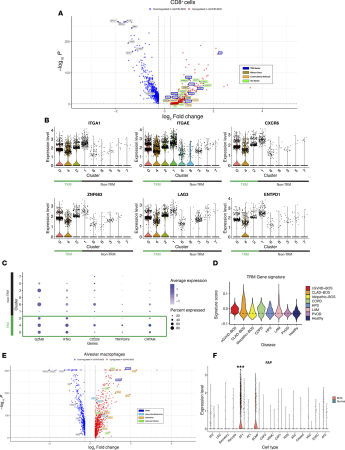
Figure 6

The chronic graft versus host disease BOS (cGVHD-BOS) transcriptome shares features with CLAD-BOS.

Options: View larger image (or click on image) Download as PowerPoint
The chronic graft versus host disease BOS (cGVHD-BOS) transcriptome shar...
(A) Volcano plot illustrating upregulation of genes for canonical TRM markers, effector function proteins, costimulatory molecules, inhibitory receptors, and transcription factors associated with T cell exhaustion (TEx) in CD8+ T cells from cGVHD-BOS compared with NC. Differences in gene expression were quantified using log2 fold change, and statistically significant differences were identified using the Wilcoxon rank sum test and a Bonferroni-corrected P < 0.05 (B) Violin plots for cluster-based expression of canonical TRM markers and TEx genes in CD8+ T cells in cGVHD-BOS with TRM clusters highlighted in green. (C) Dot plot with scaled expression of effector function protein and T cell costimulatory molecule genes by cluster in CD8+ T cells in cGVHD-BOS, with TRM clusters outlined in green. (D) Violin plot with TRM signature scores for CLAD- and cGVHD-BOS, NC, and 5 chronic lung diseases from the PENN-CHOP Lung Biology Institute Human Lung Tissue Bank. COPD, chronic obstructive pulmonary disease; HPS, Hermansky-Pudlak Syndrome; LAM, lymphangioleiomyomatosis; PVOD, pulmonary veno-occlusive disease. (E) Volcano plot illustrating differential expression of genes encoding damage-associated molecular patterns (DAMPs), colony stimulating factors, chemokines, and leukocyte adhesion proteins in alveolar macrophages in cGVHD-BOS compared with NC. (F) Violin plot showing FAP expression by CD45– cell type, stratified by condition. ***P < 0.001 by Wilcoxon rank sum test, Bonferroni-corrected.

Copyright © 2026 American Society for Clinical Investigation
ISSN 2379-3708

Sign up for email alerts