Go to The Journal of Clinical Investigation
  • About
  • Editors
  • Consulting Editors
  • For authors
  • Publication ethics
  • Publication alerts by email
  • Transfers
  • Advertising
  • Job board
  • Contact
  • Physician-Scientist Development
  • Current issue
  • Past issues
  • By specialty
    • COVID-19
    • Cardiology
    • Immunology
    • Metabolism
    • Nephrology
    • Oncology
    • Pulmonology
    • All ...
  • Videos
  • Collections
    • In-Press Preview
    • Resource and Technical Advances
    • Clinical Research and Public Health
    • Research Letters
    • Editorials
    • Perspectives
    • Physician-Scientist Development
    • Reviews
    • Top read articles

  • Current issue
  • Past issues
  • Specialties
  • In-Press Preview
  • Resource and Technical Advances
  • Clinical Research and Public Health
  • Research Letters
  • Editorials
  • Perspectives
  • Physician-Scientist Development
  • Reviews
  • Top read articles
  • About
  • Editors
  • Consulting Editors
  • For authors
  • Publication ethics
  • Publication alerts by email
  • Transfers
  • Advertising
  • Job board
  • Contact
Shared roles of immune and stromal cells in the pathogenesis of human bronchiolitis obliterans syndrome
Patrick W. Mellors, Ana N. Lange, Bruno Casino Remondo, Maksim Shestov, Joseph D. Planer, Andrew R. Peterson, Yun Ying, Su Zhou, Jason D. Christie, Joshua M. Diamond, Edward Cantu, Maria C. Basil, Saar Gill
Patrick W. Mellors, Ana N. Lange, Bruno Casino Remondo, Maksim Shestov, Joseph D. Planer, Andrew R. Peterson, Yun Ying, Su Zhou, Jason D. Christie, Joshua M. Diamond, Edward Cantu, Maria C. Basil, Saar Gill
View: Text | PDF
Research Article Hematology Immunology Pulmonology

Shared roles of immune and stromal cells in the pathogenesis of human bronchiolitis obliterans syndrome

  • Text
  • PDF
Abstract

Bronchiolitis obliterans syndrome (BOS) is a progressive, fatal obstructive lung disease that occurs following lung transplant, where it is termed chronic lung allograft dysfunction BOS (CLAD-BOS), or as the primary manifestation of pulmonary chronic graft versus host disease (cGVHD-BOS) following allogeneic hematopoietic stem cell transplant. Disease pathogenesis is poorly understood; however, chronic alloreactivity is common to both conditions, suggesting a shared pathophysiology. We performed single-cell RNA-Seq (scRNA-Seq) on explanted human lungs from 4 patients with CLAD-BOS, 3 patients with cGVHD-BOS, and 3 deceased controls to identify cell types, genes, and pathways enriched in BOS to better understand disease mechanisms. In both forms of BOS, we found an expanded population of CD8+ tissue resident memory T cells (TRM), which was distinct to BOS compared with other chronic lung diseases. In addition, BOS samples expressed genes and pathways associated with macrophage chemotaxis and proliferation, including in nonimmune cell populations. We also identified dysfunctional stromal cells in BOS, characterized by pro- and antifibrotic gene programs. These data suggest substantial cellular and molecular overlap between CLAD- and cGVHD-BOS and, therefore, common pathways for possible therapeutic intervention.

Authors

Patrick W. Mellors, Ana N. Lange, Bruno Casino Remondo, Maksim Shestov, Joseph D. Planer, Andrew R. Peterson, Yun Ying, Su Zhou, Jason D. Christie, Joshua M. Diamond, Edward Cantu, Maria C. Basil, Saar Gill

×

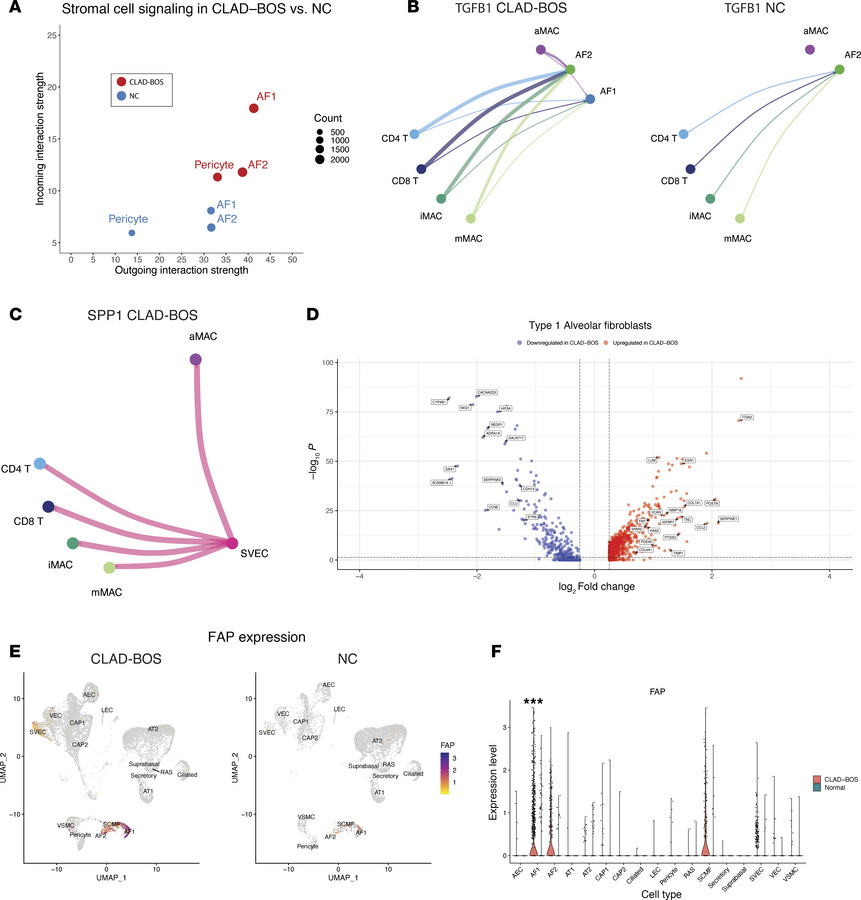
Figure 5

CLAD-BOS is enriched for pro- and antifibrotic genes and intercellular signaling.

Options: View larger image (or click on image) Download as PowerPoint
CLAD-BOS is enriched for pro- and antifibrotic genes and intercellular s...
(A) Scatter plot of incoming (y axis) versus outgoing (x axis) signaling strength for stromal cells in patients with CLAD-BOS in red and NC in blue. (B) Circle plot illustrating interaction strength for TGFB1 signaling in CLAD-BOS from macrophage and T cell populations to AF1 and AF2 compared with NC. All interactions depicted are statistically significant using a 1-sided permutation test with significance threshold of P < 0.05, and thicker lines indicate stronger interactions. (C) Circle plot showing interaction strength for putative osteopontin (SPP1) signaling in CLAD-BOS lungs from SVEC to T cell and macrophage populations (osteopontin signaling did not occur in NC). (D) Volcano plot illustrating differentially expressed pro- and antifibrotic genes for AF1 in CLAD-BOS compared with NC. Differences in gene expression were quantified using log2 fold change, and statistically significant differences were identified using the Wilcoxon rank sum test and a Bonferroni-corrected P value < 0.05. (E) Feature plot of FAP expression in CD45– cell subsets in CLAD-BOS versus NC. (F) Violin plot showing FAP expression by CD45– cell type, stratified by condition. ***P < 0.001 by Wilcoxon rank sum test, Bonferroni-corrected.

Copyright © 2026 American Society for Clinical Investigation
ISSN 2379-3708

Sign up for email alerts