Go to The Journal of Clinical Investigation
  • About
  • Editors
  • Consulting Editors
  • For authors
  • Publication ethics
  • Publication alerts by email
  • Transfers
  • Advertising
  • Job board
  • Contact
  • Physician-Scientist Development
  • Current issue
  • Past issues
  • By specialty
    • COVID-19
    • Cardiology
    • Immunology
    • Metabolism
    • Nephrology
    • Oncology
    • Pulmonology
    • All ...
  • Videos
  • Collections
    • In-Press Preview
    • Resource and Technical Advances
    • Clinical Research and Public Health
    • Research Letters
    • Editorials
    • Perspectives
    • Physician-Scientist Development
    • Reviews
    • Top read articles

  • Current issue
  • Past issues
  • Specialties
  • In-Press Preview
  • Resource and Technical Advances
  • Clinical Research and Public Health
  • Research Letters
  • Editorials
  • Perspectives
  • Physician-Scientist Development
  • Reviews
  • Top read articles
  • About
  • Editors
  • Consulting Editors
  • For authors
  • Publication ethics
  • Publication alerts by email
  • Transfers
  • Advertising
  • Job board
  • Contact
Injury-induced Foxm1 expression in the mouse kidney drives epithelial proliferation by a cyclin F–dependent mechanism
Megan L. Noonan, Yoshiharu Muto, Yasuhiro Yoshimura, Aidan Leckie-Harre, Haojia Wu, Vladimir V. Kalinichenko, Benjamin D. Humphreys, Monica Chang-Panesso
Megan L. Noonan, Yoshiharu Muto, Yasuhiro Yoshimura, Aidan Leckie-Harre, Haojia Wu, Vladimir V. Kalinichenko, Benjamin D. Humphreys, Monica Chang-Panesso
View: Text | PDF
Research Article Cell biology Nephrology

Injury-induced Foxm1 expression in the mouse kidney drives epithelial proliferation by a cyclin F–dependent mechanism

  • Text
  • PDF
Abstract

Acute kidney injury (AKI) strongly upregulates the transcription factor Foxm1 in the proximal tubule in vivo, and Foxm1 drives epithelial proliferation in vitro. Here, we report that deletion of Foxm1 either with a nephron-specific Cre driver or by inducible global deletion reduced proximal tubule proliferation after ischemic injury in vivo. Foxm1 deletion led to increased AKI to chronic kidney disease transition, with enhanced fibrosis and ongoing tubule injury 6 weeks after injury. We report ERK mediated FOXM1 induction downstream of the EGFR in primary proximal tubule cells. We defined FOXM1 genomic binding sites by cleavage under targets and release using nuclease (CUT&RUN) and compared the genes located near FOXM1 binding sites with genes downregulated in primary proximal tubule cells after FOXM1 knockdown. The aligned data sets revealed the cell cycle regulator cyclin F (CCNF) as a putative FOXM1 target. We identified 2 cis regulatory elements that bound FOXM1 and regulated CCNF expression, demonstrating that Ccnf is strongly induced after kidney injury and that Foxm1 deletion abrogates Ccnf expression in vivo and in vitro. Knockdown of CCNF also reduced proximal tubule proliferation in vitro. These studies identify an ERK/FOXM1/CCNF signaling pathway that regulates injury-induced proximal tubule cell proliferation.

Authors

Megan L. Noonan, Yoshiharu Muto, Yasuhiro Yoshimura, Aidan Leckie-Harre, Haojia Wu, Vladimir V. Kalinichenko, Benjamin D. Humphreys, Monica Chang-Panesso

×

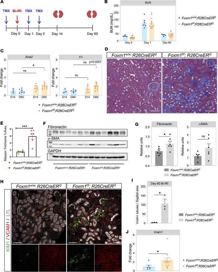
Figure 2

Long-term effect of Foxm1 deletion during IRI injury.

Options: View larger image (or click on image) Download as PowerPoint
Long-term effect of Foxm1 deletion during IRI injury.
(A) Experimental p...
(A) Experimental protocol for evaluation of long-term effect of inducible Foxm1 deletion after Bi-IRI. (B) BUN measurement at day 0, 1, and 60 after Bi-IRI in both groups. (C) qPCR for Acta2 (α–smooth muscle actin, α-SMA) and Fn (fibronectin) in kidney samples from day 14 and day 60 after Bi-IRI in both groups. (D) Masson’s trichrome staining in kidney sections 60 days after Bi-IRI from Foxm1 inducible, global deletion. (E) Quantification of collagen expression from Masson’s trichrome staining. (F) Western blot probing for fibronectin and α-SMA in kidney lysates at day 60 after Bi-IRI. (G) Densitometry of the Western blot images in F. (H) Immunostaining for VCAM1 and KIM1 in kidney sections at day 60 after Bi-IRI. (I) Quantification of the number of tubules expressing VCAM1 per sagittal area. (J) Vcam1 expression by qPCR in kidney lysates at day 60 after Bi-IRI. For B–C, n = 3–7 for day 14 and n = 6–11 for day 60. For E–H, n = 6. For I, n = 3. For J, n = 6–11. Scale bar 50 μm (D), 100 μm (D and I). *P < 0.05, ***P < 0.001 by 2-way ANOVA with post hoc Bonferroni’s multiple comparisons tests in C and by 2-tailed Student’s t test in E, G, I, and J.

Copyright © 2026 American Society for Clinical Investigation
ISSN 2379-3708

Sign up for email alerts