Go to The Journal of Clinical Investigation
  • About
  • Editors
  • Consulting Editors
  • For authors
  • Publication ethics
  • Publication alerts by email
  • Transfers
  • Advertising
  • Job board
  • Contact
  • Physician-Scientist Development
  • Current issue
  • Past issues
  • By specialty
    • COVID-19
    • Cardiology
    • Immunology
    • Metabolism
    • Nephrology
    • Oncology
    • Pulmonology
    • All ...
  • Videos
  • Collections
    • In-Press Preview
    • Resource and Technical Advances
    • Clinical Research and Public Health
    • Research Letters
    • Editorials
    • Perspectives
    • Physician-Scientist Development
    • Reviews
    • Top read articles

  • Current issue
  • Past issues
  • Specialties
  • In-Press Preview
  • Resource and Technical Advances
  • Clinical Research and Public Health
  • Research Letters
  • Editorials
  • Perspectives
  • Physician-Scientist Development
  • Reviews
  • Top read articles
  • About
  • Editors
  • Consulting Editors
  • For authors
  • Publication ethics
  • Publication alerts by email
  • Transfers
  • Advertising
  • Job board
  • Contact
Dynamic regulation of hepatic lipid metabolism by torsinA and its activators
Antonio Hernandez-Ono, Yi Peng Zhao, John W. Murray, Cecilia Östlund, Michael J. Lee, Angsi Shi, William T. Dauer, Howard J. Worman, Henry N. Ginsberg, Ji-Yeon Shin
Antonio Hernandez-Ono, Yi Peng Zhao, John W. Murray, Cecilia Östlund, Michael J. Lee, Angsi Shi, William T. Dauer, Howard J. Worman, Henry N. Ginsberg, Ji-Yeon Shin
View: Text | PDF
Research Article Hepatology Metabolism

Dynamic regulation of hepatic lipid metabolism by torsinA and its activators

  • Text
  • PDF
Abstract

Depletion of torsinA from hepatocytes leads to reduced liver triglyceride secretion and marked hepatic steatosis. TorsinA is an atypical ATPase that lacks intrinsic activity unless it is bound to its activator, lamina-associated polypeptide 1 (LAP1) or luminal domain–like LAP1 (LULL1). We previously demonstrated that depletion of LAP1 from hepatocytes has more modest effects on liver triglyceride secretion and steatosis development than depletion of torsinA. We now show that depletion of LULL1 alone does not significantly decrease triglyceride secretion or cause steatosis. However, simultaneous depletion of both LAP1 and LULL1 leads to defective triglyceride secretion and marked steatosis similar to that observed with depletion of torsinA. Depletion of both LAP1 and torsinA from hepatocytes generated phenotypes similar to those observed with only torsinA depletion, implying that the 2 proteins act in the same pathway in liver lipid metabolism. Our results demonstrate that torsinA and its activators dynamically regulate hepatic lipid metabolism.

Authors

Antonio Hernandez-Ono, Yi Peng Zhao, John W. Murray, Cecilia Östlund, Michael J. Lee, Angsi Shi, William T. Dauer, Howard J. Worman, Henry N. Ginsberg, Ji-Yeon Shin

×

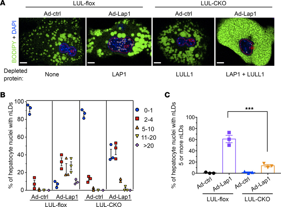
Figure 5

Nuclear lipid droplets in hepatocytes with depletion of LAP1, LULL1, or both.

Options: View larger image (or click on image) Download as PowerPoint
Nuclear lipid droplets in hepatocytes with depletion of LAP1, LULL1, or ...
(A) Representative immunofluorescence confocal micrographs of BODIPY- (green) and DAPI-stained (blue) hepatocytes from LUL-flox and LUL-CKO mice injected with adenovirus expressing either Ad-ctrl or Ad-Lap1. Red lines mark nuclei and pink lines nuclear lipid droplets. Red numbers indicate the cell count according to the automated scoring method (see Methods). Scale bars: 10 μm. Proteins depleted from the cells are indicated at the bottom of each image. (B) Different-colored symbols represent the percentages of hepatocyte nuclei containing the indicated numbers of nuclear lipid droplets (nLDs). We analyzed a total of 131 (LUL-flox mouse administered Ad-ctrl), 101 (LUL-flox mouse administered Ad-Lap1), 136 (LUL-CKO administered Ad-ctrl), and 94 (LUL-CKO mouse administered Ad-Lap1) nuclei of hepatocytes cultured on 3 different coverslips (n = 3 per group). Values are mean ± SEM. (C) Percentage of hepatocyte nuclei containing more than 5 nLDs calculated from data shown in B. Values are mean ± SEM, with each circle or triangle representing the value from each coverslip (n = 3). ***P < 0.001 by 1-way ANOVA followed by Tukey’s post hoc test.

Copyright © 2026 American Society for Clinical Investigation
ISSN 2379-3708

Sign up for email alerts