Go to The Journal of Clinical Investigation
  • About
  • Editors
  • Consulting Editors
  • For authors
  • Publication ethics
  • Publication alerts by email
  • Transfers
  • Advertising
  • Job board
  • Contact
  • Physician-Scientist Development
  • Current issue
  • Past issues
  • By specialty
    • COVID-19
    • Cardiology
    • Immunology
    • Metabolism
    • Nephrology
    • Oncology
    • Pulmonology
    • All ...
  • Videos
  • Collections
    • In-Press Preview
    • Resource and Technical Advances
    • Clinical Research and Public Health
    • Research Letters
    • Editorials
    • Perspectives
    • Physician-Scientist Development
    • Reviews
    • Top read articles

  • Current issue
  • Past issues
  • Specialties
  • In-Press Preview
  • Resource and Technical Advances
  • Clinical Research and Public Health
  • Research Letters
  • Editorials
  • Perspectives
  • Physician-Scientist Development
  • Reviews
  • Top read articles
  • About
  • Editors
  • Consulting Editors
  • For authors
  • Publication ethics
  • Publication alerts by email
  • Transfers
  • Advertising
  • Job board
  • Contact
High-fat and high-carbohydrate diets increase bone fragility through TGF-β–dependent control of osteocyte function
Neha S. Dole, Andrés Betancourt-Torres, Serra Kaya, Yoshihiro Obata, Charles A. Schurman, Jihee Yoon, Cristal S. Yee, Vivek Khanal, Clarissa Aguirre Luna, Madeline Carroll, Jennifer J. Salinas, Elizabeth Miclau, Claire Acevedo, Tamara Alliston
Neha S. Dole, Andrés Betancourt-Torres, Serra Kaya, Yoshihiro Obata, Charles A. Schurman, Jihee Yoon, Cristal S. Yee, Vivek Khanal, Clarissa Aguirre Luna, Madeline Carroll, Jennifer J. Salinas, Elizabeth Miclau, Claire Acevedo, Tamara Alliston
View: Text | PDF
Research Article Bone biology

High-fat and high-carbohydrate diets increase bone fragility through TGF-β–dependent control of osteocyte function

  • Text
  • PDF
Abstract

Obesity can increase the risk of bone fragility, even when bone mass is intact. This fragility stems from poor bone quality, potentially caused by deficiencies in bone matrix material properties. However, cellular and molecular mechanisms leading to obesity-related bone fragility are not fully understood. Using male mouse models of obesity, we discovered TGF-β signaling plays a critical role in mediating the effects of obesity on bone. High-carbohydrate and high-fat diets increase TGF-β signaling in osteocytes, which impairs their mitochondrial function, increases cellular senescence, and compromises perilacunar/canalicular remodeling and bone quality. By specifically inhibiting TGF-β signaling in mouse osteocytes, some of the negative effects of high-fat and high-carbohydrate diets on bones, including the lacunocanalicular network, perilacunar/canalicular remodeling, senescence, and mechanical properties such as yield stress, were mitigated. DMP1-Cre–mediated deletion of TGF-β receptor II also blunted adverse effects of high-fat and high-carbohydrate diets on energy balance and metabolism. These findings suggest osteocytes are key in controlling bone quality in response to high-fat and high-carbohydrate diets. Calibrating osteocyte function could mitigate bone fragility associated with metabolic diseases while reestablishing energy balance.

Authors

Neha S. Dole, Andrés Betancourt-Torres, Serra Kaya, Yoshihiro Obata, Charles A. Schurman, Jihee Yoon, Cristal S. Yee, Vivek Khanal, Clarissa Aguirre Luna, Madeline Carroll, Jennifer J. Salinas, Elizabeth Miclau, Claire Acevedo, Tamara Alliston

×

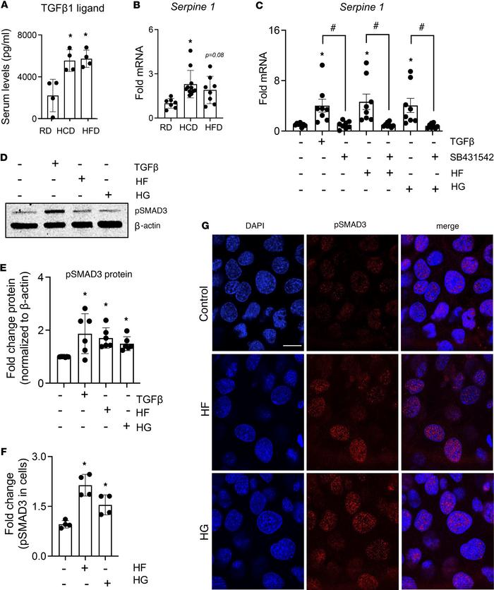
Figure 2

High-carbohydrate and -fat diets increase cell-intrinsic TGF-β signaling in osteocytes.

Options: View larger image (or click on image) Download as PowerPoint
High-carbohydrate and -fat diets increase cell-intrinsic TGF-β signaling...
TGF-β1 levels in serum (A) (N = 4 mice/group) and mRNA levels of TGF-β–responsive gene, Serpine 1, in cortical bones (B) (N = 7–11 mice/group) of 30-week-old mice fed a standard chow diet (RD), low-fat/high-carbohydrate diet (HCD), or high-fat diet (HFD) were determined. For A and B, *P < 0.05 different from the RD-fed mice, and data are presented as mean ± SD. Differentiated OCY454 cells were treated with high fatty acids (HF, palmitate 100 μm, oleate 200 μm, linoleate 200 μm), high glucose (HG, 25 mM), TGF-β (5 ng/mL), or TGF-β receptor I kinase inhibitor, SB431542 (10 μM), for 72 hours for real-time quantitative PCR (qRT-PCR) (C), immunoblotting (D and E), and immunofluorescence (F and G). Changes in Serpine 1 mRNA (C) in the presence of HF, HG, and TGF-β (N = 8 biological replicates/group, compiled from 3 independent experiments, presented as mean ± SD). Induction of phosphorylated Smad 3 (D and E) with HF, HG, and TGF-β treatments was detected (N = 6 biological replicates/group, compiled from 3 independent experiments with N = 2 biological replicates/group/experiment, data are presented as mean ± SD). Immunofluorescence for increased Smad 3 nuclear localization and activation (F and G) with HF and HG treatments (N = 3 biological replicates/condition, 3 regions of interest [ROIs]/mouse, and data are shown as mean ± SD, and reproduced across 2 independent experiments). Scale bar is 50 µm. *P < 0.05 different from the control (untreated group), and #P < 0.05 denotes the difference in the presence of SB431542 for each of the treatments: TGF-β, HF, or HG. Statistical differences were determined with 1-way ANOVA and Newman-Keuls multiple post hoc correction (A–C, E, and F).

Copyright © 2026 American Society for Clinical Investigation
ISSN 2379-3708

Sign up for email alerts