Go to The Journal of Clinical Investigation
  • About
  • Editors
  • Consulting Editors
  • For authors
  • Publication ethics
  • Publication alerts by email
  • Transfers
  • Advertising
  • Job board
  • Contact
  • Physician-Scientist Development
  • Current issue
  • Past issues
  • By specialty
    • COVID-19
    • Cardiology
    • Immunology
    • Metabolism
    • Nephrology
    • Oncology
    • Pulmonology
    • All ...
  • Videos
  • Collections
    • In-Press Preview
    • Resource and Technical Advances
    • Clinical Research and Public Health
    • Research Letters
    • Editorials
    • Perspectives
    • Physician-Scientist Development
    • Reviews
    • Top read articles

  • Current issue
  • Past issues
  • Specialties
  • In-Press Preview
  • Resource and Technical Advances
  • Clinical Research and Public Health
  • Research Letters
  • Editorials
  • Perspectives
  • Physician-Scientist Development
  • Reviews
  • Top read articles
  • About
  • Editors
  • Consulting Editors
  • For authors
  • Publication ethics
  • Publication alerts by email
  • Transfers
  • Advertising
  • Job board
  • Contact
FGF receptors mediate cellular senescence in the cystic fibrosis airway epithelium
Molly Easter, … , Jarrod W. Barnes, Stefanie Krick
Molly Easter, … , Jarrod W. Barnes, Stefanie Krick
Published June 25, 2024
Citation Information: JCI Insight. 2024;9(15):e174888. https://doi.org/10.1172/jci.insight.174888.
View: Text | PDF
Research Article Cell biology Pulmonology

FGF receptors mediate cellular senescence in the cystic fibrosis airway epithelium

  • Text
  • PDF
Abstract

The number of adults living with cystic fibrosis (CF) has already increased significantly because of drastic improvements in life expectancy attributable to advances in treatment, including the development of highly effective modulator therapy. Chronic airway inflammation in CF contributes to morbidity and mortality, and aging processes like inflammaging and cell senescence influence CF pathology. Our results show that single-cell RNA sequencing data, human primary bronchial epithelial cells from non-CF and CF donors, a CF bronchial epithelial cell line, and Cftr-knockout (Cftr–/–) rats all demonstrated increased cell senescence markers in the CF bronchial epithelium. This was associated with upregulation of fibroblast growth factor receptors (FGFRs) and mitogen-activated protein kinase (MAPK) p38. Inhibition of FGFRs, specifically FGFR4 and to some extent FGFR1, attenuated cell senescence and improved mucociliary clearance, which was associated with MAPK p38 signaling. Mucociliary dysfunction could also be improved using a combination of senolytics in a CF ex vivo model. In summary, FGFR/MAPK p38 signaling contributes to cell senescence in CF airways, which is associated with impaired mucociliary clearance. Therefore, attenuation of cell senescence in the CF airways might be a future therapeutic strategy improving mucociliary dysfunction and lung disease in an aging population with CF.

Authors

Molly Easter, Meghan June Hirsch, Elex Harris, Patrick Henry Howze IV, Emma Lea Matthews, Luke I. Jones, Seth Bollenbecker, Shia Vang, Daniel J. Tyrrell, Yan Y. Sanders, Susan E. Birket, Jarrod W. Barnes, Stefanie Krick

×

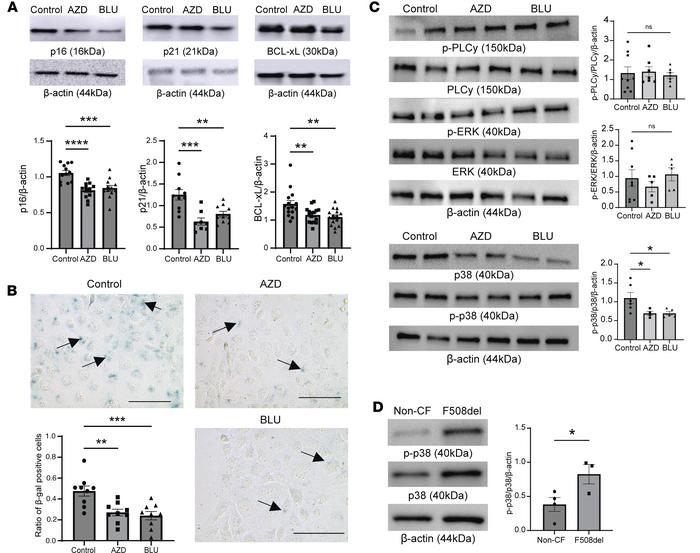
Figure 3

FGFR inhibition decreases cellular senescence markers and decreases phosphorylation of p38 MAPK.

Options: View larger image (or click on image) Download as PowerPoint
FGFR inhibition decreases cellular senescence markers and decreases phos...
(A) Representative immunoblot images and densitometric analyses of the cellular senescence markers p16, p21, and BCL-xL from CFBEs, which were treated with AZD4547 0.1 μM or BLU9931 0.1 μM for 24 hours. (B) Representative images of SA-β-gal staining in CFBEs treated with AZD4547 and BLU9931 and quantification by capturing 3 images from different regions of the cell culture plates and counting total cells and β-gal–positive cells from the 3 images to make a ratio of β-gal–positive cells to total cells; arrows indicate β-gal–positive cells (scale bar = 100 μm, original magnification, ×40). (C) Representative immunoblots and densitometric analysis for p-ERK/ERK, p-PLC/PLCγ, and p-p38/p38 MAPK in CFBEs treated with AZD4547 and BLU9931 for 24 hours with β-actin loading control. (D) Representative immunoblot images and densitometric analyses from primary bronchial epithelial ALI cultures of CF (ΔF508) donors and non-CF control donors for p-p38/p38 MAPK expression. Statistical analysis was done using unpaired Student’s t test showing means ± SEM with *P < 0.05, **P < 0.01, and ***P < 0.001; 3 independent experiments were done in triplicates.

Copyright © 2025 American Society for Clinical Investigation
ISSN 2379-3708

Sign up for email alerts