Go to The Journal of Clinical Investigation
  • About
  • Editors
  • Consulting Editors
  • For authors
  • Publication ethics
  • Publication alerts by email
  • Transfers
  • Advertising
  • Job board
  • Contact
  • Physician-Scientist Development
  • Current issue
  • Past issues
  • By specialty
    • COVID-19
    • Cardiology
    • Immunology
    • Metabolism
    • Nephrology
    • Oncology
    • Pulmonology
    • All ...
  • Videos
  • Collections
    • In-Press Preview
    • Resource and Technical Advances
    • Clinical Research and Public Health
    • Research Letters
    • Editorials
    • Perspectives
    • Physician-Scientist Development
    • Reviews
    • Top read articles

  • Current issue
  • Past issues
  • Specialties
  • In-Press Preview
  • Resource and Technical Advances
  • Clinical Research and Public Health
  • Research Letters
  • Editorials
  • Perspectives
  • Physician-Scientist Development
  • Reviews
  • Top read articles
  • About
  • Editors
  • Consulting Editors
  • For authors
  • Publication ethics
  • Publication alerts by email
  • Transfers
  • Advertising
  • Job board
  • Contact
Purkinje cell–specific deficiency in SEL1L-HRD1 endoplasmic reticulum–associated degradation causes progressive cerebellar ataxia in mice
Mauricio Torres, Brent Pederson, Hui Wang, Liangguang Leo Lin, Huilun Helen Wang, Amara Bugarin-Lapuz, Zhen Zhao, Ling Qi
Mauricio Torres, Brent Pederson, Hui Wang, Liangguang Leo Lin, Huilun Helen Wang, Amara Bugarin-Lapuz, Zhen Zhao, Ling Qi
View: Text | PDF
Research Article Neuroscience

Purkinje cell–specific deficiency in SEL1L-HRD1 endoplasmic reticulum–associated degradation causes progressive cerebellar ataxia in mice

  • Text
  • PDF
Abstract

Recent studies have identified multiple genetic variants of SEL1L-HRD1 endoplasmic reticulum–associated degradation (ERAD) in humans with neurodevelopmental disorders and locomotor dysfunctions, including ataxia. However, the relevance and importance of SEL1L-HRD1 ERAD in the pathogenesis of ataxia remain unexplored. Here, we showed that SEL1L deficiency in Purkinje cells leads to early-onset progressive cerebellar ataxia with progressive loss of Purkinje cells with age. Mice with Purkinje cell–specific deletion of SEL1L (Sel1LPcp2Cre) exhibited motor dysfunction beginning around 9 weeks of age. Transmission electron microscopy analysis revealed dilated ER and fragmented nuclei in Purkinje cells of adult Sel1LPcp2Cre mice, indicative of altered ER homeostasis and cell death. Finally, loss of Purkinje cells was associated with a secondary neurodegeneration of granular cells, as well as robust activation of astrocytes and proliferation of microglia, in the cerebellums of Sel1LPcp2Cre mice. These data demonstrate the pathophysiological importance of SEL1L-HRD1 ERAD in Purkinje cells in the pathogenesis of cerebellar ataxia.

Authors

Mauricio Torres, Brent Pederson, Hui Wang, Liangguang Leo Lin, Huilun Helen Wang, Amara Bugarin-Lapuz, Zhen Zhao, Ling Qi

×

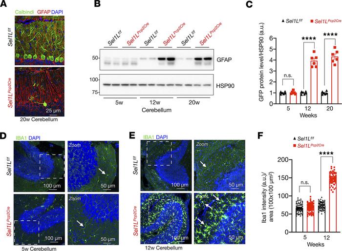
Figure 6

Elevated astrocyte activation and microglia proliferation in Sel1LPcp2Cre mice.

Options: View larger image (or click on image) Download as PowerPoint
Elevated astrocyte activation and microglia proliferation in Sel1LPcp2Cr...
(A) Confocal images of Purkinje cells stained with calbindin (green) and GFAP for astrocyte cells (red) in Sel1Lf/f and Sel1LPcp2 mice at 20 weeks of age (n = 3 mice per group). (B) Western blot analysis of GFAP in the cerebellum of 5-, 12-, and 20-week-old mice, with quantitation shown in C (n = 6 per group). Values shown are in kDa. (D and E) Confocal images of IBA1-positive microglia (green) and DAPI (blue) staining in the cerebellum of 5- (D) and 12-week-old (E) mice (n = 3 mice per group). Arrows indicate microglial cells. (F) Quantitation of IBA1-positive microglia cells in the cerebellum of 5- and 12-week-old mice. Data are shown as the mean ± SEM. *P < 0.05, **P < 0.01, ***P < 0.001, ****P < 0.0001, by 2-way ANOVA followed by Bonferroni’s multiple comparisons test (C and F). Scale bar: 25 μm (A); 50 μm (D and E, second column); 100 μm (D and E, first column).

Copyright © 2026 American Society for Clinical Investigation
ISSN 2379-3708

Sign up for email alerts