Go to The Journal of Clinical Investigation
  • About
  • Editors
  • Consulting Editors
  • For authors
  • Publication ethics
  • Publication alerts by email
  • Transfers
  • Advertising
  • Job board
  • Contact
  • Physician-Scientist Development
  • Current issue
  • Past issues
  • By specialty
    • COVID-19
    • Cardiology
    • Immunology
    • Metabolism
    • Nephrology
    • Oncology
    • Pulmonology
    • All ...
  • Videos
  • Collections
    • In-Press Preview
    • Resource and Technical Advances
    • Clinical Research and Public Health
    • Research Letters
    • Editorials
    • Perspectives
    • Physician-Scientist Development
    • Reviews
    • Top read articles

  • Current issue
  • Past issues
  • Specialties
  • In-Press Preview
  • Resource and Technical Advances
  • Clinical Research and Public Health
  • Research Letters
  • Editorials
  • Perspectives
  • Physician-Scientist Development
  • Reviews
  • Top read articles
  • About
  • Editors
  • Consulting Editors
  • For authors
  • Publication ethics
  • Publication alerts by email
  • Transfers
  • Advertising
  • Job board
  • Contact
Immunometabolite L-2-HG promotes epigenetic modification of exhausted T cells and improves antitumor immunity
Yanying Yang, Xiaoyan Li, Fangming Liu, Mingyue Ma, Ying Yang, Chengchao Ruan, Yan Lu, Xiaoyang Li, Xiangdong Wang, Yinghong Shi, Zheng Zhang, Hua Wang, Zhouli Cheng, Duojiao Wu
Yanying Yang, Xiaoyan Li, Fangming Liu, Mingyue Ma, Ying Yang, Chengchao Ruan, Yan Lu, Xiaoyang Li, Xiangdong Wang, Yinghong Shi, Zheng Zhang, Hua Wang, Zhouli Cheng, Duojiao Wu
View: Text | PDF
Research Article Immunology Metabolism

Immunometabolite L-2-HG promotes epigenetic modification of exhausted T cells and improves antitumor immunity

  • Text
  • PDF
Abstract

This study aimed to explore the potential correlation between the metabolic intermediate L-2-hydroxyglutarate (L-2-HG) and T cell exhaustion, as well as the underlying mechanisms involved. In this study, we investigated the presence of exhausted T (Tex) cells in patients under certain conditions: HIV infection, chronic leukemia, and hepatocellular carcinoma. To gain insights into the epigenetic signatures and transcriptome changes in Tex cells, we employed a combination of RNA-seq and ATAC-seq analyses. To evaluate the impact of L-2-HG on mitochondrial function, differentiation, and antitumor capacity of Tex cells, we utilized in vitro cell culture experiments and animal tumor models. We observed mitochondrial depolarization and metabolic dysfunction in Tex cells, accompanied by a significant reduction in L-2-HG levels. Moreover, altered epigenetic characteristics were observed in Tex cells, including a substantial increase in H3K27me3 abundance. Culturing Tex cells with L-2-HG demonstrated improved mitochondrial metabolism, reduced H3K27me3 abundance, and enhanced memory T cell differentiation. In a mouse melanoma tumor model, L-2-HG–treated CD8+ T cells for adoptive therapy led to significantly reduced tumor volume and significantly enhanced effector function of T cells. The study revealed that L-2-HG acted as an immune metabolite through epigenetic modifications of Tex cells.

Authors

Yanying Yang, Xiaoyan Li, Fangming Liu, Mingyue Ma, Ying Yang, Chengchao Ruan, Yan Lu, Xiaoyang Li, Xiangdong Wang, Yinghong Shi, Zheng Zhang, Hua Wang, Zhouli Cheng, Duojiao Wu

×

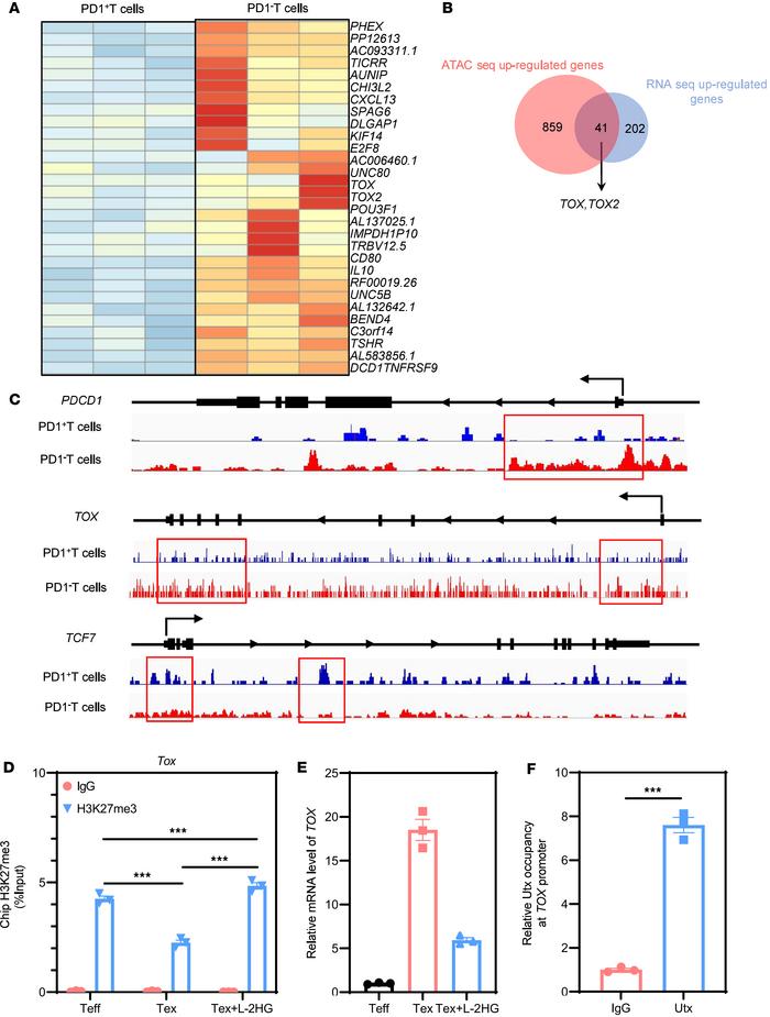
Figure 4

Epigenetic reprogramming of Tex cells.

Options: View larger image (or click on image) Download as PowerPoint
Epigenetic reprogramming of Tex cells.
(A) Gene expression heatmap of PD...
(A) Gene expression heatmap of PD1– and PD1+ T cells isolated from PBMCs of patients with HIV. (B) Venn diagrams depicting overlap between the upregulated genes (n = 202) and open chromatin accessibility (n = 859) in PD1+ T cells. (C) Genome browser tracks of ATAC-seq data at the PDCD1, TOX, and TCF7 loci in PD1– and PD1+ T cells. (D) L-2-HG treatment could rescue the H3K27me3 modification at the TOX promoter in Tex cells and Teff cells, as determined by ChIP-qPCR. IgGs were included as negative controls for ChIP-qPCR. (E) L-2-HG treatment inhibits the mRNA expression of TOX in Tex cells. (F) Relative UTX occupancy at the TOX promoter in Tex cells, as determined by UTX ChIP-qPCR. IgGs were included as negative controls. n = 3 per group. Data are represented as mean ± SEM. ***P < 0.001 by 1-way ANOVA. PDCD1, programmed cell death 1; TOX, thymocyte selection–associated high-mobility group box; TCF7, T cell factor 1; UTX, ubiquitously transcribed tetratricopeptide repeat, X chromosome (also known as lysine demethylase 6A [KMD6A]).

Copyright © 2025 American Society for Clinical Investigation
ISSN 2379-3708

Sign up for email alerts