Go to The Journal of Clinical Investigation
  • About
  • Editors
  • Consulting Editors
  • For authors
  • Publication ethics
  • Publication alerts by email
  • Transfers
  • Advertising
  • Job board
  • Contact
  • Physician-Scientist Development
  • Current issue
  • Past issues
  • By specialty
    • COVID-19
    • Cardiology
    • Immunology
    • Metabolism
    • Nephrology
    • Oncology
    • Pulmonology
    • All ...
  • Videos
  • Collections
    • In-Press Preview
    • Resource and Technical Advances
    • Clinical Research and Public Health
    • Research Letters
    • Editorials
    • Perspectives
    • Physician-Scientist Development
    • Reviews
    • Top read articles

  • Current issue
  • Past issues
  • Specialties
  • In-Press Preview
  • Resource and Technical Advances
  • Clinical Research and Public Health
  • Research Letters
  • Editorials
  • Perspectives
  • Physician-Scientist Development
  • Reviews
  • Top read articles
  • About
  • Editors
  • Consulting Editors
  • For authors
  • Publication ethics
  • Publication alerts by email
  • Transfers
  • Advertising
  • Job board
  • Contact
Region-specific Wnt signaling responses promote gastric polyp formation in patients with familial adenomatous polyposis
Kevin P. McGowan, Elizabeth Delgado, Theresa M. Keeley, Elise S. Hibdon, D. Kim Turgeon, Elena M. Stoffel, Linda C. Samuelson
Kevin P. McGowan, Elizabeth Delgado, Theresa M. Keeley, Elise S. Hibdon, D. Kim Turgeon, Elena M. Stoffel, Linda C. Samuelson
View: Text | PDF
Research Article Gastroenterology

Region-specific Wnt signaling responses promote gastric polyp formation in patients with familial adenomatous polyposis

  • Text
  • PDF
Abstract

Germline adenomatous polyposis coli (APC) mutation in patients with familial adenomatous polyposis (FAP) promotes gastrointestinal polyposis, including the formation of frequent gastric fundic gland polyps (FGPs). In this study, we investigated how dysregulated Wnt signaling promotes FGPs and why they localize to the corpus region of the stomach. We developed a biobank of FGP and surrounding nonpolyp corpus biopsies and organoids from patients with FAP for comparative studies. Polyp biopsies and polyp-derived organoids exhibited enhanced Wnt target gene expression. Polyp-derived organoids with intrinsically upregulated Wnt signaling showed poor tolerance to further induction, suggesting that high Wnt restricts growth. Targeted genomic sequencing revealed that most gastric polyps did not arise via APC loss of heterozygosity. Studies in genetic mouse models demonstrated that heterozygous Apc loss increased epithelial cell proliferation in the corpus but not the antrum, while homozygous Apc loss was not maintained in the corpus yet induced hyperproliferation in the antrum. Our findings suggest that heterozygous APC mutation in patients with FAP may be sufficient to drive polyp formation in the corpus region while subsequent loss of heterozygosity to further enhance Wnt signaling is not tolerated. This finding contextualizes the abundant yet benign nature of gastric polyps in FAP patient corpus compared with the rare, yet adenomatous polyps in the antrum.

Authors

Kevin P. McGowan, Elizabeth Delgado, Theresa M. Keeley, Elise S. Hibdon, D. Kim Turgeon, Elena M. Stoffel, Linda C. Samuelson

×

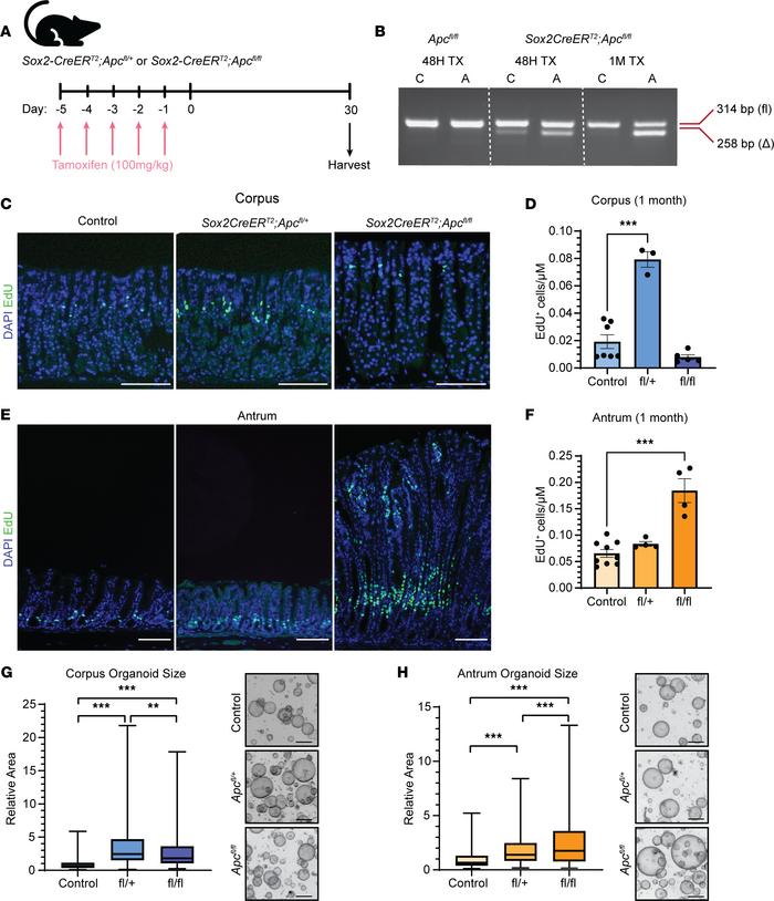
Figure 5

Gastric region–specific proliferation in FAP mouse model.

Options: View larger image (or click on image) Download as PowerPoint
Gastric region–specific proliferation in FAP mouse model.
(A) Adult Sox2...
(A) Adult Sox2-CreERT2 Apcfl/+ (heterozygous), Sox2-CreERT2 Apcfl/fl (homozygous), and control (Apcfl/+ or Apcfl/fl) mice were treated with tamoxifen (TX) to delete Apc exon 14, and tissue was harvested 1 month later. (B) Agarose gel showing PCR products amplified from genomic DNA with primers flanking a loxP site in the Apc gene to identify either the un-recombined allele (fl, 314 bp) or recombined allele (Δ, 258 bp). DNA was isolated from full-thickness corpus (C) or antral (A) tissue from control (Apcfl/fl) mice 1 month post-TX or from homozygous Sox2CreERT2 Apcfl/fl mice either 48 hours or 1 month post-TX. (C and E) Representative images of corpus (C) and antral (E) tissue from control, Sox2-CreERT2 Apcfl/+, and Sox2-CreERT2 Apcfl/fl mice 1 month post-TX stained for 5-ethynyl-2′-deoxyuridine (EdU) (green) to mark proliferating cells (scale bar = 100 μm). (D and F) Morphometric quantification of proliferating EdU+ cells/μm of corpus (D) or antral (F) tissue in control, heterozygous (fl/+), and homozygous (fl/fl) mice 1 month post-TX. Data are presented as mean ± SEM (n = 3–9 mice per group, ***P < 0.001 by 1-way ANOVA with Tukey’s multiple-comparison test). (G and H) Size and representative images of corpus (G) or antral (H) organoids derived from control (Sox2-CreERT2), heterozygous (fl/+), and homozygous (fl/fl) mice. Data are presented as fold-change organoid area relative to control (error bars minimum to maximum values, box length IQR, whisker outliers) (**P < 0.05, ***P < 0.005 by 1-way ANOVA with Tukey’s multiple-comparison test). Sox2-CreERT2 (n = 3 mice; 208 corpus organoids; 217 antrum organoids), Sox2-CreERT2 Apcfl/+ (n = 3 mice; 171 corpus organoids; 256 antrum organoids), and Sox2-CreERT2 Apcfl/fl (n = 3 mice; 218 corpus organoids; 278 antrum organoids).

Copyright © 2026 American Society for Clinical Investigation
ISSN 2379-3708

Sign up for email alerts