Go to The Journal of Clinical Investigation
  • About
  • Editors
  • Consulting Editors
  • For authors
  • Publication ethics
  • Publication alerts by email
  • Transfers
  • Advertising
  • Job board
  • Contact
  • Physician-Scientist Development
  • Current issue
  • Past issues
  • By specialty
    • COVID-19
    • Cardiology
    • Immunology
    • Metabolism
    • Nephrology
    • Oncology
    • Pulmonology
    • All ...
  • Videos
  • Collections
    • In-Press Preview
    • Resource and Technical Advances
    • Clinical Research and Public Health
    • Research Letters
    • Editorials
    • Perspectives
    • Physician-Scientist Development
    • Reviews
    • Top read articles

  • Current issue
  • Past issues
  • Specialties
  • In-Press Preview
  • Resource and Technical Advances
  • Clinical Research and Public Health
  • Research Letters
  • Editorials
  • Perspectives
  • Physician-Scientist Development
  • Reviews
  • Top read articles
  • About
  • Editors
  • Consulting Editors
  • For authors
  • Publication ethics
  • Publication alerts by email
  • Transfers
  • Advertising
  • Job board
  • Contact
Hem1 controls T cell activation, memory, and the regulated release of immunosuppressive and proinflammatory cytokines
Alexandra Christodoulou, Nutthakarn Suwankitwat, Jacob T. Tietsort, Ryan Culbert, Julia Y. Tsai, Fatima Tarbal, Chengsong Zhu, Brian M. Iritani
Alexandra Christodoulou, Nutthakarn Suwankitwat, Jacob T. Tietsort, Ryan Culbert, Julia Y. Tsai, Fatima Tarbal, Chengsong Zhu, Brian M. Iritani
View: Text | PDF
Research Article Immunology Inflammation

Hem1 controls T cell activation, memory, and the regulated release of immunosuppressive and proinflammatory cytokines

  • Text
  • PDF
Abstract

Hematopoietic protein-1 (Hem1) is a component of the WASp family verprolin-homologous protein (WAVE) actin regulatory complex, which is activated downstream of multiple immune receptors. Mutations in the NCKAP1L gene encoding HEM1 have recently been found to result in severe primary immunodeficiency disease (PID), characterized by recurrent respiratory infections, hyperinflammation, autoimmunity, and high mortality. However, how loss of Hem1 results in PID is unclear. To define the importance of Hem1 specifically in T cells, we generated constitutive and T cell–specific Hem1-null mice. Hem1-deficient T cells exhibited an increased shift from naive to memory T cells and increased ratio of immunosuppressive regulatory to effector T cells. Loss of Hem1 resulted in hallmarks of T cell exhaustion, including T cell lymphopenia, decreased activation and proliferation, increased expression of PD-1 and Tim3, and increased IL-10 production. In vitro TCR stimulation of CD4+ T cells resulted in increased production of Th1 (IFN-γ), Th2 (IL-5, IL-13), Th17 (IL-17, IL-22), and Treg (IL-10) cytokines. This correlated with reduced F-actin, increased expression of CD107a, and increased granzyme release indicative of increased granule membrane fusion and exocytosis. These results suggest that Hem1 is critical for maintaining T cell activation, homeostasis, and regulated cytokine production following antigen encounter.

Authors

Alexandra Christodoulou, Nutthakarn Suwankitwat, Jacob T. Tietsort, Ryan Culbert, Julia Y. Tsai, Fatima Tarbal, Chengsong Zhu, Brian M. Iritani

×

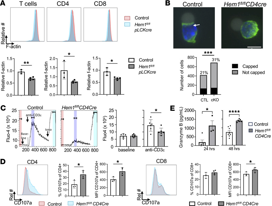
Figure 10

Disruption of Hem1 results in defective F-actin polymerization, actin cap formation, and dysfunctional cortical actin leading to increased exocytosis.

Options: View larger image (or click on image) Download as PowerPoint
Disruption of Hem1 results in defective F-actin polymerization, actin ca...
(A) Purified T cells from 10- to 14-week-old Hem1fl/flpLCKCre mice and Hem1fl/fl littermate controls were stimulated with anti-CD3 and anti-CD28 antibodies followed by PMA and ionomycin. Representative flow cytometric histograms showing F-actin fluorescence. Cells were first gated on FSC/SSC lymphocytes, FSC-H/FSC-A single cells, T cells, CD4+ cells, or CD8+ cells. Bar graphs represent relative F-actin MFI compared to baseline. Data representative of 2 independent experiments. (B) Fluorescence microscopy of purified T cells stimulated with anti-CD3/anti-CD28 Dynabeads and stained for actin. Representative images captured at ×100 original magnification showing F-actin/phalloidin (green), nucleus (blue), and Dynabeads (gray). Arrow indicates actin cap. Scale bar: 5 μm. Bar graph represents capped and noncapped T cells. Percentages of capped cells are annotated. Fisher exact test using a 2 × 2 contingency table. Data representative of 1 experiment. (C) Impaired intracellular calcium influx. Purified T cells from Hem1fl/flCD4Cre and Hem1fl/fl control mice were labeled with anti-CD4, anti-CD8, and the calcium binding dye Fluo-4 followed by flow cytometry. Cells were stimulated with anti-CD3ε followed by ionomycin (iono). Data are representative of 2 experiments (n = 6/group). (D) Splenocytes were harvested from 52-week-old Hem1fl/flCD4Cre mice and Hem1fl/fl LMCs and stimulated with PMA and ionomycin for 5 hours. CD107a surface localization assessed via flow cytometry. Histograms and bar graphs represent frequency and MFI of CD4+ and CD8+ cells. Data representative of 1 experiment. (E) Purified T cells were stimulated with anti-CD3/anti-CD28 antibody–coated beads for 72 hours. Supernatants were harvested and granzyme B levels measured by ELISA. Shown are bar graphs depicting levels of granzyme B after stimulation. Data are representative of 2 experiments. Each dot represents an individual mouse, n = 3–8/group. Data were analyzed via unpaired 2-tailed Student’s t test unless otherwise indicated. *P < 0.05, **P < 0.01, ***P < 0.001, ****P < 0.0001.

Copyright © 2026 American Society for Clinical Investigation
ISSN 2379-3708

Sign up for email alerts