Go to The Journal of Clinical Investigation
  • About
  • Editors
  • Consulting Editors
  • For authors
  • Publication ethics
  • Publication alerts by email
  • Transfers
  • Advertising
  • Job board
  • Contact
  • Physician-Scientist Development
  • Current issue
  • Past issues
  • By specialty
    • COVID-19
    • Cardiology
    • Immunology
    • Metabolism
    • Nephrology
    • Oncology
    • Pulmonology
    • All ...
  • Videos
  • Collections
    • In-Press Preview
    • Resource and Technical Advances
    • Clinical Research and Public Health
    • Research Letters
    • Editorials
    • Perspectives
    • Physician-Scientist Development
    • Reviews
    • Top read articles

  • Current issue
  • Past issues
  • Specialties
  • In-Press Preview
  • Resource and Technical Advances
  • Clinical Research and Public Health
  • Research Letters
  • Editorials
  • Perspectives
  • Physician-Scientist Development
  • Reviews
  • Top read articles
  • About
  • Editors
  • Consulting Editors
  • For authors
  • Publication ethics
  • Publication alerts by email
  • Transfers
  • Advertising
  • Job board
  • Contact
Hem1 controls T cell activation, memory, and the regulated release of immunosuppressive and proinflammatory cytokines
Alexandra Christodoulou, Nutthakarn Suwankitwat, Jacob T. Tietsort, Ryan Culbert, Julia Y. Tsai, Fatima Tarbal, Chengsong Zhu, Brian M. Iritani
Alexandra Christodoulou, Nutthakarn Suwankitwat, Jacob T. Tietsort, Ryan Culbert, Julia Y. Tsai, Fatima Tarbal, Chengsong Zhu, Brian M. Iritani
View: Text | PDF
Research Article Immunology Inflammation

Hem1 controls T cell activation, memory, and the regulated release of immunosuppressive and proinflammatory cytokines

  • Text
  • PDF
Abstract

Hematopoietic protein-1 (Hem1) is a component of the WASp family verprolin-homologous protein (WAVE) actin regulatory complex, which is activated downstream of multiple immune receptors. Mutations in the NCKAP1L gene encoding HEM1 have recently been found to result in severe primary immunodeficiency disease (PID), characterized by recurrent respiratory infections, hyperinflammation, autoimmunity, and high mortality. However, how loss of Hem1 results in PID is unclear. To define the importance of Hem1 specifically in T cells, we generated constitutive and T cell–specific Hem1-null mice. Hem1-deficient T cells exhibited an increased shift from naive to memory T cells and increased ratio of immunosuppressive regulatory to effector T cells. Loss of Hem1 resulted in hallmarks of T cell exhaustion, including T cell lymphopenia, decreased activation and proliferation, increased expression of PD-1 and Tim3, and increased IL-10 production. In vitro TCR stimulation of CD4+ T cells resulted in increased production of Th1 (IFN-γ), Th2 (IL-5, IL-13), Th17 (IL-17, IL-22), and Treg (IL-10) cytokines. This correlated with reduced F-actin, increased expression of CD107a, and increased granzyme release indicative of increased granule membrane fusion and exocytosis. These results suggest that Hem1 is critical for maintaining T cell activation, homeostasis, and regulated cytokine production following antigen encounter.

Authors

Alexandra Christodoulou, Nutthakarn Suwankitwat, Jacob T. Tietsort, Ryan Culbert, Julia Y. Tsai, Fatima Tarbal, Chengsong Zhu, Brian M. Iritani

×

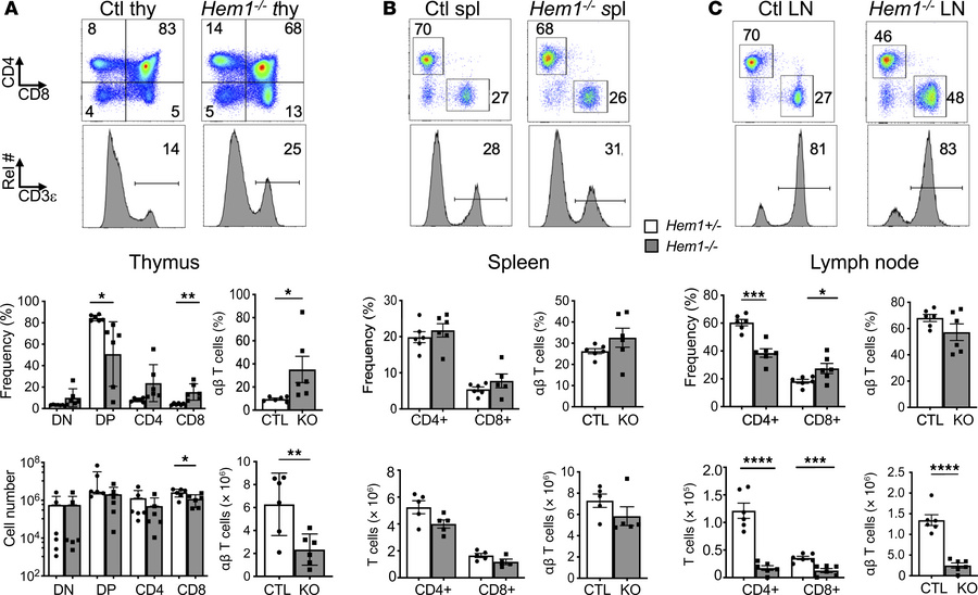
Figure 1

Constitutive disruption of Hem1 disrupts T cell development.

Options: View larger image (or click on image) Download as PowerPoint
Constitutive disruption of Hem1 disrupts T cell development.
Total thymo...
Total thymocytes, splenocytes, and cells from axillary and inguinal lymph nodes (LNs) were isolated from Hem1–/– mice and Hem1+/– littermate controls. T cell populations were analyzed by flow cytometry. (A) Representative flow cytometric dot plots and histograms of thymocytes. Bar graphs show quantification of double-negative (DN), double-positive (DP), CD4+CD8– (CD4), and CD8+CD4– (CD8) cells in the thymus. (B) Representative flow cytometric dot plots and histograms of splenocytes. Bar graphs show quantification of CD4+ and CD8+ T cells. (C) Representative flow cytometric dot plots and histograms of cells from the axillary and inguinal LNs combined. Bar graphs show quantification of CD4+ and CD8+ T cells. n = 6/group, 11- to 16-week-old mice; each data point represents an individual mouse. Cells were first gated on FSC/SSC lymphocytes (Supplemental Figure 1A) and then FSC-height (FSC-H) and FSC-area (FSC-A) single cells. Data are representative of 2 or more independent experiments. Data were analyzed via unpaired 2-tailed Student’s t test. *P < 0.05, **P < 0.01, ***P < 0.001, ****P < 0.0001.

Copyright © 2026 American Society for Clinical Investigation
ISSN 2379-3708

Sign up for email alerts