Go to The Journal of Clinical Investigation
  • About
  • Editors
  • Consulting Editors
  • For authors
  • Publication ethics
  • Publication alerts by email
  • Transfers
  • Advertising
  • Job board
  • Contact
  • Physician-Scientist Development
  • Current issue
  • Past issues
  • By specialty
    • COVID-19
    • Cardiology
    • Immunology
    • Metabolism
    • Nephrology
    • Oncology
    • Pulmonology
    • All ...
  • Videos
  • Collections
    • In-Press Preview
    • Resource and Technical Advances
    • Clinical Research and Public Health
    • Research Letters
    • Editorials
    • Perspectives
    • Physician-Scientist Development
    • Reviews
    • Top read articles

  • Current issue
  • Past issues
  • Specialties
  • In-Press Preview
  • Resource and Technical Advances
  • Clinical Research and Public Health
  • Research Letters
  • Editorials
  • Perspectives
  • Physician-Scientist Development
  • Reviews
  • Top read articles
  • About
  • Editors
  • Consulting Editors
  • For authors
  • Publication ethics
  • Publication alerts by email
  • Transfers
  • Advertising
  • Job board
  • Contact
Localized T3 production modifies the transcriptome and promotes the hepatocyte-like lineage in iPSC-derived hepatic organoids
Jorge Hidalgo-Álvarez, Federico Salas-Lucia, Diana Vera Cruz, Tatiana L. Fonseca, Antonio C. Bianco
Jorge Hidalgo-Álvarez, Federico Salas-Lucia, Diana Vera Cruz, Tatiana L. Fonseca, Antonio C. Bianco
View: Text | PDF
Research Article Endocrinology Metabolism

Localized T3 production modifies the transcriptome and promotes the hepatocyte-like lineage in iPSC-derived hepatic organoids

  • Text
  • PDF
Abstract

Thyroid hormone (TH) levels are low during development, and the deiodinases control TH signaling through tissue-specific activation or inactivation of TH. Here, we studied human induced pluripotent stem cell–derived (iPSC-derived) hepatic organoids and identified a robust induction of DIO2 expression (the deiodinase that activates T4 to T3) that occurs in hepatoblasts. The surge in DIO2-T3 (the deiodinase that activates thyroxine [T4] to triiodothyronine [T3]) persists until the hepatoblasts differentiate into hepatocyte- or cholangiocyte-like cells, neither of which expresses DIO2. Preventing the induction of the DIO2-T3 signaling modified the expression of key transcription factors, decreased the number of hepatocyte-like cells by ~60%, and increased the number of cholangiocyte-like cells by ~55% without affecting the growth or the size of the mature liver organoid. Physiological levels of T3 could not fully restore the transition from hepatoblasts to mature cells. This indicates that the timed surge in DIO2-T3 signaling critically determines the fate of developing human hepatoblasts and the transcriptome of the maturing hepatocytes, with physiological and clinical implications for how the liver handles energy substrates.

Authors

Jorge Hidalgo-Álvarez, Federico Salas-Lucia, Diana Vera Cruz, Tatiana L. Fonseca, Antonio C. Bianco

×

Figure 2

Gene markers and deiodinase expression patterns during the process of differentiation into hepatic organoids.

Options: View larger image (or click on image) Download as PowerPoint
Gene markers and deiodinase expression patterns during the process of di...
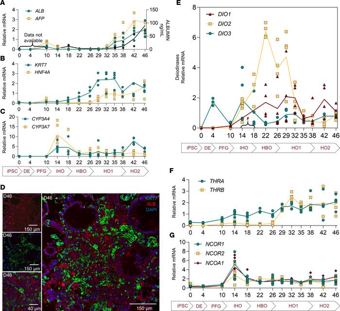
(A) Relative mRNA levels of ALB and AFP (left y axis) and albumin levels in the medium (right y axis). Albumin levels in the medium from day 14 to day 46; for day 14 and day 18, each sample was obtained from 10 individual wells and combined; for day 22 to day 46, there were 10 organoids per well (n = 2, day 14, day 22, day 46; n = 3, D18 and day 26; n = 4, day 29, day 42; n = 5, day 32, day 38; n = 6, day 35). (B) Relative mRNA levels of KRT7 and HNF4A. (C) Relative mRNA levels of cytochrome P450 isoforms, CYP3A7 (fetal liver marker) and CYP3A4 (adult liver marker). (D) Immunofluorescence at day 46 of albumin (hepatocyte marker; red; top left; scale bar: 150 μm) and KRT7 (cholangiocyte marker; green; middle left; scale bar: 150 μm); the inset is magnified (bottom left; scale bar: 40 μm), and the merge of both images (right). Nuclei are shown in blue. (E) Relative mRNA levels of DIO1, DIO2, and DIO3. (F) Relative mRNA levels of nuclear thyroid receptor, THRA and THRB. (G) Relative mRNA levels of nuclear coactivator NCOA1 and corepressors NCOR1 and NCOR2. β-Actin was used as the internal control; all entries are the mean of duplicates and shown as aligned scatter dot plots (mRNA samples: day 4, n = 3; day 14, n = 7; rest, n = 4). #Data not available for DIO1. The days of the differentiation are shown on the x axis (see Figure 1).

Copyright © 2026 American Society for Clinical Investigation
ISSN 2379-3708

Sign up for email alerts