Go to The Journal of Clinical Investigation
  • About
  • Editors
  • Consulting Editors
  • For authors
  • Publication ethics
  • Publication alerts by email
  • Transfers
  • Advertising
  • Job board
  • Contact
  • Physician-Scientist Development
  • Current issue
  • Past issues
  • By specialty
    • COVID-19
    • Cardiology
    • Immunology
    • Metabolism
    • Nephrology
    • Oncology
    • Pulmonology
    • All ...
  • Videos
  • Collections
    • In-Press Preview
    • Resource and Technical Advances
    • Clinical Research and Public Health
    • Research Letters
    • Editorials
    • Perspectives
    • Physician-Scientist Development
    • Reviews
    • Top read articles

  • Current issue
  • Past issues
  • Specialties
  • In-Press Preview
  • Resource and Technical Advances
  • Clinical Research and Public Health
  • Research Letters
  • Editorials
  • Perspectives
  • Physician-Scientist Development
  • Reviews
  • Top read articles
  • About
  • Editors
  • Consulting Editors
  • For authors
  • Publication ethics
  • Publication alerts by email
  • Transfers
  • Advertising
  • Job board
  • Contact
Epstein-Barr virus infection induces tissue-resident memory T cells in mucosal lymphoid tissues
Daniel Kirchmeier, Yun Deng, Lisa Rieble, Michelle Böni, Fabienne Läderach, Patrick Schuhmachers, Alma Delia Valencia-Camargo, Anita Murer, Nicole Caduff, Bithi Chatterjee, Obinna Chijioke, Kyra Zens, Christian Münz
Daniel Kirchmeier, Yun Deng, Lisa Rieble, Michelle Böni, Fabienne Läderach, Patrick Schuhmachers, Alma Delia Valencia-Camargo, Anita Murer, Nicole Caduff, Bithi Chatterjee, Obinna Chijioke, Kyra Zens, Christian Münz
View: Text | PDF
Research Article Immunology Infectious disease

Epstein-Barr virus infection induces tissue-resident memory T cells in mucosal lymphoid tissues

  • Text
  • PDF
Abstract

EBV contributes to around 2% of all tumors worldwide. Simultaneously, more than 90% of healthy human adults persistently carry EBV without clinical symptoms. In most EBV carriers, it is thought that virus-induced tumorigenesis is prevented by cell-mediated immunity. Specifically, memory CD8+ T cells recognize EBV-infected cells during latent and lytic infection. Using a symptomatic primary infection model, similar to infectious mononucleosis (IM), we found EBV-induced CD8+ tissue resident memory T cells (TRMs) in mice with a humanized immune system. These human TRMs were preferentially established after intranasal EBV infection in nasal-associated lymphoid tissues (NALT), equivalent to tonsils, the primary site of EBV infection in humans. They expressed canonical TRM markers, including CD69, CD103, and BLIMP-1, as well as granzyme B, CD107a, and CCL5. Despite cytotoxic activity and cytokine production ex vivo, these TRMs demonstrated reduced CD27 expression and proliferation and failed to control EBV viral loads in the NALT during infection, although effector memory T cells (TEMs) controlled viral titers in spleen and blood. Overall, TRMs are established in mucosal lymphoid tissues by EBV infection, but primarily, systemic CD8+ T cell expansion seems to control viral loads in the context of IM-like infection.

Authors

Daniel Kirchmeier, Yun Deng, Lisa Rieble, Michelle Böni, Fabienne Läderach, Patrick Schuhmachers, Alma Delia Valencia-Camargo, Anita Murer, Nicole Caduff, Bithi Chatterjee, Obinna Chijioke, Kyra Zens, Christian Münz

×

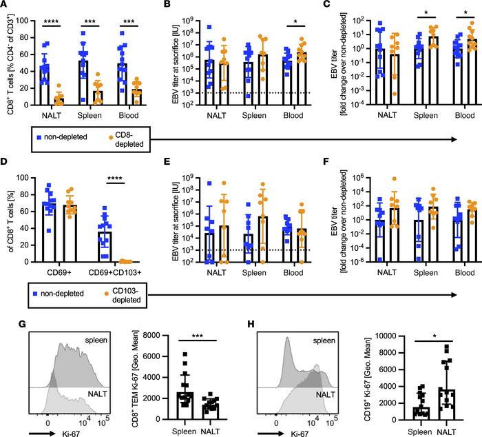
Figure 7

Circulating CD8+ T cells, but not NALT TRM, control EBV viral loads.

Options: View larger image (or click on image) Download as PowerPoint
Circulating CD8+ T cells, but not NALT TRM, control EBV viral loads.
(A)...
(A) CD8+ T cell depletion efficiency in NALT, spleen, and blood of control (blue) and OKT8-treated (orange) animals given as percentage of CD4–CD3+ T cells (n = 8–11 animals per group from 2 independent experiments). (B and C) EBV viral loads in IU/mg NALT, IU/1 × 106 splenocytes, or IU/mL blood and normalized to the mean of the corresponding nondepleted group. (D) CD103 depletion efficiency in NALT, spleen, and blood of control (blue) and Ber-OCT3–treated (orange) animals given as percentage of CD8+ T cells (n = 10–11 animals per group from 2 independent experiments). (E and F) EBV viral loads in IU/mg NALT, IU/1x × 106 splenocytes, or IU/mL blood and normalized to the mean of the corresponding nondepleted group. (G) Representative histogram of Ki-67 expression on CD8+ TEM in spleen and NALT (left) and quantification (right). (H) Representative histogram of Ki-67 expression on CD19+ cells in spleen and NALT (left) and quantification (right) (n = 13 animals per group from 2 independent experiments). *P ≤ 0.05, ***P ≤ 0.001, ****P ≤ 0.0001. (A–F) Mann Whitney U test. (G and H) Wilcoxon matched-pairs signed rank test; dotted line indicates limit of detection.

Copyright © 2026 American Society for Clinical Investigation
ISSN 2379-3708

Sign up for email alerts