Go to The Journal of Clinical Investigation
  • About
  • Editors
  • Consulting Editors
  • For authors
  • Publication ethics
  • Publication alerts by email
  • Transfers
  • Advertising
  • Job board
  • Contact
  • Physician-Scientist Development
  • Current issue
  • Past issues
  • By specialty
    • COVID-19
    • Cardiology
    • Immunology
    • Metabolism
    • Nephrology
    • Oncology
    • Pulmonology
    • All ...
  • Videos
  • Collections
    • In-Press Preview
    • Resource and Technical Advances
    • Clinical Research and Public Health
    • Research Letters
    • Editorials
    • Perspectives
    • Physician-Scientist Development
    • Reviews
    • Top read articles

  • Current issue
  • Past issues
  • Specialties
  • In-Press Preview
  • Resource and Technical Advances
  • Clinical Research and Public Health
  • Research Letters
  • Editorials
  • Perspectives
  • Physician-Scientist Development
  • Reviews
  • Top read articles
  • About
  • Editors
  • Consulting Editors
  • For authors
  • Publication ethics
  • Publication alerts by email
  • Transfers
  • Advertising
  • Job board
  • Contact
Efficient pulmonary lymphatic drainage is necessary for inflammation resolution in ARDS
Pu-hong Zhang, Wen-wu Zhang, Shun-shun Wang, Cheng-hua Wu, Yang-dong Ding, Xin-yi Wu, Fang Gao Smith, Yu Hao, Sheng-wei Jin
Pu-hong Zhang, Wen-wu Zhang, Shun-shun Wang, Cheng-hua Wu, Yang-dong Ding, Xin-yi Wu, Fang Gao Smith, Yu Hao, Sheng-wei Jin
View: Text | PDF
Research Article Pulmonology Vascular biology

Efficient pulmonary lymphatic drainage is necessary for inflammation resolution in ARDS

  • Text
  • PDF
Abstract

The lymphatic vasculature is the natural pathway for the resolution of inflammation, yet the role of pulmonary lymphatic drainage function in sepsis-induced acute respiratory distress syndrome (ARDS) remains poorly characterized. In this study, indocyanine green–near infrared lymphatic living imaging was performed to examine pulmonary lymphatic drainage function in septic mouse models. We found that the pulmonary lymphatic drainage was impaired owing to the damaged lymphatic structure in sepsis-induced ARDS. Moreover, prior lymphatic defects by blocking vascular endothelial growth factor receptor-3 (VEGFR-3) worsened sepsis-induced lymphatic dysfunction and inflammation. Posttreatment with vascular endothelial growth factor-C (Cys156Ser) (VEGF-C156S), a ligand of VEGFR-3, ameliorated lymphatic drainage by rejuvenating lymphatics to reduce the pulmonary edema and promote draining of pulmonary macrophages and neutrophils to pretracheal lymph nodes. Meanwhile, VEGF-C156S posttreatment reversed sepsis-inhibited CC chemokine ligand 21 (CCL21), which colocalizes with pulmonary lymphatic vessels. Furthermore, the advantages of VEGF-C156S on the drainage of inflammatory cells and edema fluid were abolished by blocking VEGFR-3 or CCL21. These results suggest that efficient pulmonary lymphatic drainage is necessary for inflammation resolution in ARDS. Our findings offer a therapeutic approach to sepsis-induced ARDS by promoting lymphatic drainage function.

Authors

Pu-hong Zhang, Wen-wu Zhang, Shun-shun Wang, Cheng-hua Wu, Yang-dong Ding, Xin-yi Wu, Fang Gao Smith, Yu Hao, Sheng-wei Jin

×

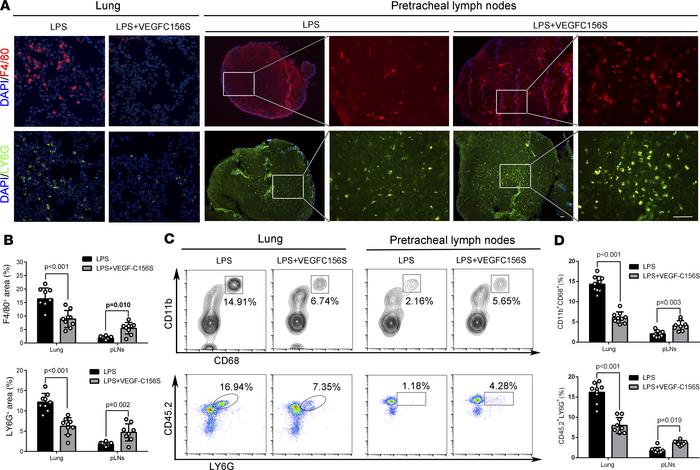
Figure 5

VEGF-C156S posttreatment promoted pulmonary inflammatory cells draining to pLNs in LPS-induced sepsis.

Options: View larger image (or click on image) Download as PowerPoint
VEGF-C156S posttreatment promoted pulmonary inflammatory cells draining ...
Recombinant VEGF-C156S protein was administrated to LPS-induced sepsis model. Then, the lung tissue and the pLNs were obtained at the 24th hour. (A and B) Representative immunofluorescence images and quantification of F4/80+ cells (red, macrophages) and LY6G+ cells (green, neutrophil) in lung sections and pLN sections (LPS = 9, LPS + VEGF-C156S = 9; representative data from 3 independent experiments). Scale bars, 50 µm. (C and D) Representative flow cytometry images and quantification of F4/80+/CD45.2+ cells (macrophages) and LY6G+ cells (neutrophils) in lung tissue and pLNs. The frame showed the percentage of F4/80+/CD45.2+ cells or LY6G+ cells. (LPS = 9, LPS + VEGF-C156S = 9; representative data from 3 independent experiments). All n values refer to the number of mice used, and the error bars depict mean ± SD. P values were calculated by 2-tailed unpaired Student’s t test.

Copyright © 2026 American Society for Clinical Investigation
ISSN 2379-3708

Sign up for email alerts