Go to The Journal of Clinical Investigation
  • About
  • Editors
  • Consulting Editors
  • For authors
  • Publication ethics
  • Publication alerts by email
  • Transfers
  • Advertising
  • Job board
  • Contact
  • Physician-Scientist Development
  • Current issue
  • Past issues
  • By specialty
    • COVID-19
    • Cardiology
    • Immunology
    • Metabolism
    • Nephrology
    • Oncology
    • Pulmonology
    • All ...
  • Videos
  • Collections
    • In-Press Preview
    • Resource and Technical Advances
    • Clinical Research and Public Health
    • Research Letters
    • Editorials
    • Perspectives
    • Physician-Scientist Development
    • Reviews
    • Top read articles

  • Current issue
  • Past issues
  • Specialties
  • In-Press Preview
  • Resource and Technical Advances
  • Clinical Research and Public Health
  • Research Letters
  • Editorials
  • Perspectives
  • Physician-Scientist Development
  • Reviews
  • Top read articles
  • About
  • Editors
  • Consulting Editors
  • For authors
  • Publication ethics
  • Publication alerts by email
  • Transfers
  • Advertising
  • Job board
  • Contact
Lupus dermal fibroblasts are proinflammatory and exhibit a profibrotic phenotype in scarring skin disease
Suzanne K. Shoffner-Beck, Lisa Abernathy-Close, Stephanie Lazar, Feiyang Ma, Mehrnaz Gharaee-Kermani, Amy Hurst, Craig Dobry, Deepika Pandian, Rachael Wasikowski, Amanda Victory, Kelly Arnold, Johann E. Gudjonsson, Lam C. Tsoi, J. Michelle Kahlenberg
Suzanne K. Shoffner-Beck, Lisa Abernathy-Close, Stephanie Lazar, Feiyang Ma, Mehrnaz Gharaee-Kermani, Amy Hurst, Craig Dobry, Deepika Pandian, Rachael Wasikowski, Amanda Victory, Kelly Arnold, Johann E. Gudjonsson, Lam C. Tsoi, J. Michelle Kahlenberg
View: Text | PDF
Research Article Dermatology

Lupus dermal fibroblasts are proinflammatory and exhibit a profibrotic phenotype in scarring skin disease

  • Text
  • PDF
Abstract

Fibroblasts are stromal cells known to regulate local immune responses important for wound healing and scar formation; however, the cellular mechanisms driving damage and scarring in patients with cutaneous lupus erythematosus (CLE) remain poorly understood. Dermal fibroblasts in patients with systemic lupus erythematosus (SLE) experience increased cytokine signaling in vivo, but the effect of inflammatory mediators on fibroblast responses in nonscarring versus scarring CLE subtypes is unclear. Here, we examined responses to cytokines in dermal fibroblasts from nonlesional skin of 22 patients with SLE and CLE and 34 individuals acting as healthy controls. Notably, inflammatory cytokine responses were exaggerated in SLE fibroblasts compared with those from individuals acting as healthy controls. In lesional CLE biopsies, these same inflammatory profiles were reflected in single-cell RNA-Seq of SFRP2+ and inflammatory fibroblast subsets, and TGF-β was identified as a critical upstream regulator for inflammatory fibroblasts in scarring discoid lupus lesions. In vitro cytokine stimulation of nonlesional fibroblasts from patients who scar from CLE identified an upregulation of collagens, particularly in response to TGF-β, whereas inflammatory pathways were more prominent in nonscarring patients. Our study revealed that SLE fibroblasts are poised to hyperrespond to inflammation, with differential responses among patients with scarring versus nonscarring disease, providing a potential skin-specific target for mitigating damage.

Authors

Suzanne K. Shoffner-Beck, Lisa Abernathy-Close, Stephanie Lazar, Feiyang Ma, Mehrnaz Gharaee-Kermani, Amy Hurst, Craig Dobry, Deepika Pandian, Rachael Wasikowski, Amanda Victory, Kelly Arnold, Johann E. Gudjonsson, Lam C. Tsoi, J. Michelle Kahlenberg

×

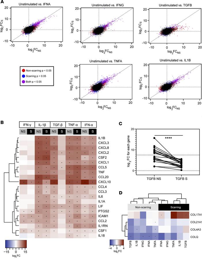
Figure 4

Dermal fibroblasts from patients with SLE with scarring CLE upregulate inflammatory and collagen transcriptional programs in response to stimulation.

Options: View larger image (or click on image) Download as PowerPoint
Dermal fibroblasts from patients with SLE with scarring CLE upregulate i...
(A) The effect sizes (log2FC) in response to indicated cytokine treatments of fibroblasts from nonlesional skin of patients with SLE with nonscarring (NS, x axis) or scarring (S, y axis) CLE. Diagonal lines represent what would be expected if there is no difference in gene expression between scarring and nonscarring CLE. (B) Heatmaps illustrating the relatively higher upregulation of inflammatory pathway genes. (C) Quantification of differences in log2FC of differential gene expression for each gene between the nonscarring and scarring states using a paired t test. ****P < 0.0001. (D) The upregulation of collagen trimer pathway genes in scarring compared with nonscarring CLE. Asterisks indicate Wald’s test adjusted P < 0.05.

Copyright © 2026 American Society for Clinical Investigation
ISSN 2379-3708

Sign up for email alerts