Go to The Journal of Clinical Investigation
  • About
  • Editors
  • Consulting Editors
  • For authors
  • Publication ethics
  • Publication alerts by email
  • Transfers
  • Advertising
  • Job board
  • Contact
  • Physician-Scientist Development
  • Current issue
  • Past issues
  • By specialty
    • COVID-19
    • Cardiology
    • Immunology
    • Metabolism
    • Nephrology
    • Oncology
    • Pulmonology
    • All ...
  • Videos
  • Collections
    • In-Press Preview
    • Resource and Technical Advances
    • Clinical Research and Public Health
    • Research Letters
    • Editorials
    • Perspectives
    • Physician-Scientist Development
    • Reviews
    • Top read articles

  • Current issue
  • Past issues
  • Specialties
  • In-Press Preview
  • Resource and Technical Advances
  • Clinical Research and Public Health
  • Research Letters
  • Editorials
  • Perspectives
  • Physician-Scientist Development
  • Reviews
  • Top read articles
  • About
  • Editors
  • Consulting Editors
  • For authors
  • Publication ethics
  • Publication alerts by email
  • Transfers
  • Advertising
  • Job board
  • Contact
Urine proteomic signatures of histological class, activity, chronicity, and treatment response in lupus nephritis
Andrea Fava, Jill Buyon, Laurence Magder, Jeff Hodgin, Avi Rosenberg, Dawit S. Demeke, Deepak A. Rao, Arnon Arazi, Alessandra Ida Celia, Chaim Putterman, Jennifer H. Anolik, Jennifer Barnas, Maria Dall’Era, David Wofsy, Richard Furie, Diane Kamen, Kenneth Kalunian, Judith A. James, Joel Guthridge, Mohamed G. Atta, Jose Monroy Trujillo, Derek Fine, Robert Clancy, H. Michael Belmont, Peter Izmirly, William Apruzzese, Daniel Goldman, Celine C. Berthier, Paul Hoover, Nir Hacohen, Soumya Raychaudhuri, Anne Davidson, Betty Diamond, the Accelerating Medicines Partnership in RA/SLE network, Michelle Petri
Andrea Fava, Jill Buyon, Laurence Magder, Jeff Hodgin, Avi Rosenberg, Dawit S. Demeke, Deepak A. Rao, Arnon Arazi, Alessandra Ida Celia, Chaim Putterman, Jennifer H. Anolik, Jennifer Barnas, Maria Dall’Era, David Wofsy, Richard Furie, Diane Kamen, Kenneth Kalunian, Judith A. James, Joel Guthridge, Mohamed G. Atta, Jose Monroy Trujillo, Derek Fine, Robert Clancy, H. Michael Belmont, Peter Izmirly, William Apruzzese, Daniel Goldman, Celine C. Berthier, Paul Hoover, Nir Hacohen, Soumya Raychaudhuri, Anne Davidson, Betty Diamond, the Accelerating Medicines Partnership in RA/SLE network, Michelle Petri
View: Text | PDF
Research Article Nephrology

Urine proteomic signatures of histological class, activity, chronicity, and treatment response in lupus nephritis

  • Text
  • PDF
Abstract

Lupus nephritis (LN) is a pathologically heterogenous autoimmune disease linked to end-stage kidney disease and mortality. Better therapeutic strategies are needed as only 30%–40% of patients completely respond to treatment. Noninvasive biomarkers of intrarenal inflammation may guide more precise approaches. Because urine collects the byproducts of kidney inflammation, we studied the urine proteomic profiles of 225 patients with LN (573 samples) in the longitudinal Accelerating Medicines Partnership in RA/SLE cohort. Urinary biomarkers of monocyte/neutrophil degranulation (i.e., PR3, S100A8, azurocidin, catalase, cathepsins, MMP8), macrophage activation (i.e., CD163, CD206, galectin-1), wound healing/matrix degradation (i.e., nidogen-1, decorin), and IL-16 characterized the aggressive proliferative LN classes and significantly correlated with histological activity. A decline of these biomarkers after 3 months of treatment predicted the 1-year response more robustly than proteinuria, the standard of care (AUC: CD206 0.91, EGFR 0.9, CD163 0.89, proteinuria 0.8). Candidate biomarkers were validated and provide potentially treatable targets. We propose these biomarkers of intrarenal immunological activity as noninvasive tools to diagnose LN and guide treatment and as surrogate endpoints for clinical trials. These findings provide insights into the processes involved in LN activity. This data set is a public resource to generate and test hypotheses and validate biomarkers.

Authors

Andrea Fava, Jill Buyon, Laurence Magder, Jeff Hodgin, Avi Rosenberg, Dawit S. Demeke, Deepak A. Rao, Arnon Arazi, Alessandra Ida Celia, Chaim Putterman, Jennifer H. Anolik, Jennifer Barnas, Maria Dall’Era, David Wofsy, Richard Furie, Diane Kamen, Kenneth Kalunian, Judith A. James, Joel Guthridge, Mohamed G. Atta, Jose Monroy Trujillo, Derek Fine, Robert Clancy, H. Michael Belmont, Peter Izmirly, William Apruzzese, Daniel Goldman, Celine C. Berthier, Paul Hoover, Nir Hacohen, Soumya Raychaudhuri, Anne Davidson, Betty Diamond, the Accelerating Medicines Partnership in RA/SLE network, Michelle Petri

×

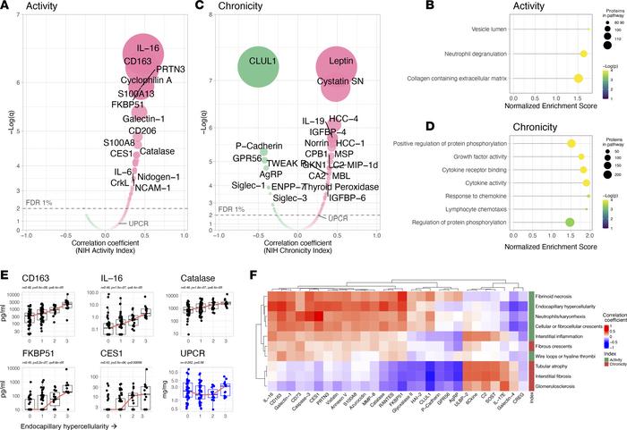
Figure 3

Proteomic signatures of histological activity and chronicity.

Options: View larger image (or click on image) Download as PowerPoint
Proteomic signatures of histological activity and chronicity.
Volcano pl...
Volcano plots displaying Pearson’s correlation of the proteins’ urinary abundances and the NIH Activity (A) and Chronicity (C) indices (n = 154). The correlation with the urine protein-to-creatinine ratio (UPCR) is indicated for reference. Pathway enrichment analysis (by gene set enrichment analysis) of the associations of the urinary proteins with the NIH Activity (B) and Chronicity (D) Indices. (E) The 5 most correlated proteins with the endocapillary hypercellularity score are displayed as compared with UPCR. (F) Hierarchical clustering based on the correlations of each histological lesion and urinary proteins. All proteins with a strict statistically significant correlation (FDR < 0.01) with at least 1 histological lesion were included. FDR, false discovery rate; q, Benjamini-Hochberg adjusted P value.

Copyright © 2026 American Society for Clinical Investigation
ISSN 2379-3708

Sign up for email alerts