Go to The Journal of Clinical Investigation
  • About
  • Editors
  • Consulting Editors
  • For authors
  • Publication ethics
  • Publication alerts by email
  • Transfers
  • Advertising
  • Job board
  • Contact
  • Physician-Scientist Development
  • Current issue
  • Past issues
  • By specialty
    • COVID-19
    • Cardiology
    • Immunology
    • Metabolism
    • Nephrology
    • Oncology
    • Pulmonology
    • All ...
  • Videos
  • Collections
    • In-Press Preview
    • Resource and Technical Advances
    • Clinical Research and Public Health
    • Research Letters
    • Editorials
    • Perspectives
    • Physician-Scientist Development
    • Reviews
    • Top read articles

  • Current issue
  • Past issues
  • Specialties
  • In-Press Preview
  • Resource and Technical Advances
  • Clinical Research and Public Health
  • Research Letters
  • Editorials
  • Perspectives
  • Physician-Scientist Development
  • Reviews
  • Top read articles
  • About
  • Editors
  • Consulting Editors
  • For authors
  • Publication ethics
  • Publication alerts by email
  • Transfers
  • Advertising
  • Job board
  • Contact
Loss of genome maintenance is linked to mTOR complex 1 signaling and accelerates podocyte damage
Fabian Braun, Amrei M. Mandel, Linda Blomberg, Milagros N. Wong, Georgia Chatzinikolaou, David H. Meyer, Anna Reinelt, Viji Nair, Roman Akbar-Haase, Phillip J. McCown, Fabian Haas, He Chen, Mahdieh Rahmatollahi, Damian Fermin, Robin Ebbestad, Gisela G. Slaats, Tillmann Bork, Christoph Schell, Sybille Koehler, Paul T. Brinkkoetter, Maja T. Lindenmeyer, Clemens D. Cohen, Martin Kann, David Unnersjö-Jess, Wilhelm Bloch, Matthew G. Sampson, Martijn E.T. Dollé, Victor G. Puelles, Matthias Kretzler, George A. Garinis, Tobias B. Huber, Bernhard Schermer, Thomas Benzing, Björn Schumacher, Christine E. Kurschat
Fabian Braun, Amrei M. Mandel, Linda Blomberg, Milagros N. Wong, Georgia Chatzinikolaou, David H. Meyer, Anna Reinelt, Viji Nair, Roman Akbar-Haase, Phillip J. McCown, Fabian Haas, He Chen, Mahdieh Rahmatollahi, Damian Fermin, Robin Ebbestad, Gisela G. Slaats, Tillmann Bork, Christoph Schell, Sybille Koehler, Paul T. Brinkkoetter, Maja T. Lindenmeyer, Clemens D. Cohen, Martin Kann, David Unnersjö-Jess, Wilhelm Bloch, Matthew G. Sampson, Martijn E.T. Dollé, Victor G. Puelles, Matthias Kretzler, George A. Garinis, Tobias B. Huber, Bernhard Schermer, Thomas Benzing, Björn Schumacher, Christine E. Kurschat
View: Text | PDF
Research Article Aging Cell biology Nephrology

Loss of genome maintenance is linked to mTOR complex 1 signaling and accelerates podocyte damage

  • Text
  • PDF
Abstract

DNA repair is essential for preserving genome integrity. Podocytes, postmitotic epithelial cells of the kidney filtration unit, bear limited regenerative capacity, yet their survival is indispensable for kidney health. Podocyte loss is a hallmark of the aging process and of many diseases, but the underlying factors remain unclear. We investigated the consequences of DNA damage in a podocyte-specific knockout mouse model for DNA excision repair protein Ercc1 and in cultured podocytes under genomic stress. Furthermore, we characterized DNA damage-related alterations in mouse and human renal tissue of different ages and patients with minimal change disease and focal segmental glomerulosclerosis. Ercc1 knockout resulted in accumulation of DNA damage and ensuing albuminuria and kidney disease. Podocytes reacted to genomic stress by activating mTOR complex 1 (mTORC1) signaling in vitro and in vivo. This was abrogated by inhibiting DNA damage signaling through DNA-dependent protein kinase (DNA-PK) and ataxia teleangiectasia mutated (ATM) kinases, and inhibition of mTORC1 modulated the development of glomerulosclerosis. Perturbed DNA repair gene expression and genomic stress in podocytes were also detected in focal segmental glomerulosclerosis. Beyond that, DNA damage signaling occurred in podocytes of healthy aging mice and humans. We provide evidence that genome maintenance in podocytes is linked to the mTORC1 pathway and is involved in the aging process as well as the development of glomerulosclerosis.

Authors

Fabian Braun, Amrei M. Mandel, Linda Blomberg, Milagros N. Wong, Georgia Chatzinikolaou, David H. Meyer, Anna Reinelt, Viji Nair, Roman Akbar-Haase, Phillip J. McCown, Fabian Haas, He Chen, Mahdieh Rahmatollahi, Damian Fermin, Robin Ebbestad, Gisela G. Slaats, Tillmann Bork, Christoph Schell, Sybille Koehler, Paul T. Brinkkoetter, Maja T. Lindenmeyer, Clemens D. Cohen, Martin Kann, David Unnersjö-Jess, Wilhelm Bloch, Matthew G. Sampson, Martijn E.T. Dollé, Victor G. Puelles, Matthias Kretzler, George A. Garinis, Tobias B. Huber, Bernhard Schermer, Thomas Benzing, Björn Schumacher, Christine E. Kurschat

×

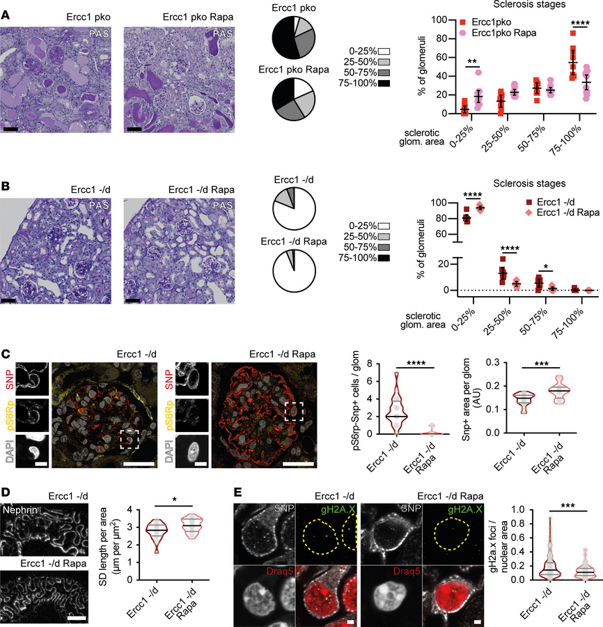
Figure 5

mTORC1 inhibition upon genomic stress can modulate podocyte damage and decrease DNA double-strand breaks.

Options: View larger image (or click on image) Download as PowerPoint
mTORC1 inhibition upon genomic stress can modulate podocyte damage and d...
(A) Representative PAS staining of Ercc1-pko mice treated with vehicle (Ercc1 pko) or 2 mg rapamycin/kg body weight (Ercc1 pko Rapa) from 6 weeks of age and glomerulosclerosis assessment of all glomeruli depicted as parts of a whole and scatterplot, scale bar: 50 μm (2-way ANOVA with Šídák’s multiple comparisons test, n ≥ 9, 50 glomeruli per sample). (B) Representative PAS staining of end-of-life Ercc1–/Δ mice treated with 14 mg rapamycin/kg food from 8 weeks of age and glomerulosclerosis assessment of all glomeruli depicted as parts of a whole and scatterplot, scale bar: 50 μm (2-way ANOVA with Šídák’s multiple comparisons test, n = 8, 50 glomeruli per sample). (C) Representative immunofluorescence staining of SNP, p-S6RP, and DAPI in sections of end-of-life Ercc1–/Δ kidneys treated (according to B) with quantification of SNP and p-S6RP double-positive cells per glomerulus and SNP-positive area per glomerulus, scale bar: 20 μm, 5 μm in zoom (unpaired t test, n = 5, 10 glomeruli per sample). (D) STED images of cleared kidney tissue of Ercc1–/Δ kidneys treated (according to B) after immunolabeling with an anti-nephrin antibody with quantification of slit diaphragm length, scale bar: 2 μm (unpaired t test, 5 areas per animal, n = 4 animals). (E) Representative immunofluorescence staining of SNP (gray), gH2A.X (green), and Draq5 (red) in sections of end-of-life Ercc1–/Δ kidneys treated (according to B) with quantification of gH2A.X foci per nuclear area. Yellow dotted line, nuclear border (n = 5, 10 glomeruli per sample, 5 podocytes per glomerulus); scale bar: 2 μm. All violin plots indicate median (black) and upper and lower quartile (gray); scatterplots indicate mean plus 95% confidence interval. *P ≤ 0.05, **P ≤ 0.01, ***P ≤ 0.001, ****P ≤ 0.0001.

Copyright © 2026 American Society for Clinical Investigation
ISSN 2379-3708

Sign up for email alerts