Go to The Journal of Clinical Investigation
  • About
  • Editors
  • Consulting Editors
  • For authors
  • Publication ethics
  • Publication alerts by email
  • Transfers
  • Advertising
  • Job board
  • Contact
  • Physician-Scientist Development
  • Current issue
  • Past issues
  • By specialty
    • COVID-19
    • Cardiology
    • Immunology
    • Metabolism
    • Nephrology
    • Oncology
    • Pulmonology
    • All ...
  • Videos
  • Collections
    • In-Press Preview
    • Resource and Technical Advances
    • Clinical Research and Public Health
    • Research Letters
    • Editorials
    • Perspectives
    • Physician-Scientist Development
    • Reviews
    • Top read articles

  • Current issue
  • Past issues
  • Specialties
  • In-Press Preview
  • Resource and Technical Advances
  • Clinical Research and Public Health
  • Research Letters
  • Editorials
  • Perspectives
  • Physician-Scientist Development
  • Reviews
  • Top read articles
  • About
  • Editors
  • Consulting Editors
  • For authors
  • Publication ethics
  • Publication alerts by email
  • Transfers
  • Advertising
  • Job board
  • Contact
The minichromosome maintenance complex drives esophageal basal zone hyperplasia
Mark Rochman, … , Aleksandra Nita-Lazar, Marc E. Rothenberg
Mark Rochman, … , Aleksandra Nita-Lazar, Marc E. Rothenberg
Published July 25, 2023
Citation Information: JCI Insight. 2023;8(17):e172143. https://doi.org/10.1172/jci.insight.172143.
View: Text | PDF
Research Article Gastroenterology Immunology

The minichromosome maintenance complex drives esophageal basal zone hyperplasia

  • Text
  • PDF
Abstract

Eosinophilic esophagitis (EoE) is a chronic gastrointestinal disorder characterized by food antigen–driven eosinophilic inflammation and hyperproliferation of esophageal mucosa. By utilizing a large-scale, proteomic screen of esophageal biopsies, we aimed to uncover molecular drivers of the disease. Proteomic analysis by liquid chromatography–tandem mass spectrometry identified 402 differentially expressed proteins (DEPs) that correlated with the EoE transcriptome. Immune cell–related proteins were among the most highly upregulated DEPs in EoE compared with controls, whereas proteins linked to epithelial differentiation were primarily downregulated. Notably, in the inflamed esophageal tissue, all 6 subunits of the minichromosome maintenance (MCM) complex, a DNA helicase essential for genomic DNA replication, were significantly upregulated at the gene and protein levels. Furthermore, treating esophageal epithelial cells with a known inhibitor of the MCM complex (ciprofloxacin) blocked esophageal epithelial proliferation. In a murine model of EoE driven by overexpression of IL-13, ciprofloxacin treatment decreased basal zone thickness and reduced dilated intercellular spaces by blocking the transition of epithelial cells through the S-phase of the cell cycle. Collectively, a broad-spectrum proteomic screen has identified the involvement of the MCM complex in EoE and has highlighted MCM inhibitors as potential therapeutic agents for the disease.

Authors

Mark Rochman, Yrina Rochman, Julie M. Caldwell, Lydia E. Mack, John A. Besse, Nathan P. Manes, Sung Hwan Yoon, Tetsuo Shoda, Aleksandra Nita-Lazar, Marc E. Rothenberg

×

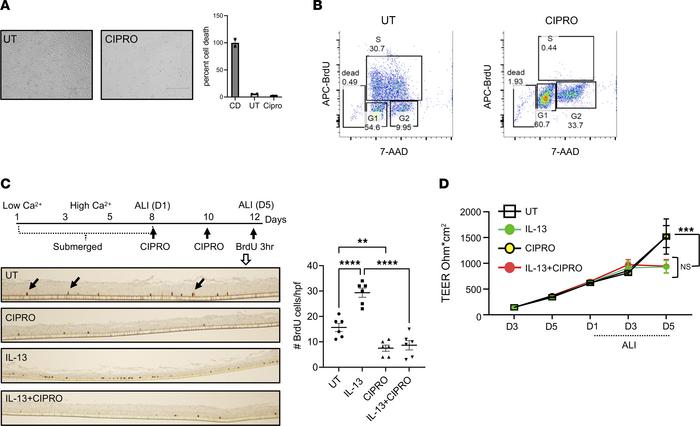
Figure 4

Inhibition of the MCM complex in EPC2 esophageal epithelial cells.

Options: View larger image (or click on image) Download as PowerPoint
Inhibition of the MCM complex in EPC2 esophageal epithelial cells.
(A) R...
(A) Representative images of EPC2 cells either untreated (UT) or treated with ciprofloxacin (CIPRO) for 4 days. The graph shows cell death as measured by the lactate dehydrogenase (LDH) release cytotoxicity assay and presented as mean ± SD. CD, 100% cell death control (cells treated with 0.2% Triton X-100). (B) Representative flow cytometry plots for the cell cycle analysis of EPC2 cells either untreated (UT) or treated with ciprofloxacin (CIPRO) for 4 days. The percentage of cells in each cell cycle phase is indicated. (C) A schematic outline of the differentiation protocol for EPC2 cells grown at the air-liquid interface (ALI), treated with ciprofloxacin and/or IL-13, and labeled with BrdU. Representative images of BrdU-positive cells, with examples of dark brown nuclei indicated by arrows. The graph shows the quantification (mean ± SEM) of the BrdU-positive cells in a high-power field (HPF); each marker represents 1 HPF for 3 independent experiments. (D) Transepithelial electrical resistance (TEER) was measured in the EPC2 cells differentiated at the ALI and treated as indicated. The combined data from 3 independent experiments performed in triplicate are presented as mean ± SEM. **P < 0.01; ***P < 0.001; ****P < 0.0001 by 1-way ANOVA with Holm-Šidák correction (C) or 2-way ANOVA with Holm-Šidák correction (D). NS, not significant.

Copyright © 2025 American Society for Clinical Investigation
ISSN 2379-3708

Sign up for email alerts