Go to The Journal of Clinical Investigation
  • About
  • Editors
  • Consulting Editors
  • For authors
  • Publication ethics
  • Publication alerts by email
  • Transfers
  • Advertising
  • Job board
  • Contact
  • Physician-Scientist Development
  • Current issue
  • Past issues
  • By specialty
    • COVID-19
    • Cardiology
    • Immunology
    • Metabolism
    • Nephrology
    • Oncology
    • Pulmonology
    • All ...
  • Videos
  • Collections
    • In-Press Preview
    • Resource and Technical Advances
    • Clinical Research and Public Health
    • Research Letters
    • Editorials
    • Perspectives
    • Physician-Scientist Development
    • Reviews
    • Top read articles

  • Current issue
  • Past issues
  • Specialties
  • In-Press Preview
  • Resource and Technical Advances
  • Clinical Research and Public Health
  • Research Letters
  • Editorials
  • Perspectives
  • Physician-Scientist Development
  • Reviews
  • Top read articles
  • About
  • Editors
  • Consulting Editors
  • For authors
  • Publication ethics
  • Publication alerts by email
  • Transfers
  • Advertising
  • Job board
  • Contact
ZNFX1 promotes AMPK-mediated autophagy against Mycobacterium tuberculosis by stabilizing Prkaa2 mRNA
Honglin Liu, Zhenyu Han, Liru Chen, Jing Zhang, Zhanqing Zhang, Yaoxin Chen, Feichang Liu, Ke Wang, Jieyu Liu, Na Sai, Xinying Zhou, Chaoying Zhou, Shengfeng Hu, Qian Wen, Li Ma
Honglin Liu, Zhenyu Han, Liru Chen, Jing Zhang, Zhanqing Zhang, Yaoxin Chen, Feichang Liu, Ke Wang, Jieyu Liu, Na Sai, Xinying Zhou, Chaoying Zhou, Shengfeng Hu, Qian Wen, Li Ma
View: Text | PDF
Research Article Immunology Infectious disease

ZNFX1 promotes AMPK-mediated autophagy against Mycobacterium tuberculosis by stabilizing Prkaa2 mRNA

  • Text
  • PDF
Abstract

Tuberculosis has the highest mortality rate worldwide for a chronic infectious disease caused by a single pathogen. RNA-binding proteins (RBPs) are involved in autophagy — a key defense mechanism against Mycobacterium tuberculosis (M. tuberculosis) infection — by modulating RNA stability and forming intricate regulatory networks. However, the functions of host RBPs during M. tuberculosis infection remain relatively unexplored. Zinc finger NFX1-type containing 1 (ZNFX1), a conserved RBP critically involved in immune deficiency diseases and mycobacterial infections, is significantly upregulated in M. tuberculosis–infected macrophages. Here, we aimed to explore the immunoregulatory functions of ZNFX1 during M. tuberculosis infection. We observed that Znfx1 knockout markedly compromised the multifaceted immune responses mediated by macrophages. This compromise resulted in reduced phagocytosis, suppressed macrophage activation, increased M. tuberculosis burden, progressive lung tissue injury, and chronic inflammation in M. tuberculosis–infected mice. Mechanistic investigations revealed that the absence of ZNFX1 inhibited autophagy, consequently mediating immune suppression. ZNFX1 critically maintained AMPK-regulated autophagic flux by stabilizing protein kinase AMP-activated catalytic subunit alpha 2 mRNA, which encodes a key catalytic α subunit of AMPK, through its zinc finger region. This process contributed to M. tuberculosis growth suppression. These findings reveal a function of ZNFX1 in establishing anti–M. tuberculosis immune responses, enhancing our understanding of the roles of RBPs in tuberculosis immunity and providing a promising approach to bolster antituberculosis immunotherapy.

Authors

Honglin Liu, Zhenyu Han, Liru Chen, Jing Zhang, Zhanqing Zhang, Yaoxin Chen, Feichang Liu, Ke Wang, Jieyu Liu, Na Sai, Xinying Zhou, Chaoying Zhou, Shengfeng Hu, Qian Wen, Li Ma

×

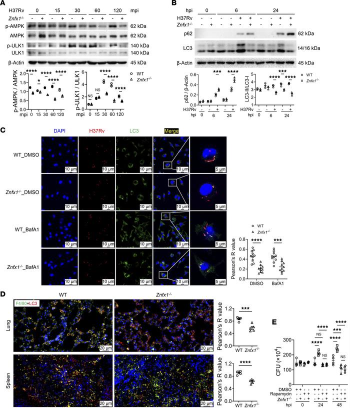
Figure 4

ZNFX1 regulation of macrophage bactericidal activity through the autophagy signaling pathway.

Options: View larger image (or click on image) Download as PowerPoint
ZNFX1 regulation of macrophage bactericidal activity through the autopha...
(A) Western blot assay of the regulatory effects of ZNFX1 on AMPK activation. mpi, minutes postinfection. (B) Western blot assay of the regulatory effects of ZNFX1 on the levels of p62 and LC3-I/II conversion. (C) Immunofluorescence assays of LC3 puncta in Znfx1–/– BMDMs treated with BafA1, followed by infection with H37Rv-RFP (n = 3, with 10 randomly selected fields of view for statistics). (D) Double-staining immunofluorescence assays of LC3 in F4/80+ macrophages in the lung and spleen tissues of WT and Znfx1–/– mice following H37Rv infection (n = 5, with 5 randomly selected fields of view for statistics). “Pearson’s R value” refers to Pearson’s correlation coefficient. (E) CFU assays of M. tuberculosis load in WT and Znfx1–/– BMDMs treated with rapamycin (n = 5). A 2-way ANOVA with Holm-Šídák post hoc test (A–D) was used for statistical analysis. Data are presented as mean ± SD and are representative of at least 3 experiments with similar observations. *P < 0.05; ***P < 0.001; ****P < 0.0001.

Copyright © 2026 American Society for Clinical Investigation
ISSN 2379-3708

Sign up for email alerts