Go to The Journal of Clinical Investigation
  • About
  • Editors
  • Consulting Editors
  • For authors
  • Publication ethics
  • Publication alerts by email
  • Transfers
  • Advertising
  • Job board
  • Contact
  • Physician-Scientist Development
  • Current issue
  • Past issues
  • By specialty
    • COVID-19
    • Cardiology
    • Immunology
    • Metabolism
    • Nephrology
    • Oncology
    • Pulmonology
    • All ...
  • Videos
  • Collections
    • In-Press Preview
    • Resource and Technical Advances
    • Clinical Research and Public Health
    • Research Letters
    • Editorials
    • Perspectives
    • Physician-Scientist Development
    • Reviews
    • Top read articles

  • Current issue
  • Past issues
  • Specialties
  • In-Press Preview
  • Resource and Technical Advances
  • Clinical Research and Public Health
  • Research Letters
  • Editorials
  • Perspectives
  • Physician-Scientist Development
  • Reviews
  • Top read articles
  • About
  • Editors
  • Consulting Editors
  • For authors
  • Publication ethics
  • Publication alerts by email
  • Transfers
  • Advertising
  • Job board
  • Contact
IRF5 governs macrophage adventitial infiltration to fuel abdominal aortic aneurysm formation
Yidong Wang, Zhenjie Liu, Shen Song, Jianfang Wang, Chunna Jin, Liangliang Jia, Yuankun Ma, Tan Yuan, Zhejun Cai, Meixiang Xiang
Yidong Wang, Zhenjie Liu, Shen Song, Jianfang Wang, Chunna Jin, Liangliang Jia, Yuankun Ma, Tan Yuan, Zhejun Cai, Meixiang Xiang
View: Text | PDF
Research Article Vascular biology

IRF5 governs macrophage adventitial infiltration to fuel abdominal aortic aneurysm formation

  • Text
  • PDF
Abstract

Abdominal aortic aneurysm (AAA) is a chronic inflammatory disease characterized by the expansion of the aortic wall. One of the most significant features is the infiltration of macrophages in the adventitia, which drives vasculature remodeling. The role of macrophage-derived interferon regulatory factor 5 (IRF5) in macrophage infiltration and AAA formation remains unknown. RNA sequencing of AAA adventitia identified Irf5 as the top significantly increased transcription factor that is predominantly expressed in macrophages. Global and myeloid cell–specific deficiency of Irf5 reduced AAA progression, with a marked reduction in macrophage infiltration. Further cellular investigations indicated that IRF5 promotes macrophage migration by direct regulation of downstream phosphoinositide 3-kinase γ (PI3Kγ, Pik3cg). Pik3cg ablation hindered AAA progression, and myeloid cell–specific salvage of Pik3cg restored AAA progression and macrophage infiltration derived from Irf5 deficiency. Finally, we found that IRF5 and PI3Kγ expression in the adventitia is significantly increased in patients with AAA. These findings reveal that the IRF5-dependent regulation of PI3Kγ is essential for AAA formation.

Authors

Yidong Wang, Zhenjie Liu, Shen Song, Jianfang Wang, Chunna Jin, Liangliang Jia, Yuankun Ma, Tan Yuan, Zhejun Cai, Meixiang Xiang

×

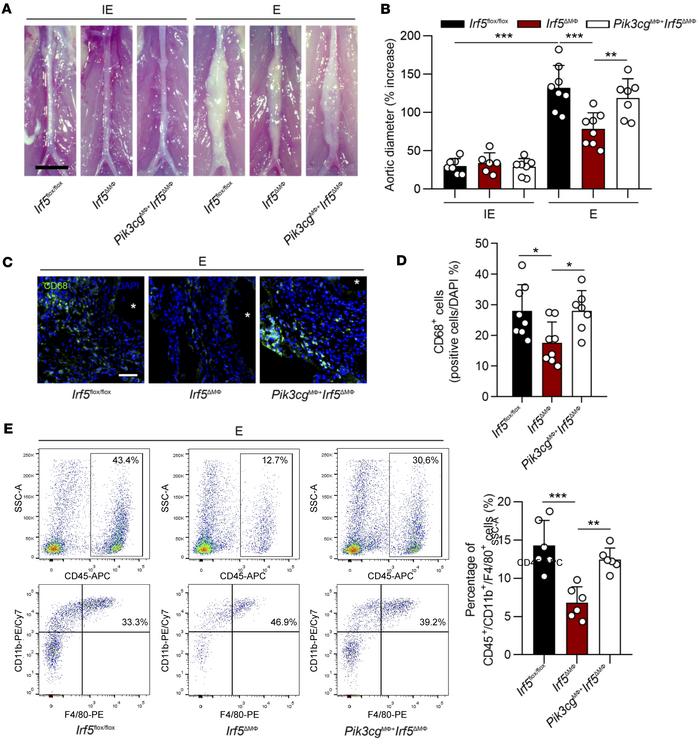
Figure 6

Myeloid cell–specific salvage of Pik3cg restores Irf5 ablation–induced AAA reduction.

Options: View larger image (or click on image) Download as PowerPoint
Myeloid cell–specific salvage of Pik3cg restores Irf5 ablation–induced A...
(A) Representative images of Irf5fl/fl, Irf5ΔMΦ, and Pik3cgMΦ+ Irf5ΔMΦ mice infrarenal abdominal aortas followed by elastase (E) or inactive elastase (IE) perfusion. Scale bar: 2 mm. (B) Pik3cg overexpression in myeloid cells dramatically increased aortic dilation compared with that with Irf5ΔMΦ mice (n = 7 Irf5fl/fl mice with IE; n = 6 Irf5ΔMΦ mice with IE; n = 7 Pik3cgMΦ+ Irf5ΔMΦ mice with IE; n = 8 Irf5fl/fl with E; n = 8 Irf5ΔMΦ with E; n = 7 Pik3cgMΦ+ Irf5ΔMΦ mice with E). (C) Representative images of CD68 immunostaining in AAA tissues from Irf5fl/fl, Irf5ΔMΦ, and Pik3cgMΦ+ Irf5ΔMΦ mice after E treatment for 2 weeks. Asterisks indicate aortic lumen. Scale bar: 100 μm. (D) The CD68 staining was quantified. (E) Representative flow cytometric analysis of macrophages (CD45+CD11b+F4/80+) in aortas of Irf5fl/fl, Irf5ΔMΦ, and Pik3cgMΦ+ Irf5ΔMΦ mice with AAA establishment (n = 6 in each group). Quantification of macrophages by flow cytometry is shown on the right. Data are presented as mean ± SD, and significance was determined by 2-way ANOVA followed by Bonferroni’s test (B) or 1-way ANOVA followed by Bonferroni’s test (D and E). *P < 0.05; **P < 0.01; ***P < 0.001.

Copyright © 2026 American Society for Clinical Investigation
ISSN 2379-3708

Sign up for email alerts