Go to The Journal of Clinical Investigation
  • About
  • Editors
  • Consulting Editors
  • For authors
  • Publication ethics
  • Publication alerts by email
  • Transfers
  • Advertising
  • Job board
  • Contact
  • Physician-Scientist Development
  • Current issue
  • Past issues
  • By specialty
    • COVID-19
    • Cardiology
    • Immunology
    • Metabolism
    • Nephrology
    • Oncology
    • Pulmonology
    • All ...
  • Videos
  • Collections
    • In-Press Preview
    • Resource and Technical Advances
    • Clinical Research and Public Health
    • Research Letters
    • Editorials
    • Perspectives
    • Physician-Scientist Development
    • Reviews
    • Top read articles

  • Current issue
  • Past issues
  • Specialties
  • In-Press Preview
  • Resource and Technical Advances
  • Clinical Research and Public Health
  • Research Letters
  • Editorials
  • Perspectives
  • Physician-Scientist Development
  • Reviews
  • Top read articles
  • About
  • Editors
  • Consulting Editors
  • For authors
  • Publication ethics
  • Publication alerts by email
  • Transfers
  • Advertising
  • Job board
  • Contact
Endothelial cell–specific LAT1 ablation normalizes tumor vasculature
Jun-ichi Suehiro, Toru Kimura, Toshiyuki Fukutomi, Hisamichi Naito, Yasuharu Kanki, Youichiro Wada, Yoshiaki Kubota, Nobuyuki Takakura, Hiroyuki Sakurai
Jun-ichi Suehiro, Toru Kimura, Toshiyuki Fukutomi, Hisamichi Naito, Yasuharu Kanki, Youichiro Wada, Yoshiaki Kubota, Nobuyuki Takakura, Hiroyuki Sakurai
View: Text | PDF
Research Article Angiogenesis Vascular biology

Endothelial cell–specific LAT1 ablation normalizes tumor vasculature

  • Text
  • PDF
Abstract

Some endothelial cells in the tumor vasculature express a system L amino acid transporter, LAT1. To elucidate the role of LAT1 in tumor-related endothelial cells, tumor cells were injected into endothelial cell–specific LAT1 conditional knockout mice (Slc7a5flox/flox; Cdh5-Cre-ERT2), and we found that the shape of the tumor vasculature was normalized and the size and numbers of lung metastasis was reduced. TNF-α–induced expression of VCAM1 and E-selectin at the surface of HUVEC, both of which are responsible for enhanced monocyte attachment and premetastatic niche formation, was reduced in the presence of LAT1 inhibitor, nanvuranlat. Deprivation of tryptophan, a LAT1 substrate, mimicked LAT1 inhibition, which led to activation of MEK1/2-ERK1/2 pathway and subsequent cystathionine γ lyase (CTH) induction. Increased production of hydrogen sulfide (H2S) by CTH was at least partially responsible for tumor vascular normalization, leading to decreased leakiness and enhanced delivery of chemotherapeutic agents to the tumor.

Authors

Jun-ichi Suehiro, Toru Kimura, Toshiyuki Fukutomi, Hisamichi Naito, Yasuharu Kanki, Youichiro Wada, Yoshiaki Kubota, Nobuyuki Takakura, Hiroyuki Sakurai

×

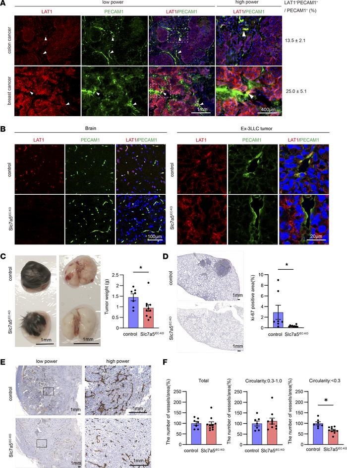
Figure 1

Endothelial cell–specific LAT1 ablation decreased transplanted tumor growth, spontaneous lung metastasis, and tumor vessel deformation.

Options: View larger image (or click on image) Download as PowerPoint
Endothelial cell–specific LAT1 ablation decreased transplanted tumor gro...
(A) Paraffin-embedded human colon or breast cancer tissue was stained with LAT1 and PECAM1 antibodies. White arrow heads indicate LAT1+PECAM1+ cells. The high-power images correspond to dotted rectangle areas in the low power. The numbers indicate percentages (mean ± SEM, n = 24) of LAT1+PECAM1+ cells to total PECAM1+ endothelial cells. Scale bars: 1 mm (low-power images) and 400 μm (high-power images). (B) Brain or Ex-3LLC solid tumor slices from control or Slc7a5iEC–KO mice after 4 weeks of Ex-3LLC injection were stained with LAT1 and PECAM1 antibodies. The representative images were counterstained with DAPI. Scale bars: 100 μm (brain) and 20 μm (Ex-3LLC tumor).(C) Macroscopic appearance of Ex-3LLC solid tumor and spontaneous lung metastasis after 4 weeks of Ex-3LLC injection into mice. Tumor weight (mean ± SEM) in control or Slc7a5iEC–KO mice was quantified from indicated independent experiments (control; n = 7, Slc7a5iEC–KO mice; n = 10). Scale bars: 1 cm. (D) The representative ki-67 staining of the lung was shown in left panel. Bar graph showed the ki-67 staining area (mean ± SEM) in the lung of mice (control; n = 7, Slc7a5iEC–KO mice; n = 10). Scale bars: 1 mm. (E) PECAM1-stained tumor vessels in the primary solid tumor area after 4 weeks of Ex-3LLC cell injection. The high-power images corresponded to rectangle areas in the low power. Scale bars: 1 mm (low-power images) and 10 mm (high-power images). (F) Shape of tumor vasculatures from PECAM1 staining were classified by circularity into low or high circularity group. Bar graphs indicated the number of vessels (mean ± SEM) per area (control; n = 7, Slc7a5iEC–KO mice; n = 10). P values were determined by 2-tailed, unpaired t test. *P < 0.05.

Copyright © 2026 American Society for Clinical Investigation
ISSN 2379-3708

Sign up for email alerts