Go to The Journal of Clinical Investigation
  • About
  • Editors
  • Consulting Editors
  • For authors
  • Publication ethics
  • Publication alerts by email
  • Transfers
  • Advertising
  • Job board
  • Contact
  • Physician-Scientist Development
  • Current issue
  • Past issues
  • By specialty
    • COVID-19
    • Cardiology
    • Immunology
    • Metabolism
    • Nephrology
    • Oncology
    • Pulmonology
    • All ...
  • Videos
  • Collections
    • In-Press Preview
    • Resource and Technical Advances
    • Clinical Research and Public Health
    • Research Letters
    • Editorials
    • Perspectives
    • Physician-Scientist Development
    • Reviews
    • Top read articles

  • Current issue
  • Past issues
  • Specialties
  • In-Press Preview
  • Resource and Technical Advances
  • Clinical Research and Public Health
  • Research Letters
  • Editorials
  • Perspectives
  • Physician-Scientist Development
  • Reviews
  • Top read articles
  • About
  • Editors
  • Consulting Editors
  • For authors
  • Publication ethics
  • Publication alerts by email
  • Transfers
  • Advertising
  • Job board
  • Contact
Tumor suppressors in Sox2-mediated lung cancers promote distinct cell-intrinsic and immunologic remodeling
Nisitha Sengottuvel, … , Gaorav P. Gupta, Chad V. Pecot
Nisitha Sengottuvel, … , Gaorav P. Gupta, Chad V. Pecot
Published May 6, 2025
Citation Information: JCI Insight. 2025;10(12):e171364. https://doi.org/10.1172/jci.insight.171364.
View: Text | PDF
Research Article Genetics Oncology

Tumor suppressors in Sox2-mediated lung cancers promote distinct cell-intrinsic and immunologic remodeling

  • Text
  • PDF
Abstract

Non–small cell lung cancer (NSCLC) largely consists of lung squamous carcinoma (LUSC) and lung adenocarcinoma (LUAD). Alterations in the tumor protein p53 (TP53) and phosphatase and tensin homolog (PTEN) tumor suppressors are common in both subtypes, but their relationship with SOX2 is poorly understood. We deleted Trp53 or Pten in a C57BL/6 Sox2hi Nkx2-1–/– Lkb1–/– (SNL) genetic background and generated a highly metastatic LUSC cell line (LN2A; derived from a Sox2hi mouse model, followed by Trp53, Pten, and cyclin dependent kinase inhibitor 2A [Cdkn2a] deletion). Histologic and single-cell RNA-Seq analyses corroborated that SNL mice developed mixed tumors with both LUAD and LUSC histopathology while SNL-Trp53 and SNL-Pten mice developed LUAD and LN2A tumors that retained LUSC morphology. Compared with SNL mice, additional loss of Trp53 or Pten resulted in significantly reduced survival, increased tumor burden, and altered tumor mucin composition. We identified a subcluster of CD38+ tumor-associated inflammatory monocytes in the LN2A model that was significantly enriched for activation of the classical and alternative complement pathways. Complement factor B (CFB) is associated with poor survival in patients with LUSC, and we observed the LN2A model had significantly improved survival on a Cfb–/– background. Our findings demonstrate a cooperative role of Trp53 and Pten tumor suppressors in Sox2-mediated NSCLC tumor progression, mucin production, and remodeling of the immune tumor microenvironment.

Authors

Nisitha Sengottuvel, Kristina M. Whately, Jennifer L. Modliszewski, Rani S. Sellers, William D. Green, Weida Gong, Allison T. Woods, Eric W. Livingston, Katerina D. Fagan-Solis, Gabrielle Cannon, Lincy Edatt, Hong Yuan, Aaron C. Chack, Yazmin Sanchez, Katherine Zhou, Alyaa Dawoud, Jarred M. Green, Virginia Godfrey, J. Justin Milner, Gaorav P. Gupta, Chad V. Pecot

×

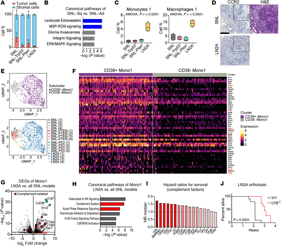
Figure 5

Increased recruitment of inflammatory myeloid subsets in squamous tumors.

Options: View larger image (or click on image) Download as PowerPoint
Increased recruitment of inflammatory myeloid subsets in squamous tumors...
(A) Tumor and stromal cell composition as defined by scRNA-Seq clustering in all models. (B) QIAGEN’s Ingenuity Pathway Analysis (IPA) was performed on differentially expressed genes (DEGs) identified between squamous-aligned (SNL-Sq) and adenocarcinoma-aligned (SNL-Ad) tumor cells from SNL mice. Pathways shown are enriched in squamous-aligned tumor cells. Blue: immune cell recruitment pathway. (C) Percentage of Mono1 and Mac1 in models. Box plots show the interquartile range, median (line), and minimum and maximum (whiskers). (D) IHC staining for CCR2 in SNL and LN2A tumors (scale bar = 200 μm). (E) UMAP plots showing subclustering of Mono1 subpopulation (n = 1,235 cells) by cluster and by experimental group. (F) Heatmap showing DEGs by clusters, shown in E. (G) DEGs of Mono1 in LN2A versus all SNL models. Aqua blue: most highly differentially expressed. Red: complement related. (H) IPA of DEGs to get enriched canonical pathways of LN2A Mono1 versus Mono1 from all SNL models. Red: complement related. (I) Hazard ratios (HR median) for survival relevance of complement factors. (J) A total of 100,000 LN2A cells were injected orthotopically into the left lungs of either wild-type or Cfb–/– mice (n = 10/group) (log-rank P < 0.0001).

Copyright © 2025 American Society for Clinical Investigation
ISSN 2379-3708

Sign up for email alerts