Go to The Journal of Clinical Investigation
  • About
  • Editors
  • Consulting Editors
  • For authors
  • Publication ethics
  • Publication alerts by email
  • Transfers
  • Advertising
  • Job board
  • Contact
  • Physician-Scientist Development
  • Current issue
  • Past issues
  • By specialty
    • COVID-19
    • Cardiology
    • Immunology
    • Metabolism
    • Nephrology
    • Oncology
    • Pulmonology
    • All ...
  • Videos
  • Collections
    • In-Press Preview
    • Resource and Technical Advances
    • Clinical Research and Public Health
    • Research Letters
    • Editorials
    • Perspectives
    • Physician-Scientist Development
    • Reviews
    • Top read articles

  • Current issue
  • Past issues
  • Specialties
  • In-Press Preview
  • Resource and Technical Advances
  • Clinical Research and Public Health
  • Research Letters
  • Editorials
  • Perspectives
  • Physician-Scientist Development
  • Reviews
  • Top read articles
  • About
  • Editors
  • Consulting Editors
  • For authors
  • Publication ethics
  • Publication alerts by email
  • Transfers
  • Advertising
  • Job board
  • Contact
Schwann cells modulate nociception in neurofibromatosis 1
Namrata G.R. Raut, Laura A. Maile, Leila M. Oswalt, Irati Mitxelena, Aaditya Adlakha, Kourtney L. Sprague, Ashley R. Rupert, Lane Bokros, Megan C. Hofmann, Jennifer Patritti-Cram, Tilat A. Rizvi, Luis F. Queme, Kwangmin Choi, Nancy Ratner, Michael P. Jankowski
Namrata G.R. Raut, Laura A. Maile, Leila M. Oswalt, Irati Mitxelena, Aaditya Adlakha, Kourtney L. Sprague, Ashley R. Rupert, Lane Bokros, Megan C. Hofmann, Jennifer Patritti-Cram, Tilat A. Rizvi, Luis F. Queme, Kwangmin Choi, Nancy Ratner, Michael P. Jankowski
View: Text | PDF
Research Article Neuroscience

Schwann cells modulate nociception in neurofibromatosis 1

  • Text
  • PDF
Abstract

Pain of unknown etiology is frequent in individuals with the tumor predisposition syndrome neurofibromatosis 1 (NF1), even when tumors are absent. Nerve Schwann cells (SCs) were recently shown to play roles in nociceptive processing, and we find that chemogenetic activation of SCs is sufficient to induce afferent and behavioral mechanical hypersensitivity in wild-type mice. In mouse models, animals showed afferent and behavioral hypersensitivity when SCs, but not neurons, lacked Nf1. Importantly, hypersensitivity corresponded with SC-specific upregulation of mRNA encoding glial cell line–derived neurotrophic factor (GDNF), independently of the presence of tumors. Neuropathic pain-like behaviors in the NF1 mice were inhibited by either chemogenetic silencing of SC calcium or by systemic delivery of GDNF-targeting antibodies. Together, these findings suggest that alterations in SCs directly modulate mechanical pain and suggest cell-specific treatment strategies to ameliorate pain in individuals with NF1.

Authors

Namrata G.R. Raut, Laura A. Maile, Leila M. Oswalt, Irati Mitxelena, Aaditya Adlakha, Kourtney L. Sprague, Ashley R. Rupert, Lane Bokros, Megan C. Hofmann, Jennifer Patritti-Cram, Tilat A. Rizvi, Luis F. Queme, Kwangmin Choi, Nancy Ratner, Michael P. Jankowski

×

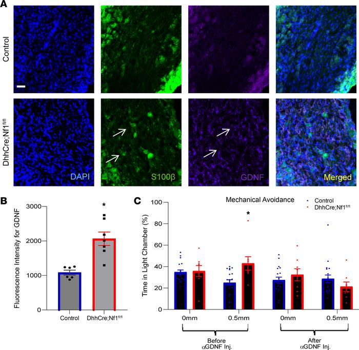
Figure 6

GDNF is elevated in the DRG of DhhCre Nf1fl/fl when compared with control mice and regulates behavioral hypersensitivity.

Options: View larger image (or click on image) Download as PowerPoint
GDNF is elevated in the DRG of DhhCre Nf1fl/fl when compared with contro...
(A) Representative images of DRGs stained with different markers including S100β (green), GDNF (purple), and DAPI (blue). GDNF is mainly expressed in glial cells (arrows). Scale bar, 100 μm. (B) Quantifying the fluorescence intensity from each image shows elevated GDNF in DRGs of DhhCre Nf1fl/fl mice compared with controls (*P < 0.05 vs. control, 1-way ANOVA with Tukey’s post hoc; mean ± SEM). (C) DhhCre Nf1fl/fl mice normally display mechanical hypersensitivity in the MCA assay at 4 months; however, 24 hours after being injected (i.v.) with GDNF-targeting antibody, mechanical avoidance is reduced to control levels (n = 19 control, n = 8 mutant). (*P < 0.05 vs. controls, 2-way ANOVA, with Tukey’s post hoc; mean ± SEM.)

Copyright © 2026 American Society for Clinical Investigation
ISSN 2379-3708

Sign up for email alerts