Go to The Journal of Clinical Investigation
  • About
  • Editors
  • Consulting Editors
  • For authors
  • Publication ethics
  • Publication alerts by email
  • Transfers
  • Advertising
  • Job board
  • Contact
  • Physician-Scientist Development
  • Current issue
  • Past issues
  • By specialty
    • COVID-19
    • Cardiology
    • Immunology
    • Metabolism
    • Nephrology
    • Oncology
    • Pulmonology
    • All ...
  • Videos
  • Collections
    • In-Press Preview
    • Resource and Technical Advances
    • Clinical Research and Public Health
    • Research Letters
    • Editorials
    • Perspectives
    • Physician-Scientist Development
    • Reviews
    • Top read articles

  • Current issue
  • Past issues
  • Specialties
  • In-Press Preview
  • Resource and Technical Advances
  • Clinical Research and Public Health
  • Research Letters
  • Editorials
  • Perspectives
  • Physician-Scientist Development
  • Reviews
  • Top read articles
  • About
  • Editors
  • Consulting Editors
  • For authors
  • Publication ethics
  • Publication alerts by email
  • Transfers
  • Advertising
  • Job board
  • Contact
Diabetes-associated breast cancer is molecularly distinct and shows a DNA damage repair deficiency
Gatikrushna Panigrahi, Julián Candia, Tiffany H. Dorsey, Wei Tang, Yuuki Ohara, Jung S. Byun, Tsion Zewdu Minas, Amy Zhang, Anuoluwapo Ajao, Ashley Cellini, Harris G. Yfantis, Amy L. Flis, Dean Mann, Olga Ioffe, Xin W. Wang, Huaitian Liu, Christopher A. Loffredo, Anna Maria Napoles, Stefan Ambs
Gatikrushna Panigrahi, Julián Candia, Tiffany H. Dorsey, Wei Tang, Yuuki Ohara, Jung S. Byun, Tsion Zewdu Minas, Amy Zhang, Anuoluwapo Ajao, Ashley Cellini, Harris G. Yfantis, Amy L. Flis, Dean Mann, Olga Ioffe, Xin W. Wang, Huaitian Liu, Christopher A. Loffredo, Anna Maria Napoles, Stefan Ambs
View: Text | PDF
Research Article Metabolism Oncology

Diabetes-associated breast cancer is molecularly distinct and shows a DNA damage repair deficiency

  • Text
  • PDF
Abstract

Diabetes commonly affects patients with cancer. We investigated the influence of diabetes on breast cancer biology using a 3-pronged approach that included analysis of orthotopic human tumor xenografts, patient tumors, and breast cancer cells exposed to diabetes/hyperglycemia-like conditions. We aimed to identify shared phenotypes and molecular signatures by investigating the metabolome, transcriptome, and tumor mutational burden. Diabetes and hyperglycemia did not enhance cell proliferation but induced mesenchymal and stem cell–like phenotypes linked to increased mobility and odds of metastasis. They also promoted oxyradical formation and both a transcriptome and mutational signatures of DNA repair deficiency. Moreover, food- and microbiome-derived metabolites tended to accumulate in breast tumors in the presence of diabetes, potentially affecting tumor biology. Breast cancer cells cultured under hyperglycemia-like conditions acquired increased DNA damage and sensitivity to DNA repair inhibitors. Based on these observations, we conclude that diabetes-associated breast tumors may show an increased drug response to DNA damage repair inhibitors.

Authors

Gatikrushna Panigrahi, Julián Candia, Tiffany H. Dorsey, Wei Tang, Yuuki Ohara, Jung S. Byun, Tsion Zewdu Minas, Amy Zhang, Anuoluwapo Ajao, Ashley Cellini, Harris G. Yfantis, Amy L. Flis, Dean Mann, Olga Ioffe, Xin W. Wang, Huaitian Liu, Christopher A. Loffredo, Anna Maria Napoles, Stefan Ambs

×

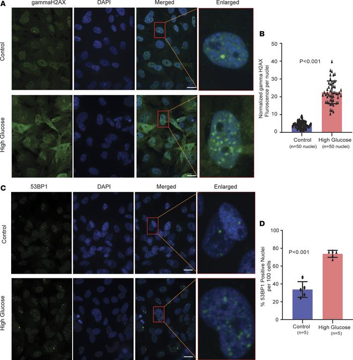
Figure 7

Hyperglycemia induces DNA damage in breast cancer cells.

Options: View larger image (or click on image) Download as PowerPoint
Hyperglycemia induces DNA damage in breast cancer cells.
(A) Representat...
(A) Representative immunofluorescence images of γH2AX staining in Hs578T cells under hyperglycemia. Scale bar: 20 μm for γH2AX, DAPI, and merged images. Original magnification for the enlarged image is 25×. (B) Quantification of γH2AX in Hs578T cells comparing control versus hyperglycemia using ImageJ software. Data show mean ± SD of normalized fluorescence from 50 nuclei taken from 5 different areas for each group; Student’s t test was used for significance testing. (C) Representative immunofluorescence images of 53BP1 staining in Hs578T cells under hyperglycemia. Scale bar: 20 μm. Original magnification for the enlarged image is 25×. (D) Quantification of 53BP1 in Hs578T cells comparing control versus hyperglycemia using ImageJ software. Data represent mean ± SD of the average percentage of localized 53BP1 expression in positive nuclei in each group, using n = 5 images from each group and Student’s t test.

Copyright © 2026 American Society for Clinical Investigation
ISSN 2379-3708

Sign up for email alerts