Go to The Journal of Clinical Investigation
  • About
  • Editors
  • Consulting Editors
  • For authors
  • Publication ethics
  • Publication alerts by email
  • Transfers
  • Advertising
  • Job board
  • Contact
  • Physician-Scientist Development
  • Current issue
  • Past issues
  • By specialty
    • COVID-19
    • Cardiology
    • Immunology
    • Metabolism
    • Nephrology
    • Oncology
    • Pulmonology
    • All ...
  • Videos
  • Collections
    • In-Press Preview
    • Resource and Technical Advances
    • Clinical Research and Public Health
    • Research Letters
    • Editorials
    • Perspectives
    • Physician-Scientist Development
    • Reviews
    • Top read articles

  • Current issue
  • Past issues
  • Specialties
  • In-Press Preview
  • Resource and Technical Advances
  • Clinical Research and Public Health
  • Research Letters
  • Editorials
  • Perspectives
  • Physician-Scientist Development
  • Reviews
  • Top read articles
  • About
  • Editors
  • Consulting Editors
  • For authors
  • Publication ethics
  • Publication alerts by email
  • Transfers
  • Advertising
  • Job board
  • Contact
Diabetes-associated breast cancer is molecularly distinct and shows a DNA damage repair deficiency
Gatikrushna Panigrahi, Julián Candia, Tiffany H. Dorsey, Wei Tang, Yuuki Ohara, Jung S. Byun, Tsion Zewdu Minas, Amy Zhang, Anuoluwapo Ajao, Ashley Cellini, Harris G. Yfantis, Amy L. Flis, Dean Mann, Olga Ioffe, Xin W. Wang, Huaitian Liu, Christopher A. Loffredo, Anna Maria Napoles, Stefan Ambs
Gatikrushna Panigrahi, Julián Candia, Tiffany H. Dorsey, Wei Tang, Yuuki Ohara, Jung S. Byun, Tsion Zewdu Minas, Amy Zhang, Anuoluwapo Ajao, Ashley Cellini, Harris G. Yfantis, Amy L. Flis, Dean Mann, Olga Ioffe, Xin W. Wang, Huaitian Liu, Christopher A. Loffredo, Anna Maria Napoles, Stefan Ambs
View: Text | PDF
Research Article Metabolism Oncology

Diabetes-associated breast cancer is molecularly distinct and shows a DNA damage repair deficiency

  • Text
  • PDF
Abstract

Diabetes commonly affects patients with cancer. We investigated the influence of diabetes on breast cancer biology using a 3-pronged approach that included analysis of orthotopic human tumor xenografts, patient tumors, and breast cancer cells exposed to diabetes/hyperglycemia-like conditions. We aimed to identify shared phenotypes and molecular signatures by investigating the metabolome, transcriptome, and tumor mutational burden. Diabetes and hyperglycemia did not enhance cell proliferation but induced mesenchymal and stem cell–like phenotypes linked to increased mobility and odds of metastasis. They also promoted oxyradical formation and both a transcriptome and mutational signatures of DNA repair deficiency. Moreover, food- and microbiome-derived metabolites tended to accumulate in breast tumors in the presence of diabetes, potentially affecting tumor biology. Breast cancer cells cultured under hyperglycemia-like conditions acquired increased DNA damage and sensitivity to DNA repair inhibitors. Based on these observations, we conclude that diabetes-associated breast tumors may show an increased drug response to DNA damage repair inhibitors.

Authors

Gatikrushna Panigrahi, Julián Candia, Tiffany H. Dorsey, Wei Tang, Yuuki Ohara, Jung S. Byun, Tsion Zewdu Minas, Amy Zhang, Anuoluwapo Ajao, Ashley Cellini, Harris G. Yfantis, Amy L. Flis, Dean Mann, Olga Ioffe, Xin W. Wang, Huaitian Liu, Christopher A. Loffredo, Anna Maria Napoles, Stefan Ambs

×

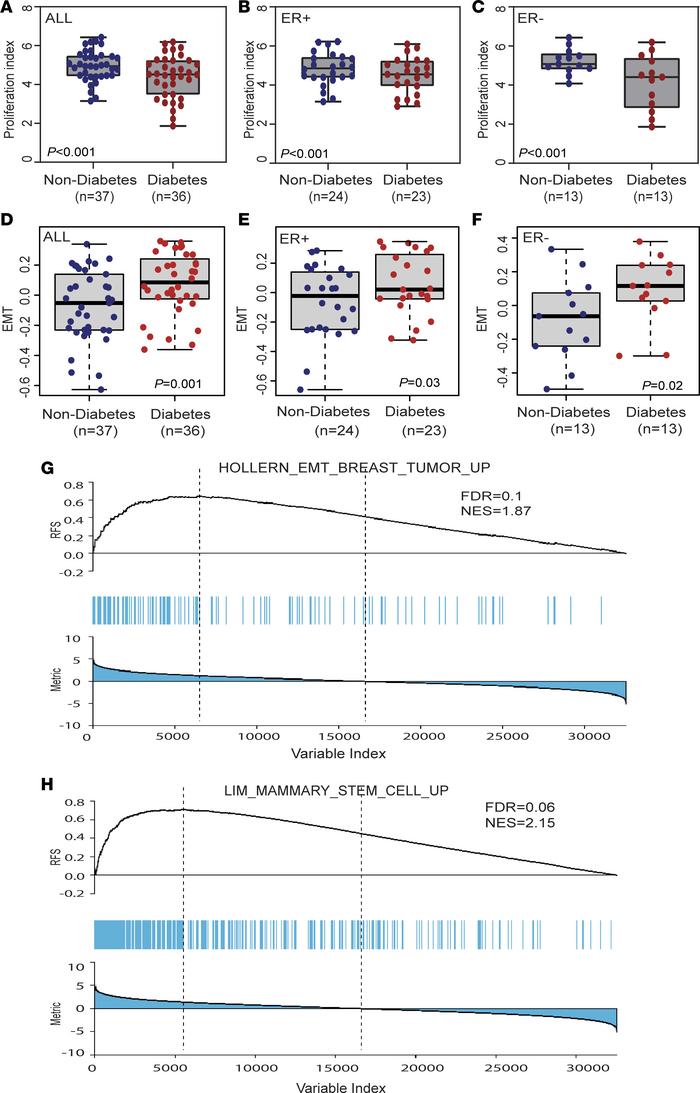
Figure 4

Diabetes and hyperglycemia promote mesenchymal and stem cell differentiation.

Options: View larger image (or click on image) Download as PowerPoint
Diabetes and hyperglycemia promote mesenchymal and stem cell differentia...
(A–C) Tumor proliferation index in ER+ and ER– breast tumors by diabetes status. Significance testing with Wilcoxon’s rank-sum test. (D–F) Hallmark-annotated EMT pathway scores (ssGSEA based and covariate adjusted) in ER+ and ER– tumors by diabetes status; Wilcoxon’s test was used. (G) Enrichment of differentially expressed genes (diabetic versus nondiabetic; covariate adjusted) in GSEA gene set HOLLERN_EMT_BREAST_TUMOR_UP. Signature is up with diabetes. (H) Enrichment of differentially expressed genes (diabetic versus nondiabetic; covariate-adjusted) in GSEA gene set LIM_MAMMARY_STEM_CELL_UP. Signature is up with diabetes.

Copyright © 2026 American Society for Clinical Investigation
ISSN 2379-3708

Sign up for email alerts