Go to The Journal of Clinical Investigation
  • About
  • Editors
  • Consulting Editors
  • For authors
  • Publication ethics
  • Publication alerts by email
  • Transfers
  • Advertising
  • Job board
  • Contact
  • Physician-Scientist Development
  • Current issue
  • Past issues
  • By specialty
    • COVID-19
    • Cardiology
    • Immunology
    • Metabolism
    • Nephrology
    • Oncology
    • Pulmonology
    • All ...
  • Videos
  • Collections
    • In-Press Preview
    • Resource and Technical Advances
    • Clinical Research and Public Health
    • Research Letters
    • Editorials
    • Perspectives
    • Physician-Scientist Development
    • Reviews
    • Top read articles

  • Current issue
  • Past issues
  • Specialties
  • In-Press Preview
  • Resource and Technical Advances
  • Clinical Research and Public Health
  • Research Letters
  • Editorials
  • Perspectives
  • Physician-Scientist Development
  • Reviews
  • Top read articles
  • About
  • Editors
  • Consulting Editors
  • For authors
  • Publication ethics
  • Publication alerts by email
  • Transfers
  • Advertising
  • Job board
  • Contact
Altered lipid homeostasis is associated with cerebellar neurodegeneration in SNX14 deficiency
Yijing Zhou, Vanessa B. Sanchez, Peining Xu, Thomas Roule, Marco Flores-Mendez, Brianna Ciesielski, Donna Yoo, Hiab Teshome, Teresa Jimenez, Shibo Liu, Mike Henne, Tim O’Brien, Ye He, Clementina Mesaros, Naiara Akizu
Yijing Zhou, Vanessa B. Sanchez, Peining Xu, Thomas Roule, Marco Flores-Mendez, Brianna Ciesielski, Donna Yoo, Hiab Teshome, Teresa Jimenez, Shibo Liu, Mike Henne, Tim O’Brien, Ye He, Clementina Mesaros, Naiara Akizu
View: Text | PDF
Research Article Neuroscience

Altered lipid homeostasis is associated with cerebellar neurodegeneration in SNX14 deficiency

  • Text
  • PDF
Abstract

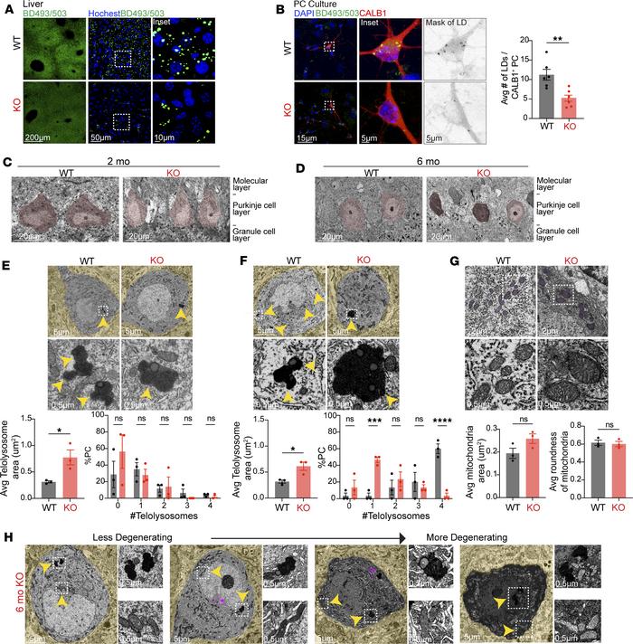
Dysregulated lipid homeostasis is emerging as a potential cause of neurodegenerative disorders. However, evidence of errors in lipid homeostasis as a pathogenic mechanism of neurodegeneration remains limited. Here, we show that cerebellar neurodegeneration caused by Sorting Nexin 14 (SNX14) deficiency is associated with lipid homeostasis defects. Recent studies indicate that SNX14 is an interorganelle lipid transfer protein that regulates lipid transport, lipid droplet (LD) biogenesis, and fatty acid desaturation, suggesting that human SNX14 deficiency belongs to an expanding class of cerebellar neurodegenerative disorders caused by altered cellular lipid homeostasis. To test this hypothesis, we generated a mouse model that recapitulates human SNX14 deficiency at a genetic and phenotypic level. We demonstrate that cerebellar Purkinje cells (PCs) are selectively vulnerable to SNX14 deficiency while forebrain regions preserve their neuronal content. Ultrastructure and lipidomic studies reveal widespread lipid storage and metabolism defects in SNX14-deficient mice. However, predegenerating SNX14-deficient cerebella show a unique accumulation of acylcarnitines and depletion of triglycerides. Furthermore, defects in LD content and telolysosome enlargement in predegenerating PCs suggest lipotoxicity as a pathogenic mechanism of SNX14 deficiency. Our work shows a selective cerebellar vulnerability to altered lipid homeostasis and provides a mouse model for future therapeutic studies.

Authors

Yijing Zhou, Vanessa B. Sanchez, Peining Xu, Thomas Roule, Marco Flores-Mendez, Brianna Ciesielski, Donna Yoo, Hiab Teshome, Teresa Jimenez, Shibo Liu, Mike Henne, Tim O’Brien, Ye He, Clementina Mesaros, Naiara Akizu

×

Figure 6

Lipid storage organelles are affected in SNX14-deficient tissue.

Options: View larger image (or click on image) Download as PowerPoint
Lipid storage organelles are affected in SNX14-deficient tissue.
(A) Rep...
(A) Representative BODIPY 493/503 (BD493) labeling shows less lipid droplets (LDs) in 2-month-old KO mice liver sections. (B) Representative BD493 and anti-CALB1 labeling shows less LDs in Snx14-KO primary cerebellar culture PCs. Bar graphs show average number of LDs per CALB1+ PC in n = 6 mice per genotype used for PC cultures. Total number of CALB1+ PC quantified: n = 69 WT and n = 50 KO. Two-tailed t test. (C and D) Representative TEM image of PC layer in WT and KO mice at 2 (C) and 6 (D) months of age. (E) Representative TEM images of PCs show less but larger telolysosomes in 2-month-old KO mice. Bottom graphs show the average area of telolysosomes (left) and the percentage of PCs with indicated number of telolysosomes (right) in n = 3 mice per genotype (6–10 PCs per mouse). Two-tailed t test (left) and 2-way ANOVA followed by Šidák’s test (right). (F) Representative TEM image of PCs showing less but larger telolysosomes in 6-month-old KO mice. Bottom graphs show the average area of telolysosomes (left) and percentage of PCs with indicated number of telolysosomes (right) in n = 3 mice per genotype (6–10 PCs per mouse). Two-tailed t test (left) and 2-way ANOVA followed by Šidák’s test (right). (G) Representative TEM image of PC mitochondria at 6 months of age. Bottom bar graphs show the average area (left) and roundness (right) of mitochondria in n = 3 mice per genotype (10 PCs per mouse). Two-tailed t tests. (H) Representative TEM images show a spectrum of less to more degenerating PCs from 6-month-old KO mice. Yellow arrowheads point to insets of enlarged telolysosomes in E and F, and mitochondria and enlarged telolysosomes in H. ER swelling highlighted in magenta and indicated with an asterisk. In all panels, data represent mean ± SEM. *P < 0.05, **P < 0.01, ***P < 0.001, ****P < 0.0001. Scale bars: 200 μm, 50 μm, 15 μm, 5 μm, 20 μm, 5 μm, 2 μm, 0.5 μm.

Copyright © 2026 American Society for Clinical Investigation
ISSN 2379-3708

Sign up for email alerts