Go to The Journal of Clinical Investigation
  • About
  • Editors
  • Consulting Editors
  • For authors
  • Publication ethics
  • Publication alerts by email
  • Transfers
  • Advertising
  • Job board
  • Contact
  • Physician-Scientist Development
  • Current issue
  • Past issues
  • By specialty
    • COVID-19
    • Cardiology
    • Immunology
    • Metabolism
    • Nephrology
    • Oncology
    • Pulmonology
    • All ...
  • Videos
  • Collections
    • In-Press Preview
    • Resource and Technical Advances
    • Clinical Research and Public Health
    • Research Letters
    • Editorials
    • Perspectives
    • Physician-Scientist Development
    • Reviews
    • Top read articles

  • Current issue
  • Past issues
  • Specialties
  • In-Press Preview
  • Resource and Technical Advances
  • Clinical Research and Public Health
  • Research Letters
  • Editorials
  • Perspectives
  • Physician-Scientist Development
  • Reviews
  • Top read articles
  • About
  • Editors
  • Consulting Editors
  • For authors
  • Publication ethics
  • Publication alerts by email
  • Transfers
  • Advertising
  • Job board
  • Contact
Sialylation regulates neutrophil transepithelial migration, CD11b/CD18 activation, and intestinal mucosal inflammatory function
Veronica Azcutia, Matthias Kelm, Dylan Fink, Richard D. Cummings, Asma Nusrat, Charles A. Parkos, Jennifer C. Brazil
Veronica Azcutia, Matthias Kelm, Dylan Fink, Richard D. Cummings, Asma Nusrat, Charles A. Parkos, Jennifer C. Brazil
View: Text | PDF
Research Article Immunology Inflammation

Sialylation regulates neutrophil transepithelial migration, CD11b/CD18 activation, and intestinal mucosal inflammatory function

  • Text
  • PDF
Abstract

Polymorphonuclear neutrophils (PMNs) play a critical role in clearing invading microbes and promoting tissue repair following infection/injury. However, dysregulated PMN trafficking and associated tissue damage is pathognomonic of numerous inflammatory mucosal diseases. The final step in PMN influx into mucosal lined organs (including the lungs, kidneys, skin, and gut) involves transepithelial migration (TEpM). The β2-integrin CD11b/CD18 plays an important role in mediating PMN intestinal trafficking, with recent studies highlighting that terminal fucose and GlcNAc glycans on CD11b/CD18 can be targeted to reduce TEpM. However, the role of the most abundant terminal glycan, sialic acid (Sia), in regulating PMN epithelial influx and mucosal inflammatory function is not well understood. Here we demonstrate that inhibiting sialidase-mediated removal of α2-3–linked Sia from CD11b/CD18 inhibits PMN migration across intestinal epithelium in vitro and in vivo. Sialylation was also found to regulate critical PMN inflammatory effector functions, including degranulation and superoxide release. Finally, we demonstrate that sialidase inhibition reduces bacterial peptide–mediated CD11b/CD18 activation in PMN and blocks downstream intracellular signaling mediated by spleen tyrosine kinase (Syk) and p38 MAPK. These findings suggest that sialylated glycans on CD11b/CD18 represent potentially novel targets for ameliorating PMN-mediated tissue destruction in inflammatory mucosal diseases.

Authors

Veronica Azcutia, Matthias Kelm, Dylan Fink, Richard D. Cummings, Asma Nusrat, Charles A. Parkos, Jennifer C. Brazil

×

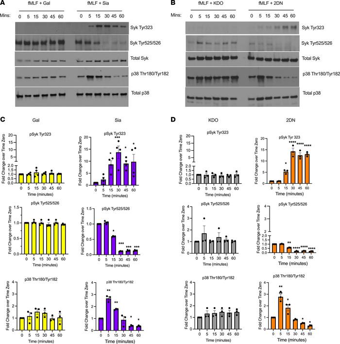
Figure 6

Sialidase inhibition blocks fMLF mediated Syk and downstream p38 MAPK activation in murine PMN.

Options: View larger image (or click on image) Download as PowerPoint
Sialidase inhibition blocks fMLF mediated Syk and downstream p38 MAPK ac...
(A and B) Lysates from murine PMN stimulated over a 60-minute time course with 200 nM fMLF plus 5 mM Gal or 5mM Sia (A), or 5 mM KDO or 5 mM 2-DN (B), were immunoblotted for total Syk, SykTyr323, SykTyr525/526, total p38 or p38Thr180/Tyr182. Blots shown are representative of PMN isolated from 3 to 4 mice. (C and D) Densitometry analyses of phosphorylation of Syk and p38 MAPK following 5, 15, 30, 45, and 60 minutes of stimulation normalized to band intensity at time 0. Data are expressed as mean ± SEM and were analyzed by 1-way ANOVA followed by Bonferroni post hoc testing (n = 3–4 murine PMN donors, *P < 0.05, **P < 0.01, ***P < 0.001, ****P < 0.0001).

Copyright © 2026 American Society for Clinical Investigation
ISSN 2379-3708

Sign up for email alerts