Go to The Journal of Clinical Investigation
  • About
  • Editors
  • Consulting Editors
  • For authors
  • Publication ethics
  • Publication alerts by email
  • Transfers
  • Advertising
  • Job board
  • Contact
  • Physician-Scientist Development
  • Current issue
  • Past issues
  • By specialty
    • COVID-19
    • Cardiology
    • Immunology
    • Metabolism
    • Nephrology
    • Oncology
    • Pulmonology
    • All ...
  • Videos
  • Collections
    • In-Press Preview
    • Resource and Technical Advances
    • Clinical Research and Public Health
    • Research Letters
    • Editorials
    • Perspectives
    • Physician-Scientist Development
    • Reviews
    • Top read articles

  • Current issue
  • Past issues
  • Specialties
  • In-Press Preview
  • Resource and Technical Advances
  • Clinical Research and Public Health
  • Research Letters
  • Editorials
  • Perspectives
  • Physician-Scientist Development
  • Reviews
  • Top read articles
  • About
  • Editors
  • Consulting Editors
  • For authors
  • Publication ethics
  • Publication alerts by email
  • Transfers
  • Advertising
  • Job board
  • Contact
Polarized localization of phosphatidylserine in the endothelium regulates Kir2.1
Claire A. Ruddiman, Richard Peckham, Melissa A. Luse, Yen-Lin Chen, Maniselvan Kuppusamy, Bruce A. Corliss, P. Jordan Hall, Chien-Jung Lin, Shayn M. Peirce, Swapnil K. Sonkusare, Robert P. Mecham, Jessica E. Wagenseil, Brant E. Isakson
Claire A. Ruddiman, Richard Peckham, Melissa A. Luse, Yen-Lin Chen, Maniselvan Kuppusamy, Bruce A. Corliss, P. Jordan Hall, Chien-Jung Lin, Shayn M. Peirce, Swapnil K. Sonkusare, Robert P. Mecham, Jessica E. Wagenseil, Brant E. Isakson
View: Text | PDF
Research Article Vascular biology

Polarized localization of phosphatidylserine in the endothelium regulates Kir2.1

  • Text
  • PDF
Abstract

Lipid regulation of ion channels is largely explored using in silico modeling with minimal experimentation in intact tissue; thus, the functional consequences of these predicted lipid-channel interactions within native cellular environments remain elusive. The goal of this study is to investigate how lipid regulation of endothelial Kir2.1 — an inwardly rectifying potassium channel that regulates membrane hyperpolarization — contributes to vasodilation in resistance arteries. First, we show that phosphatidylserine (PS) localizes to a specific subpopulation of myoendothelial junctions (MEJs), crucial signaling microdomains that regulate vasodilation in resistance arteries, and in silico data have implied that PS may compete with phosphatidylinositol 4,5-bisphosphate (PIP2) binding on Kir2.1. We found that Kir2.1-MEJs also contained PS, possibly indicating an interaction where PS regulates Kir2.1. Electrophysiology experiments on HEK cells demonstrate that PS blocks PIP2 activation of Kir2.1 and that addition of exogenous PS blocks PIP2-mediated Kir2.1 vasodilation in resistance arteries. Using a mouse model lacking canonical MEJs in resistance arteries (Elnfl/fl/Cdh5-Cre), PS localization in endothelium was disrupted and PIP2 activation of Kir2.1 was significantly increased. Taken together, our data suggest that PS enrichment to MEJs inhibits PIP2-mediated activation of Kir2.1 to tightly regulate changes in arterial diameter, and they demonstrate that the intracellular lipid localization within the endothelium is an important determinant of vascular function.

Authors

Claire A. Ruddiman, Richard Peckham, Melissa A. Luse, Yen-Lin Chen, Maniselvan Kuppusamy, Bruce A. Corliss, P. Jordan Hall, Chien-Jung Lin, Shayn M. Peirce, Swapnil K. Sonkusare, Robert P. Mecham, Jessica E. Wagenseil, Brant E. Isakson

×

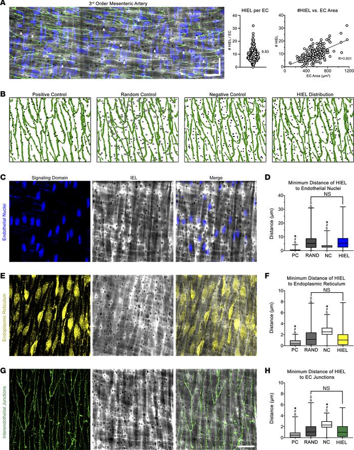
Figure 1

HIEL are randomly distributed with respect to endothelial signaling hubs.

Options: View larger image (or click on image) Download as PowerPoint
HIEL are randomly distributed with respect to endothelial signaling hubs...
For all images, nuclei are detected via DAPI (blue), IEL detected via Alexa Fluor 488–linked hydrazide (gray), interendothelial junctions detected via claudin-5 (green), and endoplasmic reticulum detected via calnexin (yellow). (A) Representative stitched confocal image of a third-order mesenteric artery prepared en face. Scale bar: 30 μm in both directions. Quantification of HIEL per EC and plot of HIEL per EC versus EC area. n = 4 mice, n = 4 arteries, n = 12 ROIs, and n = 205 ECs. (B) Example graphical outputs of interendothelial junction thresholding via Matlab (green) and real-world or simulated HIEL (black). Random simulations incorporated variations in HIEL diameter while PC and NC simulations assumed uniform HIEL size (circles versus dots, respectively). (C) Representative en face confocal image of endothelial nuclei and IEL. (D) Box-and-whisker plot of minimum distance of real-world HIEL centers to endothelial nuclei compared with Matlab-simulated HIEL centers. n = 3 mice, n = 6 arteries, n = 18 ROIs, area = 9.75 × 104 μm2, and n = 1,607 HIEL. (E) Representative en face confocal image of endoplasmic reticulum and IEL. (F) Box-and-whisker plot of minimum distance of real-world HIEL centers to endoplasmic reticulum compared with Matlab-simulated HIEL centers. n = 3 mice, n = 4 arteries, n = 9 ROIs, area=7.96 × 104 μm2, and n = 1,157 HIEL. (G) Representative en face confocal image of interendothelial junctions and IEL. Scale bar: 30 µm. (H) Box-and-whisker plot of minimum distance of real-world HIEL centers to interendothelial junctions compared with Matlab-simulated HIEL centers. n = 6 mice, n = 10 arteries, n = 22 ROIs, area = 1.48 × 105 μm2, and n = 2166 HIEL. Brown-Forsythe and Welch 1-way ANOVA, where #P < 0.0001 significant difference to real-world HIEL distribution, *P < 0.0001 significant difference to random distribution, $P < 0.0001 significant difference to negative control distribution, and &P < 0.0001 significant difference to positive control distribution.

Copyright © 2026 American Society for Clinical Investigation
ISSN 2379-3708

Sign up for email alerts