Go to The Journal of Clinical Investigation
  • About
  • Editors
  • Consulting Editors
  • For authors
  • Publication ethics
  • Publication alerts by email
  • Transfers
  • Advertising
  • Job board
  • Contact
  • Physician-Scientist Development
  • Current issue
  • Past issues
  • By specialty
    • COVID-19
    • Cardiology
    • Immunology
    • Metabolism
    • Nephrology
    • Oncology
    • Pulmonology
    • All ...
  • Videos
  • Collections
    • In-Press Preview
    • Resource and Technical Advances
    • Clinical Research and Public Health
    • Research Letters
    • Editorials
    • Perspectives
    • Physician-Scientist Development
    • Reviews
    • Top read articles

  • Current issue
  • Past issues
  • Specialties
  • In-Press Preview
  • Resource and Technical Advances
  • Clinical Research and Public Health
  • Research Letters
  • Editorials
  • Perspectives
  • Physician-Scientist Development
  • Reviews
  • Top read articles
  • About
  • Editors
  • Consulting Editors
  • For authors
  • Publication ethics
  • Publication alerts by email
  • Transfers
  • Advertising
  • Job board
  • Contact
Redistribution of the chromatin remodeler Brg1 directs smooth muscle–derived adventitial progenitor–to–myofibroblast differentiation and vascular fibrosis
Austin J. Jolly, Sizhao Lu, Allison M. Dubner, Keith A. Strand, Marie F. Mutryn, Aaron Pilotti-Riley, Etienne P. Danis, Raphael A. Nemenoff, Karen S. Moulton, Mark W. Majesky, Mary C.M. Weiser-Evans
Austin J. Jolly, Sizhao Lu, Allison M. Dubner, Keith A. Strand, Marie F. Mutryn, Aaron Pilotti-Riley, Etienne P. Danis, Raphael A. Nemenoff, Karen S. Moulton, Mark W. Majesky, Mary C.M. Weiser-Evans
View: Text | PDF
Research Article Vascular biology

Redistribution of the chromatin remodeler Brg1 directs smooth muscle–derived adventitial progenitor–to–myofibroblast differentiation and vascular fibrosis

  • Text
  • PDF
Abstract

Vascular smooth muscle–derived Sca1+ adventitial progenitor (AdvSca1-SM) cells are tissue-resident, multipotent stem cells that contribute to progression of vascular remodeling and fibrosis. Upon acute vascular injury, AdvSca1-SM cells differentiate into myofibroblasts and are embedded in perivascular collagen and the extracellular matrix. While the phenotypic properties of AdvSca1-SM–derived myofibroblasts have been defined, the underlying epigenetic regulators driving the AdvSca1-SM–to–myofibroblast transition are unclear. We show that the chromatin remodeler Smarca4/Brg1 facilitates AdvSca1-SM myofibroblast differentiation. Brg1 mRNA and protein were upregulated in AdvSca1-SM cells after acute vascular injury, and pharmacological inhibition of Brg1 by the small molecule PFI-3 attenuated perivascular fibrosis and adventitial expansion. TGF-β1 stimulation of AdvSca1-SM cells in vitro reduced expression of stemness genes while inducing expression of myofibroblast genes that was associated with enhanced contractility; PFI blocked TGF-β1–induced phenotypic transition. Similarly, genetic knockdown of Brg1 in vivo reduced adventitial remodeling and fibrosis and reversed AdvSca1-SM–to–myofibroblast transition in vitro. Mechanistically, TGF-β1 promoted redistribution of Brg1 from distal intergenic sites of stemness genes and recruitment to promoter regions of myofibroblast-related genes, which was blocked by PFI-3. These data provide insight into epigenetic regulation of resident vascular progenitor cell differentiation and support that manipulating the AdvSca1-SM phenotype will provide antifibrotic clinical benefits.

Authors

Austin J. Jolly, Sizhao Lu, Allison M. Dubner, Keith A. Strand, Marie F. Mutryn, Aaron Pilotti-Riley, Etienne P. Danis, Raphael A. Nemenoff, Karen S. Moulton, Mark W. Majesky, Mary C.M. Weiser-Evans

×

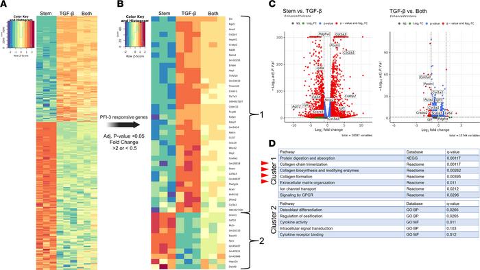
Figure 6

Unbiased RNA-Seq of subcultured AdvSca1-SM cells reveals Brg1 bromodomain inhibition blunts TGF-β1–inducible genes related to fibrosis.

Options: View larger image (or click on image) Download as PowerPoint
Unbiased RNA-Seq of subcultured AdvSca1-SM cells reveals Brg1 bromodomai...
(A) Subcultured AdvSca1-SM cells isolated from SM22α-Cre-YFP mice were cultured in stem cell media or stimulated with 5 ng/mL TGF-β1 or 5 ng/mL TGF-β1 + 50 μM PFI-3 (“Both”) for 72 hours. RNA was harvested for bulk RNA-Seq. Three independent replicates per condition were included for analysis. The heatmap shows 4,579 differentially expressed genes across experimental groups with the parameters of Padj < 0.05 and log2 fold change < –1 or > 1. (B) The data from the global heatmap were filtered for genes that showed PFI-3 responsiveness with the parameters of Padj < 0.05 and log2 fold change < –1 or > 1 leading to 49 differentially expressed genes within 2 clusters. (C) Volcano plots of the 4,579 differentially expressed genes comparing Stem versus TGF-β and TGF-β versus Both with the parameters of Padj < 0.05 and log2 fold change < –1 or > 1. (D) Gene set overrepresentation analysis of Cluster 1 and Cluster 2 from B. Red arrowheads indicate fibrosis- and extracellular matrix–rich pathways.

Copyright © 2026 American Society for Clinical Investigation
ISSN 2379-3708

Sign up for email alerts