Go to The Journal of Clinical Investigation
  • About
  • Editors
  • Consulting Editors
  • For authors
  • Publication ethics
  • Publication alerts by email
  • Transfers
  • Advertising
  • Job board
  • Contact
  • Physician-Scientist Development
  • Current issue
  • Past issues
  • By specialty
    • COVID-19
    • Cardiology
    • Immunology
    • Metabolism
    • Nephrology
    • Oncology
    • Pulmonology
    • All ...
  • Videos
  • Collections
    • In-Press Preview
    • Resource and Technical Advances
    • Clinical Research and Public Health
    • Research Letters
    • Editorials
    • Perspectives
    • Physician-Scientist Development
    • Reviews
    • Top read articles

  • Current issue
  • Past issues
  • Specialties
  • In-Press Preview
  • Resource and Technical Advances
  • Clinical Research and Public Health
  • Research Letters
  • Editorials
  • Perspectives
  • Physician-Scientist Development
  • Reviews
  • Top read articles
  • About
  • Editors
  • Consulting Editors
  • For authors
  • Publication ethics
  • Publication alerts by email
  • Transfers
  • Advertising
  • Job board
  • Contact
MicroRNA-1 protects the endothelium in acute lung injury
Asawari Korde, Maria Haslip, Prachi Pednekar, Alamzeb Khan, Maurizio Chioccioli, Sameet Mehta, Francesc Lopez-Giraldez, Santos Bermejo, Mauricio Rojas, Charles Dela Cruz, Michael A. Matthay, Jordan S. Pober, Richard W. Pierce, Shervin S. Takyar
Asawari Korde, Maria Haslip, Prachi Pednekar, Alamzeb Khan, Maurizio Chioccioli, Sameet Mehta, Francesc Lopez-Giraldez, Santos Bermejo, Mauricio Rojas, Charles Dela Cruz, Michael A. Matthay, Jordan S. Pober, Richard W. Pierce, Shervin S. Takyar
View: Text | PDF
Research Article Pulmonology Vascular biology

MicroRNA-1 protects the endothelium in acute lung injury

  • Text
  • PDF
Abstract

Acute lung injury (ALI) and its most severe form, acute respiratory distress syndrome (ARDS), cause severe endothelial dysfunction in the lung, and vascular endothelial growth factor (VEGF) is elevated in ARDS. We found that the levels of a VEGF-regulated microRNA, microRNA-1 (miR-1), were reduced in the lung endothelium after acute injury. Pulmonary endothelial cell–specific (EC-specific) overexpression of miR-1 protected the lung against cell death and barrier dysfunction in both murine and human models and increased the survival of mice after pneumonia-induced ALI. miR-1 had an intrinsic protective effect in pulmonary and other types of ECs; it inhibited apoptosis and necroptosis pathways and decreased capillary leak by protecting adherens and tight junctions. Comparative gene expression analysis and RISC recruitment assays identified miR-1 targets in the context of injury, including phosphodiesterase 5A (PDE5A), angiopoietin-2 (ANGPT2), CNKSR family member 3 (CNKSR3), and TNF-α–induced protein 2 (TNFAIP2). We validated miR-1–mediated regulation of ANGPT2 in both mouse and human ECs and found that in a 119-patient pneumonia cohort, miR-1 correlated inversely with ANGPT2. These findings illustrate a previously unknown role of miR-1 as a cytoprotective orchestrator of endothelial responses to acute injury with prognostic and therapeutic potential.

Authors

Asawari Korde, Maria Haslip, Prachi Pednekar, Alamzeb Khan, Maurizio Chioccioli, Sameet Mehta, Francesc Lopez-Giraldez, Santos Bermejo, Mauricio Rojas, Charles Dela Cruz, Michael A. Matthay, Jordan S. Pober, Richard W. Pierce, Shervin S. Takyar

×

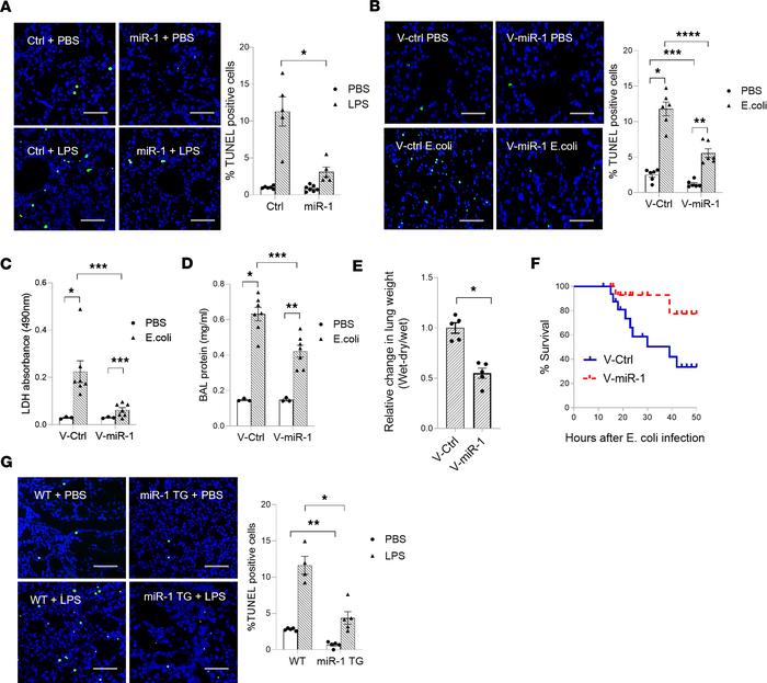
Figure 4

Endothelial miR-1 protects murine lung from injury.

Options: View larger image (or click on image) Download as PowerPoint
Endothelial miR-1 protects murine lung from injury.
(A) Mice received a ...
(A) Mice received a double-stranded miR-1 RNA mimic (miR-1) or control RNA (ctrl) intranasally, followed by intranasal LPS (4 mg/kg). TUNEL assay was performed on the lung tissues and percentage TUNEL-positive/total (DAPI-positive) cells was calculated and graphed. Images were acquired at ×200 magnification (n > 4 for PBS groups, n = 5 for LPS groups). *P = 0.0159. (B–F) Mice received endothelial cell–specific lentiviral vector V-miR-1 or control (V-ctrl) and were infected with E. coli through the intranasal route. Lungs were harvested 24 hours after infection and processed for various indices. (B) Percentage TUNEL-positive cells was determined and graphed as in A (n = 3 for PBS, 7 for E. coli). *P = 0.00004, **P = 0.00027, ***P = 0.00566, ****P = 0.00025. (C) LDH was measured in the BAL collected from murine lungs (n = 3 PBS and n = 7 E. coli). *P = 0.005364, **P = 0.011498, ***P = 0.018881. (D) Total protein in BAL was measured using BCA assay (n = 3 for PBS and 7 for E. coli). *P = 0.00000631, **P = 0.0000677, ***P = 0.0000745. (E) Lung water was measured and expressed as relative weight change ([wet – dry]/wet weight, n = 5). *P = 0.000502. (F) Kaplan-Meier curves for the survival of mice. Difference between the groups was analyzed using log-rank (Mantel-Cox) test (n = 17 per group, from 2 experiments). *P = 0.033. (G) miR-1–transgenic (miR-1 TG) and WT mice were exposed to LPS (4 mg/kg) or control and percentage TUNEL-positive cells was determined as in A (n ≥ 4). *P = 0.015, **P = 0.0079. Scale bars: 100 μm. Error bars represent the SEM. Data were analyzed by unpaired, 2-tailed t test with Welch’s correction or Mann-Whitney U test based on normality.

Copyright © 2026 American Society for Clinical Investigation
ISSN 2379-3708

Sign up for email alerts