Go to The Journal of Clinical Investigation
  • About
  • Editors
  • Consulting Editors
  • For authors
  • Publication ethics
  • Publication alerts by email
  • Transfers
  • Advertising
  • Job board
  • Contact
  • Physician-Scientist Development
  • Current issue
  • Past issues
  • By specialty
    • COVID-19
    • Cardiology
    • Immunology
    • Metabolism
    • Nephrology
    • Oncology
    • Pulmonology
    • All ...
  • Videos
  • Collections
    • In-Press Preview
    • Resource and Technical Advances
    • Clinical Research and Public Health
    • Research Letters
    • Editorials
    • Perspectives
    • Physician-Scientist Development
    • Reviews
    • Top read articles

  • Current issue
  • Past issues
  • Specialties
  • In-Press Preview
  • Resource and Technical Advances
  • Clinical Research and Public Health
  • Research Letters
  • Editorials
  • Perspectives
  • Physician-Scientist Development
  • Reviews
  • Top read articles
  • About
  • Editors
  • Consulting Editors
  • For authors
  • Publication ethics
  • Publication alerts by email
  • Transfers
  • Advertising
  • Job board
  • Contact
Origin, prospective identification, and function of circulating endothelial colony-forming cells in mice and humans
Yang Lin, Kimihiko Banno, Chang-Hyun Gil, Jered Myslinski, Takashi Hato, William C. Shelley, Hongyu Gao, Xiaoling Xuei, Yunlong Liu, David P. Basile, Momoko Yoshimoto, Nutan Prasain, Stefan P. Tarnawsky, Ralf H. Adams, Katsuhiko Naruse, Junko Yoshida, Michael P. Murphy, Kyoji Horie, Mervin C. Yoder
Yang Lin, Kimihiko Banno, Chang-Hyun Gil, Jered Myslinski, Takashi Hato, William C. Shelley, Hongyu Gao, Xiaoling Xuei, Yunlong Liu, David P. Basile, Momoko Yoshimoto, Nutan Prasain, Stefan P. Tarnawsky, Ralf H. Adams, Katsuhiko Naruse, Junko Yoshida, Michael P. Murphy, Kyoji Horie, Mervin C. Yoder
View: Text | PDF
Research Article Vascular biology

Origin, prospective identification, and function of circulating endothelial colony-forming cells in mice and humans

  • Text
  • PDF
Abstract

Most circulating endothelial cells are apoptotic, but rare circulating endothelial colony-forming cells (C-ECFCs), also known as blood outgrowth endothelial cells, with proliferative and vasculogenic activity can be cultured; however, the origin and naive function of these C-ECFCs remains obscure. Herein, detailed lineage tracing revealed murine C-ECFCs emerged in the early postnatal period, displayed high vasculogenic potential with enriched frequency of clonal proliferative cells compared with tissue-resident ECFCs, and were not committed to or derived from the BM hematopoietic system but from tissue-resident ECFCs. In humans, C-ECFCs were present in the CD34bright cord blood mononuclear subset, possessed proliferative potential and in vivo vasculogenic function in a naive or cultured state, and displayed a single cell transcriptome sharing some umbilical venous endothelial cell features, such as a higher protein C receptor and extracellular matrix gene expression. This study provides an advance for the field by identifying the origin, naive function, and antigens to prospectively isolate C-ECFCs for translational studies.

Authors

Yang Lin, Kimihiko Banno, Chang-Hyun Gil, Jered Myslinski, Takashi Hato, William C. Shelley, Hongyu Gao, Xiaoling Xuei, Yunlong Liu, David P. Basile, Momoko Yoshimoto, Nutan Prasain, Stefan P. Tarnawsky, Ralf H. Adams, Katsuhiko Naruse, Junko Yoshida, Michael P. Murphy, Kyoji Horie, Mervin C. Yoder

×

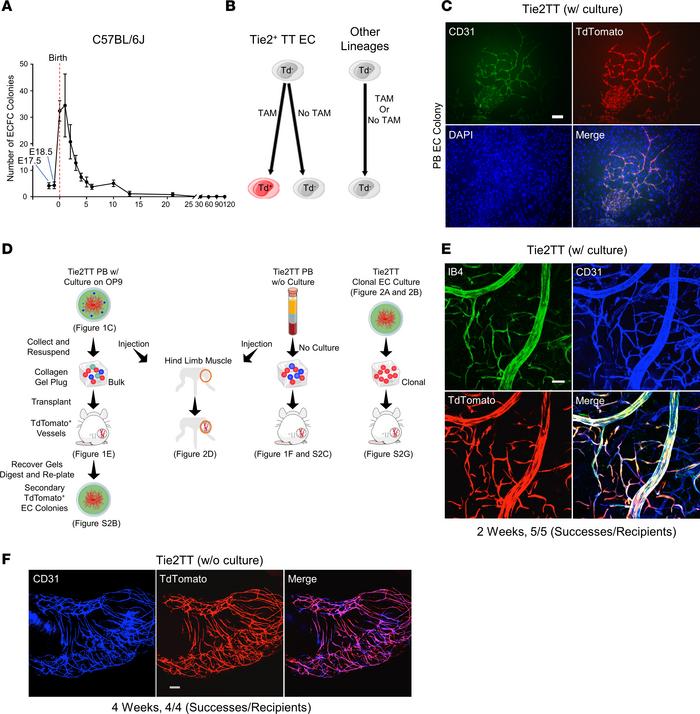
Figure 1

Some murine circulating ECFCs form functional blood vessels in vivo and have the ability to self-renew.

Options: View larger image (or click on image) Download as PowerPoint
Some murine circulating ECFCs form functional blood vessels in vivo and ...
(A) Kinetics of emergence of ECFCs in C57BL/6J mouse blood; 3–6 mice per time point. (B) Schematics of lineage tracing using Tie2TT mice. (C) Representative TT+ EC colonies derived from PB of Tie2TT mice (155 TT+ EC colonies out of 177 colonies from 15 pups). (D) Schematic of collagen plug transplantation (all) and cell injection to hind limb muscle (left and middle) using PB-derived cells (left), PB without OP9 culture (middle), and EC colony from clonal EC culture (right) of Tie2TT mouse (P2). TT+ vessels can be digested and replated on OP9, resulting in secondary TT+ EC colonies (left). (E) PB-derived (with in vitro OP9 coculture) TT+ vessels are inosculated with host vasculature 2 weeks after transplantation (shown by systemic IB4 i.v. injection); 5 successes out of 5 recipients. (F) Uncultured CEC-derived blood vessels (TT+) are shown 4 weeks after collagen plug transplantation using PB of Tie2TT (P2); 4 successes out of 4 recipients. Scale bars: 200 μm in C, E, and F. CEC, circulating endothelial cells.

Copyright © 2026 American Society for Clinical Investigation
ISSN 2379-3708

Sign up for email alerts